近日,人社部近日发布关于对2021年版《国家职业资格目录》进行公示的公告。职业资格总量减少68项,压减比例达49%,但税务师证书依然在目录中!
恭喜各位有税务师证书或正在努力准备拿下税务师证书的小伙伴,快跟奥奥一块来看下详情!
人社部最新公布
2021版《国家职业资格目录》
近日,人社部发布了《国家职业资格目录(2021年版)》,目录共计72项职业资格。
图片来源:人力资源社会保障部
其中,专业技术人员职业资格59项,含准入类33项,水平评价类26项;技能人员职业资格13项。
优化后的目录与2017年相比,职业资格减少了68项,削减49%,对于进一步提高职业资格设置管理科学化、规范化水平,推动降低就业创业门槛,优化就业创业环境,持续激发市场主体活力和社会创造力,推动高质量发展具有重要意义。
值得注意的是,虽压减比例达49%,但注册会计师(准入类)、税务师(水平评价类)、会计职称(水平评价类)依然在目录中。
其中,注册会计师证书被列为准入类,定义为:关系公共利益或涉及国家安全、公共安全、人身健康、生命财产安全,均有法律法规或国务院决定作为依据;
会计专业技术资格(初、中、高)、税务师、审计专业技术资格等证书依旧在列,属于水平评价类证书,指:具有较强的专业性和社会通用性。
👇👇👇
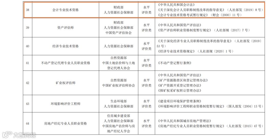
图片来源:人力资源社会保障部
我们也能从此表中发觉税务师、会计职称、注册会计师考试的含金量!
2022国考公告发布
这些岗位明确要有税务师证书!
2022中央机关及其直属机构考试录用公务员公告已经发布。2022国家公务员考试招录31242人,相较于上年增加5516人,扩招21.4%,招录人数近年来首次突破三万。
虽然今年招录人数增加,但是很多网友表示:“筛选了一圈,居然没有一个是我能考的”。
图片来源:微博
奥奥严肃修正,这么说可不对哦!~
奥奥筛选出的部分岗位的招考要求,税务师证书成为报考必要条件之一!
内容来源:国家公务员局
由于岗位较多,奥奥就不再一一展示,大家可以点击卡片,关注后回复“国考”,下载2022年公务员考试职位表。
所以!2021税务师考生们要努力啦!拿下税务师,今后跳槽也能多一个选择!然而除了工作的选择外,考下税务师还有这些好处……
考下税务师带来的好处更多...
证书对于会计人的重要性不言而喻,能够直接决定着你的职业前景,每一步的升迁都需要证书来作为台阶。拥有税务师证书,可享受现金奖励、积分落户、抵扣继续教育学分……
1、现金奖励
🔔 江西景德镇:最高可领20000元
江西省景德镇市发布的《2021年税务师考试(江西省景德镇市考点)激励和宣传工作方案》中指出:
税务师五门一次性全过,总分位居全国第一,并选择在景德镇市任一税务师事务所就业者,奖励20000元;五门科目一次性全过者,并选择在景德镇市任一税务师事务所就业的,奖励3000元;五门任一科目分数在全国第一者,每科各奖励2000元;五门任一科目分数在132分以上者(未获得全国第一),每科各奖励1000元。
🔔 贵州省注册税务师协会:最高1000元
贵州省注册税务师协会发布的《关于鼓励行业从业人员报考税务师职业资格的通知》指出:在税务师事务所工作的从业人员,2021年度税务师5科考试任一科目合格,每人每科奖励200元;2021年度全科合格取得税务师职业资格证书并在事务所工作的奖励1000元/人。
图片来源:贵州省注册税务师协会
🔔 东莞市:最高可领取6万元人才补贴金
2020年东莞市提出相关政策,中级职称、税务师就可享受最高6万元/人的人才补贴金;
🔔 济南:税务师可以领取2000元
2019年济南根据《【技能补贴】企业职工申领职业技能提升补贴的139项资格及办法、标准》的通知,会计专业资格证书在申领范围之内,其中,税务师可以领取2000元。
2、积分落户加分
《中共中央关于制定国民经济和社会发展第十三个五年规划的建议》中指出,要推广专业技术职称、技能等级等同大城市落户挂钩的做法。
如在目前已经实施积分落户的天津市,税务师证书是积分落户的加分项目,无疑是一项重大利好。
税务师职业资格证书属于全国专业技术人员职业资格证书,成为积分落户的加分项后,对于漂在北上广等大城市的小伙伴来说有很大的吸引力,户口之痛,你懂的。
3、互认互免政策
2020年中税协发布《关于税务师职业资格对应经济专业技术资格有关问题的通知》,通知表示根据人力资源社会保障部发布《关于印发经济专业技术资格规定和经济专业技术资格考试实施办法的通知》,其中的《经济专业技术资格规定》明确了税务师职业资格与经济专业技术资格的对应关系。
部分地区也发布了相关政策,明确税务师职业资格与经济专业技术资格的对应关系:
考过税务师,虽然不能使你立刻走上人生巅峰,但却能让你多一些选择自己人生的权利。22年的小伙伴们要继续加油咯!
2022税务师D畅听无忧班
涨价倒计时8天!
限时领券购D班
老学员劲省¥1500
优惠即将缩减,价格即将提升!
早买早受益,早买价更低!
点击下方卡片
👇🏻一起上岸👇🏻
说明:因考试政策、内容不断变化与调整,东奥会计在线提供以上与税务师考试相关的信息仅供参考,如有异议,请考生以权威部门公布的内容为准。
|本文由东奥会计在线(ID:dongaocom)整理发布。
若须引用或转载,请务必与我们联系并在文首注明以上信息。未经授权擅自转载者将被依法追究法律责任。东奥会计在线保留所有权利。


