距离2022年税务师考试还有277天
★
21考季已经告一段落,想要报考2022年税务师考试的小伙伴们,要收收心开始你们的备考预习阶段了!
那么备考税务师考试需要提前预习吗?新版教材还没有发布该怎样预习呢?
小伙伴们如果有疑问的话就请看下文,奥奥为你一一作答!
备考税务师考试
需要提前预习吗?
备考税务师考试是否需要提前预习,奥奥认为这取决于考生是否有基础。如果是之前没有接触过财税相关的零基础考生,建议大家最好还是要提前预习。
因为对于零基础考生来说,备考税务师考试相当于从零开始,还是有一定的难度的。对比有基础的考生,起步就已经落后许多了,所以提前预习的话,可以为备考争取更多的时间,也为后期备考减轻压力。
如果是有财税相关基础的考生,则可以根据自身的情况,选择是否需要提前预习。
税务师新版教材还没有发布
该怎样预习呢?
很多想要报考2022年税务师考试的考生想要开始预习,但是大家可能都有这样的疑问:“2022年新版教材还没有发布,没有教材该怎么学呢?”
参照往年税务师教材下发时间来看,2022年税务师教材可能会在5-6月份左右下发,距离现在还有3-4个月。考生们千万不要浪费这段时间,在新版教材发布前的这段时间里,考生可以利用2021年税务师考试教材进行学习。
因为相邻两年税务师考试教材虽然会有些变化,但是基础知识变化的内容占比不是很大,考生可以先利用旧版教材进行预习,等到新版教材发布后,再找出新增的部分,再重点学习下。
通过以上奥奥的讲解,相信各位考生都了解了税务师考试预习阶段的重要性。那么在预习阶段应该怎样进行备考呢?
一起来看奥奥为大家准备的税务师预习阶段备考方法,相信能够帮助到迷茫的你们!
税务师预习阶段备考方法
1、结合自身、制定报考方案
在正式进行备考之前,先要明确今年的报考方案。报考方案搭配是需要结合考生的基础情况、备考时间是否充裕决定。
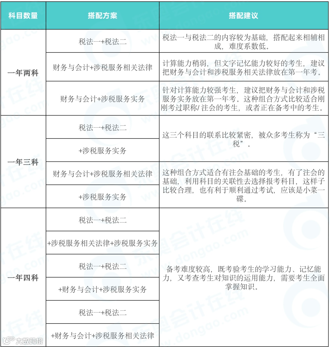
如果是零基础的考生,奥奥建议在第一年可以报考两门科目,《税法一》+《税法二》就是不错的组合。
因为零基础的考生基础较为薄弱,而这两门科目是税务师五门科目里较为基础的,这两门科目之间又是存在关联的,放在一起备考比较简单省力。如果是有基础的考生,则可以根据自身情况报考三门或者四门都是可以的。
👇🏻科目搭配建议👇🏻
2、制定计划、按照计划备考
凡事预则立,不预则废,制定一份完美的税务师学习计划对考生来说是很有必要的。
奥奥为大家提供一份预习计划,快来一起学习啦~
向左滑动看更多
由于篇幅有限
扫描下方二维码关注“东奥税务师”
并在对话框内回复关键词【预习】
👇即可领取完整版5科2022预习计划表👇
如果你的学习自控力不足,还可以加入东奥税务师超前“领跑团”!带你掌握一手备考资讯,找准备考方向,学习计划精准把握备考节奏,获取各类备考资料!
锁定重点,高效备考!
更有学习计划、 学管师不定期回访、疑问解答、考前提醒、心理疏导等超多服务助力22考季!
👇👇👇
3、通读教材、辅以简单习题
在备考税务师的预习阶段,考生在进行正式备考时,由于大多数考生可能对于税务师不是特别熟悉,所以考生们可以先把旧版考试教材通读一遍,熟悉了解一下教材的大致脉络,然后再进行知识点的学习。
在学习记忆知识点时,千万不要死记硬背,要先去理解知识点,了解它的由来,为什么会这么规定,然后再去记忆,彻底搞懂知识点之后,再辅以简单的习题巩固。这样记忆的知识点就不容易忘记了!
4、整理错题、经常进行回顾
在备考税务师考试时,刚开始做错题是很正常的事情,尤其是对于零基础的考生,大家千万不要气馁。
大家可以准备一个错题本,将自己做错的题记录在错题本上,然后再根据答案分析出自己做错题的原因,把原因也一同记录在错题本上。
每隔一段时间就要利用错题本进行错题回顾,加深记忆,这样以后做错的题就会越来越少的。
以上就是各位考生在税务师预习阶段需要注意的事项;
2022年税务师考试时间为2022年11月19日-20日,各位考生一定要合理进行备考,加油!
说明:因考试政策、内容不断变化与调整,东奥会计在线提供以上与税务师考试相关的信息仅供参考,如有异议,请考生以权威部门公布的内容为准。
2022考季税务师考试已开启
东奥王牌《轻一》震撼升级上市
连续24年被考生奉为「 备考圣经 」
集结业内名师,历时210天
反复雕琢、修订
学-练-测 全程覆盖
一书在手,备考很安心
书课一体,立即开学
⬇️⬇️⬇️
|本文由东奥会计在线(ID:dongaocom)整理发布。
若须引用或转载,请务必与我们联系并在文首注明以上信息。未经授权擅自转载者将被依法追究法律责任。东奥会计在线保留所有权利。

