距离2022年中级报名还有17天
最近大家都在关心1个问题:中级教材到底什么时候出?!
想要提前备考,但是不知道能不能用旧教材!大家心中还是有很多顾虑,怕教材变动,学完的知识点和最新的知识点不同,那不是白瞎了!
近3年中级教材发布时间
奥奥整理分析了近几年的教材发布时间,供大家参考:
上周奥奥做了个小调查,大家一起预测中级教材最有可能什么时候公布?
根据历年的时间及大家预测进行推算,教材发布可能会在2月下旬或3月上旬发布!
22年新的中级教材出来之前:
奥奥建议大家可以提前预习,毕竟需要掌握的知识点还是很多的,早点了解各科目特点以及历年考情与考试难度,可以帮助自己快速进入备考车道。
预约报名提醒
享3大福利
时间总是过的飞快,眼瞅着已开工半月了,准备2022年拿下中级会计证书的你是否开始备考了呢?
证书到手的第一步当然是报名啦!22年中级会计报名时间3月10日-3月31日。
为了避免大家错过报名时间,东奥已开启预约报名提醒功能!可以第一时间获取报名通知服务,还能获得200小时全套免费课程!
1、如何预约报名
先人一步报名22年中级会计考试,请扫下方二维码立即预约报名提醒!
2、预约报名享3大福利
提前预约报名不仅能防止错过报名,还能领取三大福利!
⚡免费畅听200h中级全套课程
21&22考季D畅听无忧班最高7天无限畅听
(报名成功后参与「先报名再拍照」活动)
⚡第一时间报名开启通知
实时推送报名开启微信消息服务
详细介绍官网操作流程指导报名
⚡全方位社群学习指导
交流互助提供全面精准考试消息
每日考点巩固中级核心基础知识
不清楚自己所在地区何时开始报名的小伙伴,奥奥已为大家整理好了,请对号入座。
关注【东奥中级会计职称】公众号
回复关键字:报名
查看中级报名详细要求
👇👇👇
确定自己是否符合报名条件
1、基本条件
遵守《中华人民共和国会计法》和国家统一的会计制度等法律法规。
具备良好的职业道德,无严重违反财经纪律的行为。
热爱会计工作,具备相应的会计专业知识和业务技能。
2、具体条件
报名参加中级会计资格考试的人员,除具备基本条件外,还必须具备下列条件之一:
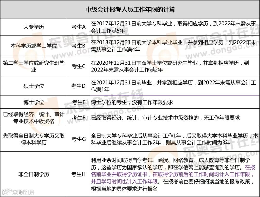
具备大学专科学历,从事会计工作满5年。
具备大学本科学历或学士学位,从事会计工作满4年。
具备第二学士学位或研究生班毕业,从事会计工作满2年。
具备硕士学位,从事会计工作满1年。
具备博士学位。
通过全国统一考试,取得经济、统计、审计专业技术中级资格。
看到如此长的报名条件,想必你也看晕了,看完也不知道是否符合条件,那你还要继续往下看👇
3、报名工作年限如何算
(1)有关会计工作年限,截止日期为2022年12月31日;
(2)在校生利用业余时间勤工助学不视为正式从事会计工作,相应时间不计入会计工作年限;
(3)参加中级资格考试工作年限为取得规定学历前后从事会计工作时间的总和。
一图解决你的工作年限计算问题
👇👇👇
请大家一定要根据自身情况对好入座,这样很容易算出自己是否符合工作年限啦!
4、工作年限如何证明
了解学历以及从事会计工作的年限后,很多人就会思考:我的会计从业年限要如何证明呢?
(1)有的地区在考试报名之前需要进行信息采集,在信息采集中会填写开始从事会计工作的时间,一般就会以这个时间为准,来判定会计工作年限!
(2)有的地区在报名简章中明确公布,以继续教育年限为准,参加继续教育的年限作为工作年限的证明。因此大家想要报名参加中级会计师考试,对于继续教育也要充分的重视起来!
(3)有的地区是考后审核的,需要大家填写相应的表格后,到所在单位人事部门进行审核盖章以此来证明自己从事会计工作的年限!
PS:以上内容各地区并不统一,考生应以当地具体政策为准。
此外,报考人员需确保信息正确性、真实性,如有造假将被取消中级会计师考试资格,严重者会被禁考。
22中级预约报名提醒已开启
东奥已上线2022中级报名提醒功能
预约即享3大福利
免费听D班200h全套课程
实时消息通知提醒报名开启
系列直播课程为你备考蓄力
立即扫码预约报名提醒
享多重服务
👇👇👇
|本文由东奥会计在线(ID:dongaocom)整理发布。
若须引用或转载,请务必与我们联系并在文首注明以上信息。未经授权擅自转载者将被依法追究法律责任。东奥会计在线保留所有权利。

