中级会计实务主观题难易程度分析
01
图表数据分析
02
小编解读
整体来看,2020年中级会计实务主观题的难度还是相对比较高的,5星题目的占比比较大,分值也比较高。
在第二批次的主观题中5星题目分数为27分,第三批次的主观题中5星题目分数为28分。因此大家在学习的过程中要注重对于主观题的把握!
中级会计实务主观题考查题量分析
01
图表数据分析
两个批次试题中第1、2、4、6、12、14、16、18、19章均没有涉及考点。
两个批次都重点考查的章节为第8章,在第二批次考试中为6道小题,在第三批次考试中为4道小题。
本次考试中对于难度较大的第5章虽有考查,但是题量占比较小。
02
小编解读
透过2020年的考试真题数据,考生们可以更加直观的看到本次考试中重点考查的章节包括:长期股权投资、资产减值、金融资产与金融负责、收入、所得税等内容!
所以考生们学习时,可以根据以上考点分布的情况,来决定各章节的备考顺序!对于主出题较少的章节,大家也不要忽视,在学习时候也要很好的掌握!
中级会计实务主观题题目性质分析
01
图表数据分析
通过上述图表,可以得出以下结论中级会计实务主观题的考查类型主要集中在计算分析题、账务处理题以及两者兼顾的题目,对于概念理解和教材原文题没有涉及。
在两批次考试中,账务处理题的总占比较大,第二批次中占比达89%;第三批次中占比达67%。两个批次题目考查类型及占比不完全一致,但是更侧重。
02
综合分析
综合分析,主观题的难度不容小觑,首先题目本身涉及到的考点难度较高,大多为3星和2星难度。其次,《中级会计实务》科目考查知识点的范围较广,主观题的综合性也较高,会结合多个知识点来命题。
所以,建议2020年的中级会计考生从预习阶段开始制定计划,书课结合,合理搭配,哪些考点之间存在逻辑关系,哪些内容是可以结合在一起学习,培养自己的综合分析能力,走好备考的每一步。
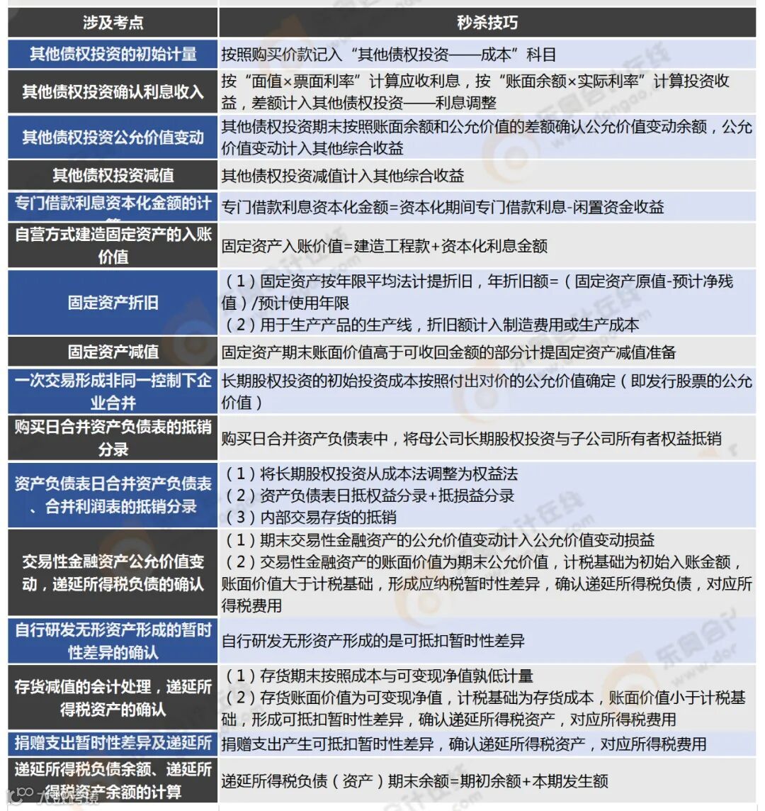
中级会计实务主观题秒杀技巧

【扫码预定】

看完文章记得给奥奥点亮“在看”哦~
这样才能及时看到奥奥精心准备的内容
希望我们永远不走散

丨本文由东奥会计在线(ID:dongaocom) 原创发布,若须引用或转载,请务必与我们联系并在文首注明以上信息。未经过授权擅自转载者将被依法追究法律责任。
⊙东奥会计在线 保留所有权利。



