刚刚,中税协公布了2020年成绩合格标准与成绩复核时间。
恭喜2020年税务师单科成绩在84分及以上的同学,你们通过了2020年度税务师考试,而与及格分数线相差不大的税务师考生们,你们也有希望了!

重点信息如下:
在今天的通知中,或许有一些同学对成绩复核存在疑惑,奥奥为大家解释一下:
成绩复核并不是将考生的试卷重新批阅,而是复核考生们的试卷有无分数错加、漏登等情况。并且税务师考试采用机考形式,考题大多数为选择题,不大可能会出现错批的现象。 如果考生距离合格分数线仅差0.5分或者1分的话,成绩复核后或许可以通过该科目。但若分数相差较多的话,成绩复核后通过的可能性也不大。
不管2020年有没有通过自己计划内的考试,2021年只要我们仍然坚定信念,继续奋斗,通过考试的迟早的事情!
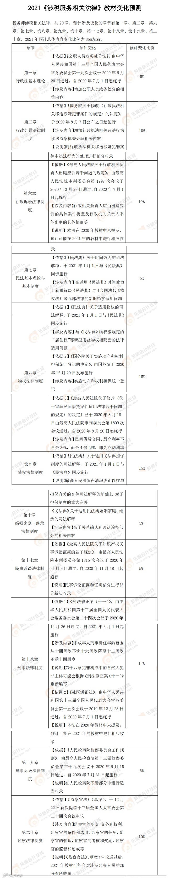
为帮助税务师考生高效备考,早日取得证书,东奥的教务老师们已将2021年的税务师教材变化预测整理了出来,建议大家收藏保存。





当然,如果你2020年已经拿下了税务师证书,2021年你大可以挑战更高难度的CPA证书。CPA考试与税务师考试中的不少知识点相似度颇高,详细对比请看下图:
税务师《财务与会计》与注会的《会计》和《财务成本管理》契合度高达70%
税务师《税法一》《税法二》与注会的《税法》契合度高达92%;《涉税服务实务》与《税法》契合度达10%
税务师《涉税服务相关法律》与注会的《经济法》契合度高达60%


抢2021新课,送2020课程
更享2重限时特惠!


跟中级、注会名师,高效通关税务师
C班由双《轻一》名师授课,通关双保障,D班包含ABC三大班次还赠送一备两考班和大咖实战班,购买即开学!

【扫码了解详情】


【扫码了解详情】
丨本文由东奥会计在线(ID:dongaocom) 原创整理发布,来源:中税协官网。若须引用或转载,请务必与我们联系并在文首注明以上信息。

