中级会计实务客观题难易程度分析
01
表格数据分析
中级会计实务第二批次和第三批次考试中涉及的客观题共60道。其中一星题目占比达51.67%;二星题目占卜达30%;三星题目占比为13.33%;四星题目占比为3.33%;五星题目占比为1.67%。
第二批次客观题中四星以下题目为27道;第三批次客观题中四星以下题目为30道。两个批次相比其实难度相对来说还是比较平均的。
02
奥奥解读
中级会计实务各章节考查题分析
01
表格数据分析
两个批次的客观题覆盖了《中级会计实务》科目的所有章节,但是第二批次的考试中没有涉及第一章、第五章以及第七章;第三批次的考试中没有涉及第八章、第十三章以及第十五章。
两个批次的客观题中,第十章、第十四章、第十七章以及第十九章考查的题量相等。考查的题量也比较平均,每章最多出题量为三道。
两个批次中各章节出题的差异量并不是很大,最多差两道题,其中第二批次第十三章与第十五章均考查了两道题,但是第三批次这两个章节均没有出客观题;第二批次第九章考查了三道客观题,第三批次仅考查了一道客观题。第三批次第五章考查了两道客观题,第二批次没有出题。
02
奥奥解读
中级会计实务客观题题目性质分析
01
表格数据分析
从以上的图片中可以清晰的看到,两个批次的考试中,涉及到账务处理的题目分数占比非常大,基本上都在50%左右。
计算分析题以及概念理解题在客观题中的占比也比较大,占比在17%-20%之间,教材原文的占比相对其他题型占比比较小。
02
奥奥解读
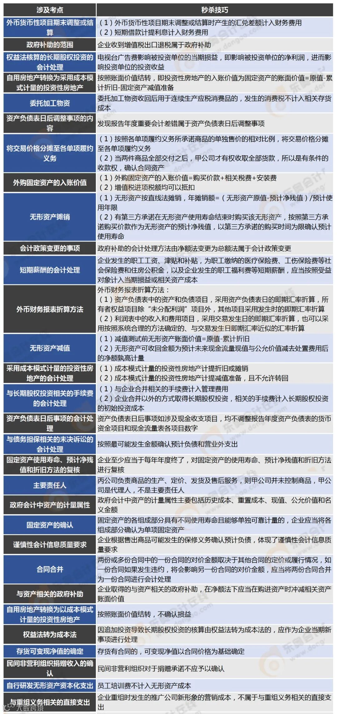
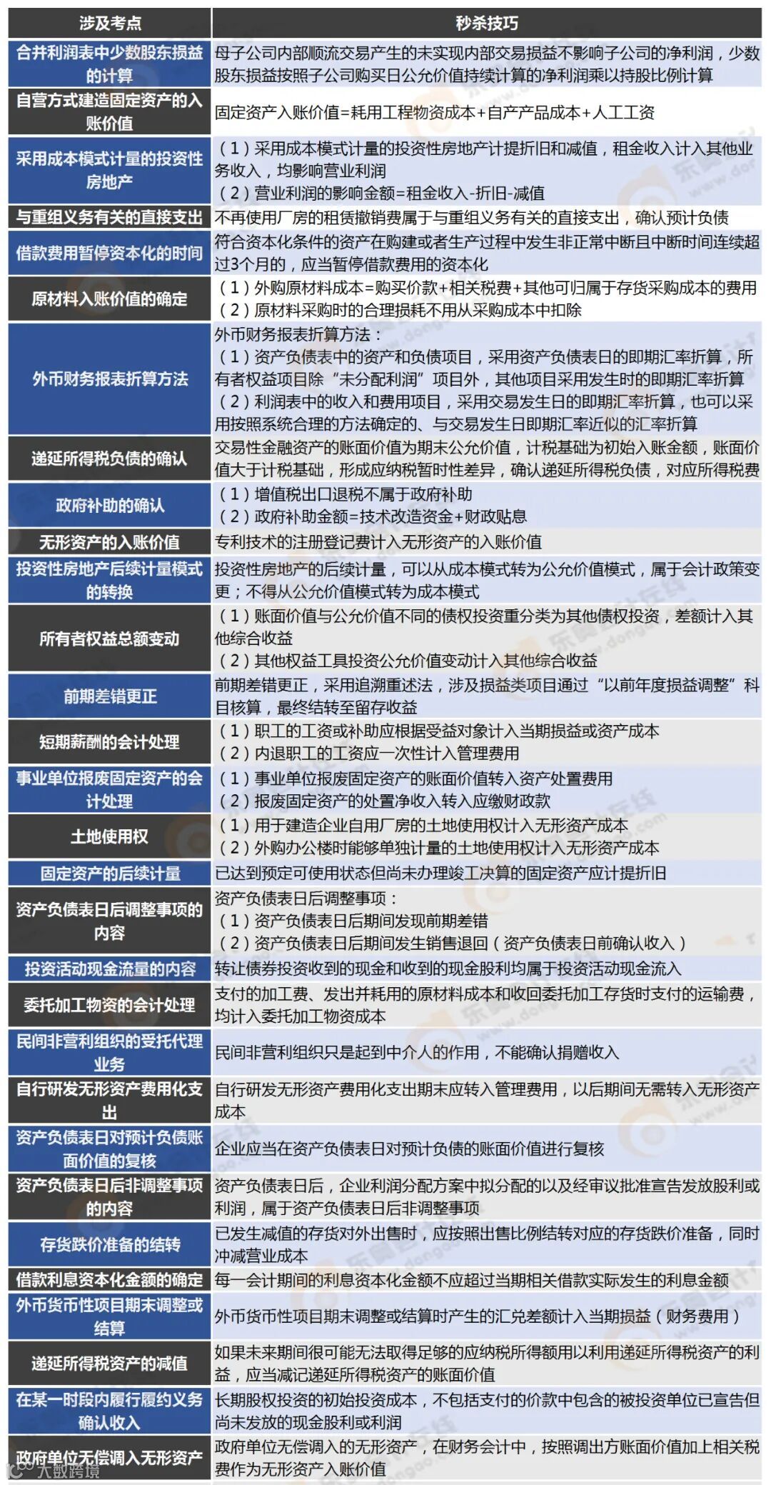
客观题涉及考点&秒杀技巧
2021年东奥中级全新升级课程抢先上线
遇到难点——听双名师交叉解读,瞬间突破!
全新升级双师学习体系
C班《双名师轻松过关班》
⬇️

看完文章记得给奥奥点亮“在看”哦~
这样才能及时看到奥奥精心准备的内容
希望我们永远不走散

丨本文由东奥会计在线(ID:dongaocom) 原创发布,若须引用或转载,请务必与我们联系并在文首注明以上信息。未经过授权擅自转载者将被依法追究法律责任。
⊙东奥会计在线 保留所有权利。



