
20年注册会计师考试在本周末举行首场,小伙伴们是不是摩拳擦掌、跃跃欲试了?随着考试日程的临近,各种“绝密押题”的信息也在悄然流传着,那么,2019年中级会计考试真的有“绝密押题”吗?“绝密押题”又是否真的可靠呢?今天,就跟随奥奥看看【绝密押题】是个什么坑。
首先提醒:还没打印准考证的小主
直接点击奥奥菜单栏
如下图所示:

每年注会考试期间,都有不法分子利用考生想要通关考试的急迫心情设置骗局,例如:考前押题、考试传递答案、替考、考后改分等等。其实这种骗局只要大家能够保持理智就能避免,毕竟天上是不会掉馅饼的。
请考生以正确的态度对待考试,不要被这些骗局所迷惑。虽然备考注会考试时间已然不多,但是只要大家不放弃,坚持学习是一定可以顺利通关考试的。
考生们一定要明确
1.为规范全国考试,维护考试的公平、公正,保障广大考生的切身利益!2020年注册会计师考试采用全国统考无纸化的机考形式,考场监管和考试数据的保密工作都十分严谨!
2.国家严厉打击作弊行为!为加强会计诚信建设,国家对严重失信的会计人员实行“黑名单”制度。所以,“绝密押题”、考前的答案流出绝不被允许也绝不可能发生!一旦发现有泄露2020年注会考试试题及答案的行为,必将会受到严重的惩罚!
3.2020年注会考试定于10月11日、17-18日,共分为3天,各个批次的考题均由考试题库直接生成,出题的范围较广,考题形式灵活,重复率极低!
许多考生“求证心切”,一心只想着,如何能够通过注会考试,只注重考试的最终结果,却忽略了努力的过程。
考生们一定要明确,注会考试是一场公平的对决,靠的是实力,没有人能够置身事外。所以,希望大家踏实备考,诚信参考,切勿相信不法分子的传言。
综上:许多不法分子会利用考生们这种“求过考试”的心理,散布虚假信息,骗取钱财,大家一定要提高警惕,谨防上当!
在注会考试之前,要把握住每一天的备考时间,严格要求自己,为通关打下基础。但并不是让大家熬夜备考,考前调整好作息时间同样重要,建议大家调整自己的作息时间和考试当天一样,保证最好的精神状态去迎接考试。
考前紧张是正常现象,大家不必过分纠结,要对自己充满信心,考试时把心思都放在当前所做的题上,不要想自己会得多少分。




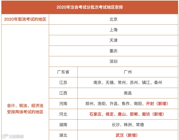
(以上内容整理自各省报名简章)
2020年注册会计师考试时间为10月11、17-18日,请考生准备好准考证、身份证等考试必备物品,提前熟悉考试路线,为通关考试做好准备。
丨本文由东奥会计在线(ID:dongaocom) 原创发布,若须引用或转载,请务必与我们联系并在文首注明以上信息。未经过授权擅自转载者将被依法追究法律责任。
⊙东奥会计在线 保留所有权利。

