伙伴们告诉你们一个既欢喜又质疑的消息
会计竟然成为2020年第三季度短缺行业
并且排名第52名
你是不是有点怀疑自己的眼睛
更是怀疑官方是不是搞错了
每年那么多人考会计类的各种证书
成为稀缺行业是不是有点夸张
事实证明,官方公布的消息是没有错的
而且,财会行业平均工资在2020年的各个行业排行中稳居第五名
财会人们是不是感觉自己的行业发展还是比较有潜力
说不好自己哪一天也会成为黑马,冲破现有的瓶颈
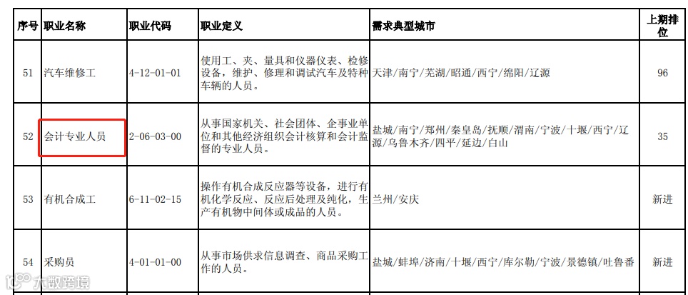
会计成为20年第三季度的最缺行业
近日,中国就业培训技术指导中心发布102个定点监测城市公共就业服务机构人力资源市场《2020年第三季度全国招聘求职100个短缺职业排行》。这是全国层面首次汇总发布人力资源市场招聘求职短缺职业排行。

人社部公布《2020年第三季度招聘求职100个短缺职业排行》,会计从业人员排行第52名!
根据本次100个短缺职业排行数据,以下城市对于会计专业人员需求较为典型,其中,徐州、深圳、青岛这3个城市在会计专业人员方面的缺口巨大!


中国就业培训技术指导中心按照“招聘需求人数”和“求职人数”的缺口数量和填报城市数量加权取值后从大到小排列,取前100个职业,形成“排行”。
财会平均工资10097,稳居排行榜第五
据智联招聘统计分析的2020年各行业平均薪酬排行榜,财会等提供专业服务的岗位,在51个行业中排名第5,平均薪酬是10097元。

财会行业中的税务、财务、审计岗位成为职场香饽饽,位列求职人数最多的10大职业之一,排名第1

财务行业求职人数多,不仅意味着这样行业发展前景好,还意味着咱们面临的竞争也是很激烈的。
无论你是财会小白,还是财会专业人士,一定不要放弃自己所选择的路,因为前方有你意想不到的收获。
你现在准备向哪个岗位晋升呢?
中级证书并不是入门级别的行业证书,而是迈向更高层级的重要一步!当你取得了中级会计师证书,晋升管理层就变得容易很多,不会受到职称的限制。
无论你是在私企想换一个工作,还是想进入事业单位,都是你强有力的敲门砖。如果你想在会计行业纵向发展,取证之后还可以向以下职位迈进:
会计主管
会计主管是企业会计部门的负责人,岗位要求通常都有“需持有中级会计师资格证书”这一条件!会计主管的日常工作内容较多,工作内容因公司不同,复杂程度各不相同,同时在工作中更能了解公司深层的情况,也能够培养站在公司运营的视角上审视、思考的能力。
财务经理
做到会计主管下一个晋升的目标就是财务经理岗位了,财务经理可以说是财会人员梦寐以求的岗位,负责财务部的日常管理工作。利用自己的专业知识对企业的全面运营管理甚至是战略决策提供强有力的支持。
财务总监
经过时间的打磨,财务经理经历了财务思维模式向管理思维模式的转变,越来越具备集团企业中一个处理高层岗位的素质要求,这个岗位称财务总监。很多财务总监都是从会计主管、财务经理岗位一步步脚踏实地走出来的,知道了基层如何工作,在高层才能掌握发展的方向!
因此,持有中级会计职称证书后的职业前景还是很可观的!
考过中级
不仅能领钱还能落户积分
山东省济南市:职业技能提升补贴
取得中级会计师证书,不仅有升职加薪的机会,在山东省济南市还可以领取职业技能提升补贴!

济南市社会保险事业中心发布的《【技能补贴】企业职工申领职业技能提升补贴的139项资格及办法、标准》通知中,明确指出:
自2018年1月1日以后取得中级会计师资格证书的人员,符合相关条件(在职,缴失业保险满一年)就可按照规定申领1500元职业技能提升补贴!
江苏省南京市:直接落户
南京市公安局2020年3月发布了:关于继续实施《南京市关于大学本科及以上学历人才和技术技能人才来宁落户的实施办法》的通知,通知有效期为1年!

在2018年南京市就开始试行了落户实施办法,在2019年落户实施办法延期一年,2020年继续实施落户实施办法。
可见南京市对于人才的需求是非常大的,因此想要落户南京市的考生们,通过中级会计师考试是非常不错的选择!

由以上的详细解读大家还可以看出,符合技术技能水平要求的以上人员申请落户南京市是没有年龄要求的!对于想要落户南京的考生们来说其实条件是非常宽泛的!
上海市:奖励落户积分&免高会考试
1、奖励落户积分
根据上海市人民政府发布的《上海市居住证积分管理办法》可了解:持证人取得技能类国家职业资格二级、中级专业技术职务任职资格或相当于中级专业技术职务任职资格的专业技术类职业资格,积100分。如图所示:

提示:
1.持证人在上海市工作期间取得的专业技术职务任职资格证书、专业技术类职业资格证书和技能类国家职业资格证书且专业、工种与所聘岗位相符,可获得积分。
2.持证人以中、高级专业技术职务任职资格申请积分的,最近1年内累计6个月的缴纳职工社会保险费基数应不低于上海市上年度职工社会平均工资。
3.本办法自2018年1月1日起施行。2015年7月市政府印发的《上海市居住证积分管理办法》(沪府发〔2015〕31号)同时废止。
2、免高会考试
很多考生参加完中级会计师考试之后,想要晋升就需要参加高级会计师的考试,但是上海的考生通过中级会计师考试,可以免考高级会计考试啦!
根据上海市财政局发布的《关于开展上海市2019年度高级会计师任职资格评审工作的通知》可知:已经取得中级会计职称的考生,可免考高级会计考试!相信这对广大中级会计考生来说,无疑是一利好消息!

广东省广州市:奖励落户积分
广州地区为了留住优秀人才,促进城市发展,对通过中级会计师考试的持证人员给予了增加落户积分的福利,具体政策一起来看!

根据《广州市积分制入户管理办法》通知,我们可以看到:
中级会计职称已列入广州地区积分落户的加分项目,持有中级会计师资格证的人员积分可加30分!
提示:
广州实行积分制入户,积分制入户是指通过建立积分指标体系,每项指标赋予一定分值;申请人通过各方面条件累计积分,当累计积分达到规定分值时即可申请入户。(在本市合法稳定就业或创业、年龄在45周岁以下、持本市办理有效《广东省居住证》、缴纳社会保险满4年、按照《广州市来穗人员积分制服务管理指标体系及分值表》计算总积分满100分的人员,可申请积分制入户。)
广东省深圳市:租房和生活补贴
深圳市为了引进人才也出台了相应的福利政策,新引进人才享受租房补贴或新引进人才享受租房和生活补贴。内容如下:

根据《深圳市人才安居办法》和《关于促进人才优先发展的若干措施》:
经深圳市人力资源部门引进的应届毕业生、在职人才和归国留学人员符合条件的,可以享受新引进人才租房补贴或新引进人才租房和生活补贴,最低6000元/人,最高30000元/人的福利!
作为财务人,我们应该感到庆幸哟,因为有那么多的福利等待着我们,难道我们就不应该为自己争取一下吗?路就在那,需要自己勇敢走下去,加油!
GO


丨本文由东奥会计在线(ID:dongaocom) 原创整理发布,来源:人社局、各地财政局网站。若须引用或转载,请务必与我们联系并在文首注明以上信息。

