企业注销最新流程来了!今天起,不想被罚,企业注销必须按这个来!大家一定要重视,已有多家企业被查被罚!
突发!已有多家企业被罚!
前段时间,福州市税务局接连发布多个对失联企业的《税务处理决定书》,其中,有多家企业居然已办理税务注销登记手续!
这些被查企业中,有些是因为上游企业数据异常(如水电费发生额与收入不符)被顺藤摸瓜查到虚开发票;有些是因为金税三期系统对比异常被发现偷税漏税;还有贸易公司骗取出口退税……
公司都注销了怎么还会被税务稽查?
实际上,注销时,税务局除了会关注财报、开票情况之外,有些地方还会利用大数据系统进行一次风险扫描,如果发现严重问题可能会直接推送给稽查部门!
所以,企业在注销时如果没把问题清理完,注销后又被税务局稽查就不足为奇了。
公司经营不下去,
到底要不要注销?
有人说,原来注销这么麻烦,那不经营的公司就不注销了,放着自生自灭不就行了?
不注销也不年检不报税,后果就是进入“黑名单”,相当于被关进了小黑屋,放任不管后果很严重:
1、法人3年内不得担任其他企业法定代表人、董事、监事、经理;
公司注册时自动跳出提示:
图片来源:梅松讲税
2、企业名称3年内不得使用;
3、法人股东被列入征信黑名单,不能贷款买房、移民、领取养老保险;
图片来源:梅松讲税
4、如果有欠税的情形,企业法定代表人会被限制出境,不能乘坐飞机高铁。
图片来源:梅松讲税
公司注销前
这5大税务问题,一定要处理好!
要想不被查,先得会自查,税务注销前,这些容易“爆雷”的坑一定要妥善处理:
一、账面有存货,但无实物
一般情况下,存货账存实无的原因有两种:
1、存货已经销售
已经销售的货物不做账、不开发票,隐瞒销售收入,同时销售成本不结转,导致账面存货数大于实际库存数。
该行为涉嫌偷税,有此情况的企业要当心了,需马上进行自查,并补缴增值税、企业所得税等税款,被查到就后果严重了!
2、存货已经损毁
存货损毁需查明原因,如果有充分证据证明属于合理损耗,那么增值税无需处理,损失也可以在企业所得税前扣除;
如果是非正常损失,增值税进项不得抵扣,企业所得税前扣除也有条件,具体规定如下:
图片来源:梅松讲税
二、账面有存货,但过期了
该情况下有两种处理方式:
1、作为资产损失处理
属于生产经营活动中实际发生的资产损失,准予在企业所得税前扣除;
增值税进项的处理分下列两种情况:
图片来源:梅松讲税
2、低价销售
通常企业处理临期商品或因清偿债务、转产、歇业等原因进行降价销售商品的,一般可视为有正当理由的低价销售行为,不会被税务局视为价格偏低而进行核定。
三、增值税有留抵不能退,开票给关联方了
根据财税〔2005〕165号的规定,企业注销后,存货中尚未抵扣的已征税款以及留抵税额,税务机关都是不予退还的。
企业可以将货物销售给关联公司,这样就产生了销项税,同时给关联公司开具了进项发票,就将留抵的税额转嫁给了关联公司。
但是,需要注意的是:与关联公司之间的交易必须有合理的商业目的,且价格公允,否则可能会被认定为虚开发票!
四、老板、员工从公司借款,一直未归还
这种情况下可能会涉及缴纳个人所得税,具体规定如下:
图片来源:梅松讲税
因此,企业注销前一定要好好自查一下“其他应收款”等往来科目。
五、印花税未足额缴纳
印花税的征税范围非常广泛,购销、租赁、注资、营业账簿等都涉及印花税。
而这平时不起眼的小税种在注销的时候通常会被税务局翻个底朝天。
避免风险的唯一的办法就是先自查!
印花税的8大误区一定要知道,查漏补缺,该补税的及时补税。
企业注销时,
一定会查3年账?
企业注销最常见的6个问题:
一、非正常户如何注销?
被纳入了非正常户的企业,还需要先补充纳税申报、补缴税款并缴纳相应的滞纳金和罚款,解除非正常状态后,才能按照正常程序提交注销申请。
二、如果是自然人股东,股权转让合适还是注销合适?
两者各有利弊:
图片来源:梅松讲税
三、注销时税务要查三年的账吗?
不一定。
目前税收法规并没有明确规定公司注销时必须查账,要视企业的具体情况而定。
之所以有查三年账的说法,是因为《税收征管法》第五十二条对税款追缴期有规定:
“因税务机关的责任,致使纳税人、扣缴义务人未缴或者少缴税款的,税务机关在三年内可以要求纳税人、扣缴义务人补缴税款,但是不得加收滞纳金。”
再次提醒大家:不要以为注销完就没事了,如果有偷税漏税等违法行为,税务机关可以无限期地追责。
四、公司注销后又收回债务,怎么处理?
这个问题在实务中有分歧。
可以参照上海市高院《关于公司被依法注销后其享有的财产权益应如何处理的若干问题的解答》:股东在公司注销后,取得公司在清算中遗漏的债权或财产权益,该债权或财产权益原属于公司财产,应当归属于全体股东,由全体股东按照公司章程或法律的规定进行分配。
五、公司的清算所得怎么交税?
图片来源:税台网
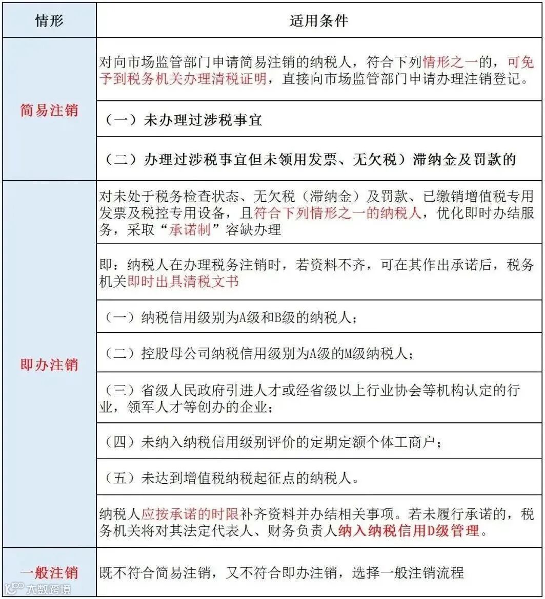
六、“简易注销”和“即办注销”是什么意思?
1、简易注销
满足下列条件之一,可免予办理清税证明,直接向市场监督部门申请办理注销登记:
图片来源:梅松讲税
2、即办注销
符合下列情形之一的纳税人,税务机关采取“承诺制”容缺办理方式,即:资料不齐,可在作出承诺后,即时出具清税文书:
图片来源:梅松讲税
提醒注意:“即办注销”方式虽方便,但企业如果没有在限定期限内办理相关事项,纳税信用会受到影响。
2022年最新公司注销流程来了
一、暂时经营不下去的企业
1、公司被依法宣告破产;
2、公司章程规定营业期限届满或者其他解散事由出现;
3、公司因合并、分立解散;
4、公司被依法责令关闭。
二、企业注销的基本流程
NO.1 股东决议清算
成立清算小组之前公司全体股东要召开公司股东会议,以文件的形式明确进行公司撤销并清算,需要签署公司注销登记申请书。
NO.2 成立清算小组
清算组在清算期间行使下列职权:
①清理公司财产,分别编制资产负债表和财产清单;
②通知、公告债权人;
③处理与清算有关的公司未了结的业务;
④清缴所欠税款以及清算过程中产生的税款;
⑤清理债权、债务;
⑥处理公司清偿债务后的剩余财产;
⑦代表公司参与民事诉讼活动。
NO.3 工商部门注销备案
持公司营业执照,各种章,法人股东身份证原件,清算组签字的《清算备案申请书》,《备案确认申请书》等资料去工商部门窗口办理注销备案(部分省份可以网上电子办理),每个地方规定略有不同,备案前要先咨询当地工商部门。
NO.4 注销公告
在国家企业信用信息公示系统自行公告,自公告之日起45天后申请注销登记。
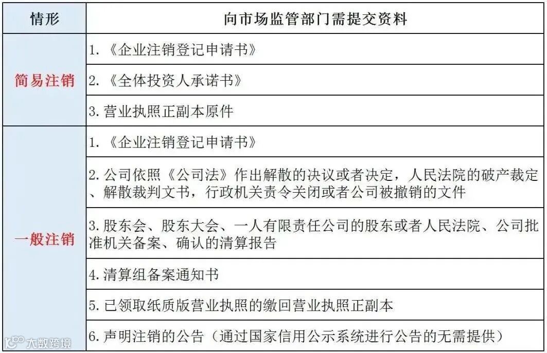
NO.5 税务注销登记
根据企业情况不同,分以下3种情况:
图片来源:梅松讲税
注:实务操作中,很多税局不建议企业采用“即办注销”的方式,如果企业没有在限定的期限内办理相关事项,纳税信用会受影响。
NO.6 注销工商登记
简易注销适用范围
领取营业执照后未开展经营活动(未开业),申请注销登记前未发生债权债务或已将债权债务清算完结(无债权债务)的如下企业:
①有限责任公司;②非公司企业法人;③个人独资企业;④合伙企业。
人民法院裁定强制清算或裁定宣告破产的,企业管理人可持人民法院终结强制清算程序的裁定或终结破产裁定程序的裁定,可直接向被强制清算人或破产人的原登记机关申请办理简易注销登记,无需进行简易注销公告。
NO.7 注销社保登记
注:企业应当自办理企业注销登记之日起30日内,向原社会保险登记机构提交注销社会保险登记申请和其他有关注销文件,办理注销社会保险登记手续。
NO.8 注销银行账户
到公司开户行注销公司的开户许可证和银行基本户等其他账户。
NO.9 注销印章
到公司印章登记的公安机关注销公司印章的法律效应。
三、企业注销的涉税风险及应对
最后,如果是为了掩盖某些行为而选择注销公司,我们劝你还是别白费力气,说不定哪天醒来就会收到一个“surprise”——处罚通知!

❗️❗️年中钜惠最高立省1500+❗️❗️
★购课比平时多省¥50
★老学员跨考省¥1500
★超低价书课包省¥1547
★两人拼团再多省¥100
别犹豫,优惠席位有限
速速抢定~

|本文内容源自于会计家、财务第一教室、梅松讲税、税台、财务经理人、辰南工商企业信息公示、建筑业财税快递等,若须引用或转载,请务必与我们联系并在文首注明以上信息。由东奥会计在线(ID:dongaocom)整理发布。
若须引用或转载,请务必与我们联系并在文首注明以上信息。未经授权擅自转载者将被依法追究法律责任。东奥会计在线保留所有权利。

