从历年考生的反馈中,大家都认为《涉税服务实务》是税务师考试最难的科目,那么考生如何应对今年的此科目的考试呢?
今天奥奥为大家带来了《涉税服务实务》学习方法与计划。
《涉税服务实务》科目特点
1、《涉税服务实务》科目特点分析
【难度系数】:★★★★★
涉税服务实务的综合性较强,是考生普遍认为最难的科目。
因为涉及到的简答题以及综合分析题是主观题,需要考生用大量文字作答,所以也考察了考生的逻辑思维能力和书面表达能力!
【题型题量】:
注:2022年税务师考试题型题量暂未公布,以上数据为2021年考题数据
姗姗老师建议:
客观题一共50分,考生们考试必须拿下40分,这样考试就能通过。
长按识别下方二维码
回复:预习
获取2022税务师预习计划表
👇🏻👇🏻👇🏻
22年《涉税服务实务》学习计划
基础阶段(5月-9月)
✓
重点学习的核心:
(1)客观题考点
(2)以知识点为基础,对习题进行深入学习,知识点依然是“税法”,但习题全部结合涉税会计。
强化阶段(9月-10月中旬)
✓
重点学习的核心:
强化阶段按知识点归类,尤其简答题、综合题,通过练习题,进行消化吸收。
形成多税种联动的实际税收业务处理能力,形成”增值税+所得税+小税种“再加会计核算的综合能力。
冲刺阶段(10月下旬)
✓
回归教材,多做模拟习题,提高应试能力。
适用班次:【冲刺串讲班】、【临考实战模拟班】、【考前五天提示班】
提示大家:考《涉税服务实务》拒绝裸考
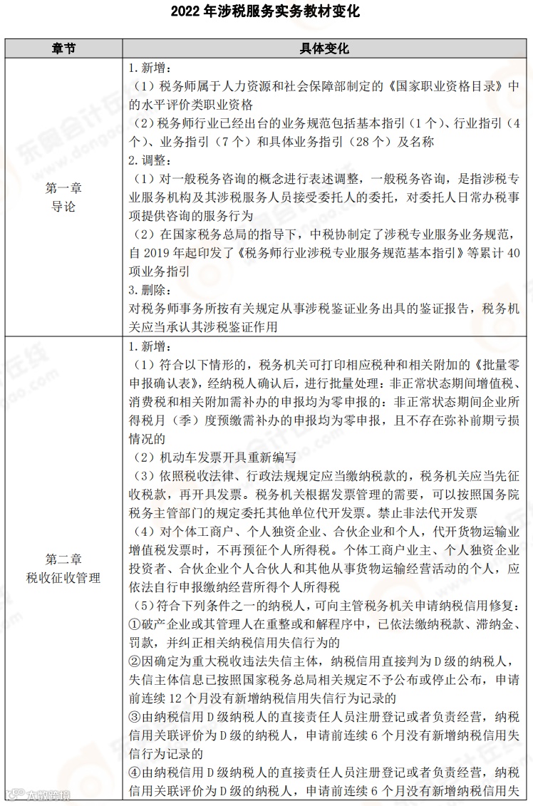
《涉税服务实务》教材变化
及学习重点
1、教材变化
《涉税服务实务》新增与删除一些内容,没有特别大的变化。
2、备考建议
◆以教材为主,注意串联性学习。
《涉税服务实务》的主观题可能会跨越很多章节,对税务师考生的综合能力有一定的要求。
考生在学习时要将各章节中的零散知识点串联起来,找寻知识点间的关联性。
◆多做习题,加深理解。
《涉税服务实务》是一门理论和实际相结合的科目,如果考生缺乏一定的业务知识,很难理解教材的内容。
所以备考这门科目的最好方法就是多做题,多练习,通过这些方式来加强自己对教材内容的理解。
2022年报考《涉税服务实务》的考生快行动起来吧,不要让自己的计划远抛在脑后。
没有报名的小伙伴也要抓紧时间报名啦!
扫下方二维码
关注【东奥税务师】公众号
回复关键词:报名
立即开始报名
👇👇👇
报名时间:2022年5月10日10:00至7月8日17:00
补报名时间:2022年8月5日10:00至8月16日17:00
预定《轻一+轻二+轻三》组合
立享5.5折优惠
选择困难症
不知如何选择辅导书
更怕选错了浪费时间+金钱
建议选择东奥《轻松过关》系列图书
让你学的快,记得牢
关键现在预定更省钱
⬇️点击下方图片立即预定⬇️
|本文由东奥会计在线(ID:dongaocom)整理发布。
若须引用或转载,请务必与我们联系并在文首注明以上信息。未经授权擅自转载者将被依法追究法律责任。

