202注会交费倒计时21天
近日,中国政府采购网发布《2022年注册会计师全国统一考试机考服务项目中标公告》。透露2022CPA最新考务安排来了!
图片来源:中国政府采购网
中注协机考系统招标文件中,奥奥扒出了这些值得关注的信息,一起来看看吧~
2022CPA机考服务商确定
机考服务费降了!
中标人名称:全美在线(北京)科技股份有限公司
专业阶段考试投标价:每人科次人民币42元
综合阶段考试投标价:每人科次人民币33元
去年的专业阶段标中标价格42元/科,综合阶段中标价格为39.8元/科,专业阶段价格未变,综合阶段价格比去年降了一些。
2021CPA机考服务中标公告
CPA最新考务安排发布
考点设立与考务要求曝光!
电脑卡顿、键盘不灵......真的太影响考试发挥了!历年考生吐槽中注协无数次,殊不知机考服务一直是第三方提供的。
CPA机考系统作为“大考”服务商,也不只是提供系统这么简单。
中标单位按照委托事项,需要安排的考试相关的事宜。包括但不限于:考试系统、试卷评阅系统、成绩复核技术等......
图片来源:中国政府采购网
CPA机考服务商不仅把考试的每件事情安排得明明白白,时间安排也需要井然有序!
图片来源:中国政府采购网
【考点安排】
在考前45天提交经中注协和省级注协确认的考点清单。
【试题电子化转换】
在规定时间内完成试题电子化转换。
【考务组织】
在考前30天,提交考生的考场编排结果。
在考前10天,完成考点技术测试(含压力测试)。
在考前1天,完成考试、监控等系统搭建及相关测试,并完成封场。
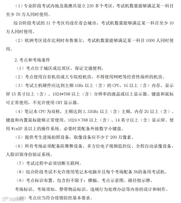
除此之外,考点设立与布置要求曝光!
图片来源:中国政府采购网
考点和考场位置安排在城区或近郊区,考点使用自有机房或大专院校机房。
全美在线作为机考系统多年的服务商,已经积累足够的经验,相信一定会给CPA考生们越来越好的考试服务。CPAer只管加油备考就好!
进入备考关键期,为帮助同学们更加高效备考,奥奥整理了CPA六科必备干货,点击下方卡片,关注公众号,回复关键词:66,即可领取!
1.CPA六科全年学习计划
2.CPA6科历年真题
3.67页《经济法》必背法条
4.《财管》300个夺分公式大全
5.52页《会计》分录大全
6.《税法》考试税率表大全
Tips:不要回复错别字哦!如果不能弹出链接,请先取消关注再重新关注试试!~
CPA机考布局介绍
(参考2021年机考操作界面)
每天闷头苦学的CPAer,咱可千万不能忽略了:CPA考试是机考!即,在计算机终端获取试题、作答并提交答题结果。
因此,考试之前一定要熟悉机考的操作!
并且,中注协也会在考试之前,公布机考模拟系统的入口,2022年虽暂未发布,但咱们可以先熟悉一下操作界面。
机考系统布局分为四个区域,主要分为标题区、试题列表区、答题区、工具栏区,如下图所示。
1
标题区
字号调节:考生可以调节答题界面文字大小,字号有小、中、大三种,默认字号为中。
作答进度:考生可以查看已答试题的题量和总题量。
剩余时间:显示本场考试剩余答题时间。考生应合理分配答题时间。一旦整场考试时间结束,无需考生进行确认,机考系统会自动禁止未交卷的考生继续答题,并自动执行收卷操作,自动提交个人答题结果。
暂离锁屏:如果考生在征得监考人员同意的情况下需要暂时离开考位,为保护个人答题界面的安全,可以点击暂离锁屏按钮,对答题界面进行屏幕保护。关于暂离锁屏功能的详细介绍,请在暂离锁屏功能使用说明进一步了解。
座位号:机考系统为每台考试机预先设定的编号。
2
试题列表区
考生信息:此处显示考生入场时拍摄的照片及个人信息。在考试过程中,如考场监考人员、巡考人员需要核对个人信息,请考生予以配合。
试题列表显示/隐藏:考生可以通过试题列表显示/隐藏功能,将左侧的试题列表面板隐藏,将答题界面最大化显示;试题列表也可由考生自行恢复显示。
试题列表中,以数字代表题号。考生可以查看试卷结构和题量,以及每道试题的作答状态。
试题的状态用不同的图标样式进行区分,包括当前试题、未完成试题、已完成试题、标记的试题。
如考生需要快速的跳转到某道试题,考生可以通过点击试题列表上对应的数字标签,系统会直接进入到该试题,方便考生进行答题或检查试题。
当试题较多时,考生可以用鼠标上下拖动纵向滚动条以查看全部试题,以免遗漏。
交卷:在整场考试时限未到之前,如果考生决定要提前交卷,可以通过点击交卷按钮结束答题。
3
答题区
答题区内将根据试题内容呈现出客观题和主观题两种题型,考生需要在此区域内进行作答。
4
工具栏区
标记本题:如果需要提醒自己稍后返回检查当前试题,则可以点击标记本题按钮,再次点击取消标记按钮则取消标记。被标记的试题会在左侧的试题列表中突出显示。对试题所作的标记,不会被作为答题结果,也不会影响考生得分情况。合理使用试题标记功能,可以帮助考生在大量的试题中快速查找到需要重点检查的试题。
计算器:点击计算器按钮将打开计算器软件,协助考生完成计算。
系数表:如考试科目提供了系数表供考生查阅,机考界面上会显示系数表按钮。考生可以通过点击系数表按钮,打开系数表页面查看。
上一页:可以通过点击上一页按钮,按顺序进入上一个答题页面。
下一页:可以通过点击下一页按钮,按顺序进入下一个答题页面。
CPA机考答题界面介绍
(参考2021年机考操作界面)
答题界面按试题类型分为客观题和主观题两种题型,以下分别进行介绍。
1
客观题答题界面
客观题包括单项选择题和多项选择题。
单项选择题答题时,考生直接用鼠标点击备选项中认为正确的一个选项。如果需要撤销已经选中的选项,再次点击该选项、或者用鼠标点击其他备选项即可;机考系统只允许考生在所有备选项中选择一个备选项作为答案。
多项选择题答题时,考生直接用鼠标点击备选项中认为正确的所有选项。如果需要撤销已经选中的选项,再次点击该选项即可;机考系统允许考生在所有备选项中选择任意多个备选项作为答案。
2
主观题答题界面
主观题包括简答题、计算分析题、案例分析题、计算问答题、综合题等。
主观题按界面布局分成资料区和作答区左右两个部分,以下分别进行介绍。
【资料区】
当资料区上有多个资料页时,请务必逐一点击资料页标签查看,以免漏看,如下图所示。
当资料区内容较多时,考生可以用鼠标上下拖动资料区右侧的纵向滚动条以阅读全部内容,以免遗漏。
【作答区】
通常一道主观题会包括一个或多个答题要求,每个答题要求都独立显示在对应的要求页内。当作答区上有多个要求页时,请务必逐一点击要求页标签查看,以免漏答,如下图所示。
当作答区内容较多时,考生可以用鼠标上下拖动作答区右侧的纵向滚动条以作答全部内容,以免遗漏。
作答时考生应直接将答案录入指定的答题区域中。在草稿纸上书写的所有答案无效。
在考生答题过程中,机考系统会自动为考生保存答案。
关于机考系统的界面,我们先了解到这。22机考模拟系统开放后,奥奥会第一时间发布通知呀!
2022年CPA备考已进入冲刺阶段
2022注会小班VIP集训上新
6期滚动开班,随买随学
3阶段专属集训带学
45天“听、带、练”一体通关!
全程6位轻一名师讲解,5位金牌领学师带学
25天基础强化课程
10天客、主观题集训
10天冲刺集训营
精准点押,只做好题,只看重点
好课·上新享低价!
识别二维码立即购买,全力冲刺!
👇👇👇
学习不再是一个人孤军奋战
而是一群人、共同进步、相互鼓励!
长按识别二维码加入注会带学营
快速掌握注会通关要领
get超实用的备考技巧
|本文由东奥会计在线(ID:dongaocom)整理发布。
若须引用或转载,请务必与我们联系并在文首注明以上信息。未经授权擅自转载者将被依法追究法律责任。东奥会计在线保留所有权利。

