
会计
备考阶段划分:
当下为基础阶段,未开始备考的考生还有时间追赶进度。

章节重要程度对照表
备考时可结合章节重要程度,安排复习时间。

全阶段学习计划表
此为部分展示,计划表可以自行打印使用,可以在完成每一章节学习后进行标记并备注学习情况,便于之后的多轮复习。

关注【东奥注册会计师】公众号
后台回复【全年计划表】即可领取完整版


财管
学习阶段划分
注会财管科目的备考阶段分为基础阶段、强化阶段、冲刺阶段,下面是各个阶段的具体时间划分及学习方式:

各章节考情分析及重要程度
注会财管科目共有21章,各个章节的重要程度及在历年考试中所占的分值也有一定的差别,具体如下:

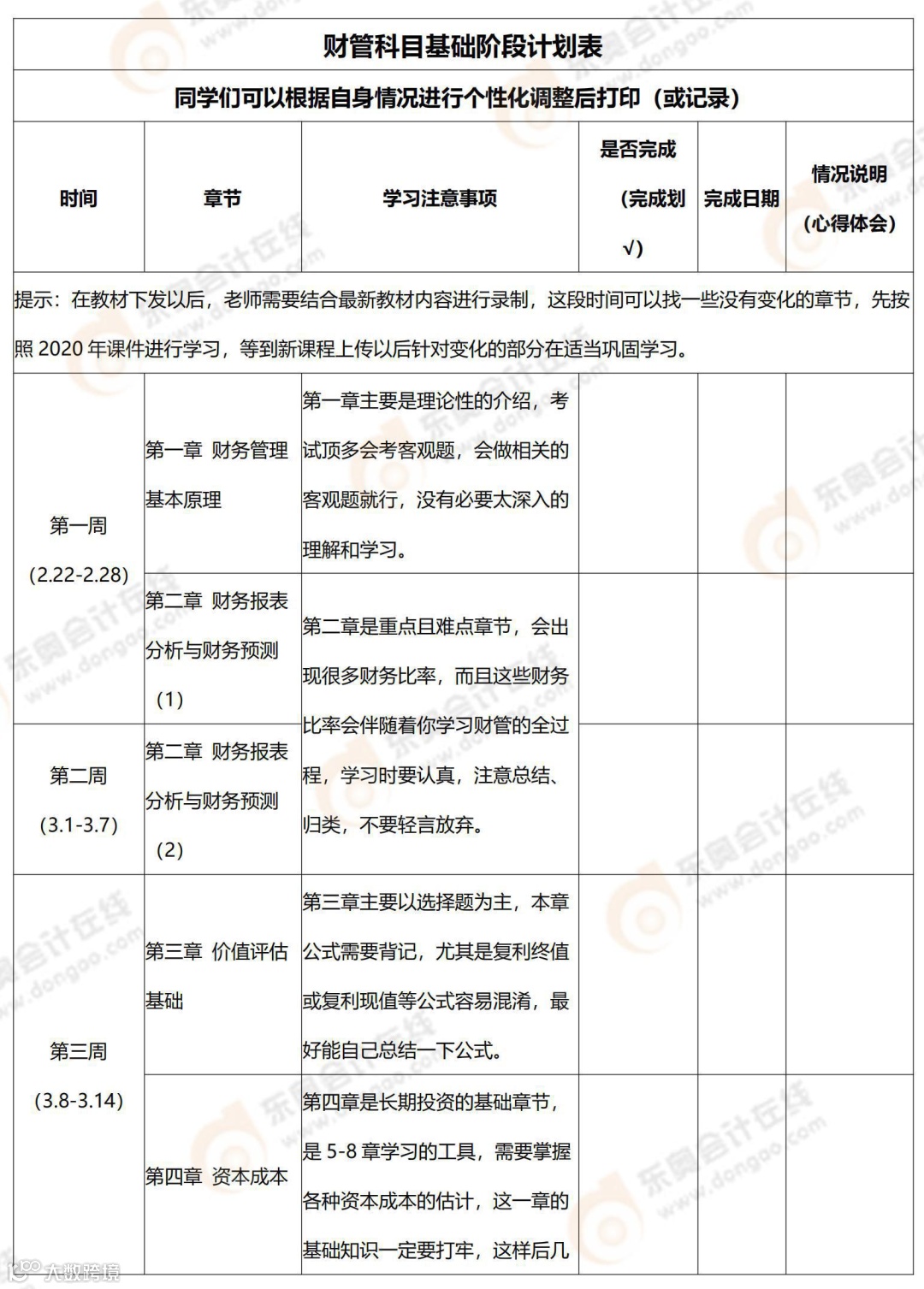
全阶段学习计划表
此为部分展示,计划表可以自行打印使用,可以在完成每一章节学习后进行标记并备注学习情况,便于之后的多轮复习。

关注【东奥注册会计师】公众号
后台回复【全年计划表】即可领取完整版

税法
备考阶段划分

章节难度分析及考试分值占比
税法科目共有14章,其中增值税、消费税、企业所得税、个人所得税等章节是考试考查的重点内容,考生们要认真学习。

全阶段学习计划表
此为部分展示,计划表可以自行打印使用,可以在完成每一章节学习后进行标记并备注学习情况,便于之后的多轮复习。

关注【东奥注册会计师】公众号
后台回复【全年计划表】即可领取完整版


经济法
备考阶段划分

章节难度分析及考试分值占比

全阶段学习计划表
此为部分展示,计划表可以自行打印使用,可以在完成每一章节学习后进行标记并备注学习情况,便于之后的多轮复习。

关注【东奥注册会计师】公众号
后台回复【全年计划表】即可领取完整版


审计
备考阶段划分

审计章节难度分析及考试分值
审计科目共有二十三章,其中三星章节共有十二章,需要考生们重点掌握,各章节在考试中所占的分值如下:

全阶段学习计划表

关注【东奥注册会计师】公众号
后台回复【全年计划表】即可领取完整版


战略
备考阶段划分

审计章节难度分析及考试分值
审计科目共有二十三章,其中三星章节共有十二章,需要考生们重点掌握,各章节在考试中所占的分值如下:

全阶段学习计划表
此为部分展示,计划表可以自行打印使用,可以在完成每一章节学习后进行标记并备注学习情况,便于之后的多轮复习。

关注【东奥注册会计师】公众号
后台回复【全年计划表】即可领取完整版



丨本文由东奥会计在线(ID:dongaocom) 原创发布,若须引用或转载,请务必与我们联系并在文首注明以上信息。未经过授权擅自转载者将被依法追究法律责任。
⊙东奥会计在线 保留所有权利。

