税务师补报名正在进行中,你报名成功了吗?补报名时间:8月5日10:00-16日17:00。
没有报名税务师的考生抓紧时间报名,已报名的考生可以调整或增加报考科目。请大家切勿错过这次的补报名~
22年税务师补报名进行中
今晚19:30,柳欣怡老师直播
教你如何报名指导&制定学习规划
点击下方卡片立即预约
👇👇👇
税务师考试在连续5个考试年度内通过5科,所以报名搭配也是比较讲究的,奥奥建议大家根据自己的时间和精力,确认报考科目,切勿好高骛远!
以下是奥奥做的各科目分析及8种科目搭配方案,大家可以根据自身情况及各科目的特点进行选择报名。
了解税务师各科目特点
税务师考试共有5个科目,分别为《税法一》《税法二》《涉税服务实务》《涉税服务相关法律》以及《财务与会计》。
《税法一》
税法一的难度相对其他科目来说较低,主要内容为增值税与消费税。
该科目与其他科目的联系较大,学好这门科目可以为后期的备考打下基础,所以考生在备考时应当重视起来。
难度指数:★★
《税法二》
税法二基础知识考点细碎,考试题量偏大。
主要内容为个人所得税与企业所得税,与税法一的联系较为密切,考生们可以在同一年备考。
由于需要记忆的内容较多,在前期的主要任务是理解知识点,临近考试再加强记忆即可。
难度指数:★★★
《涉税服务相关法律》
涉税服务法律涉及内容广泛,考点零散,对于没有法学基础的考生来说存在一定难度。
所以考生在备考时需要多花费一些时间,理解、记忆相关的知识点,并学会运用这些知识点解决简单的法律纠纷。
难度指数:★★★
《财务与会计》
财务与会计涉及面比较广,主要分为财管和会计两部分,财管部分文字表述和公式考查比较多,会计部分不单单考查计算,文字表述的题目也不少。
考生们在日常备考中,可以多做一些练习题,提高解题速度。
难度指数:★★★★
《涉税服务实务》
涉税服务实务的科目之间结合紧密,综合性较强,是考生普遍认为最难的科目,因为涉及到简答题以及综合分析题,需要考生用大量文字进行作答,有较大的难度。
难度指数:★★★★★
税务师冲刺必备《轻四》最后4套卷!
即将现货,限时预售7折!
助你2022税务师通关!
👇👇👇
税务师科目搭配原则
很多考生盲目自信,低估了税务师考试的难度,一次报考了多个科目,最终竹篮打水一场空。
因此大家在决定报考科目前,一定要先了解自身的实际情况。
例如:自己可支配的学习时间有多少、是否有专业基础、是善于记忆还是善于理解、学习能力如何等,然后再根据自己的实际情况决定报考几科。
1
如何选择科目搭配?
选择报考科目有窍门,将有关联的科目放在一起备考,可以让备考更加轻松。
同时科目搭配方案还要以适应不同类型考生的特征为出发点,比如零基础考生可以在第一年选择报考1-2个考试科目,稳扎稳打地展开备考;
上班族考生和妈妈级考生可以报考2-3个科目,不要给自己太多的压力;
全职考生可以选择报考4-5个科目,争取在短时间内高效通过所有报考科目的考试。
2
搭配方案
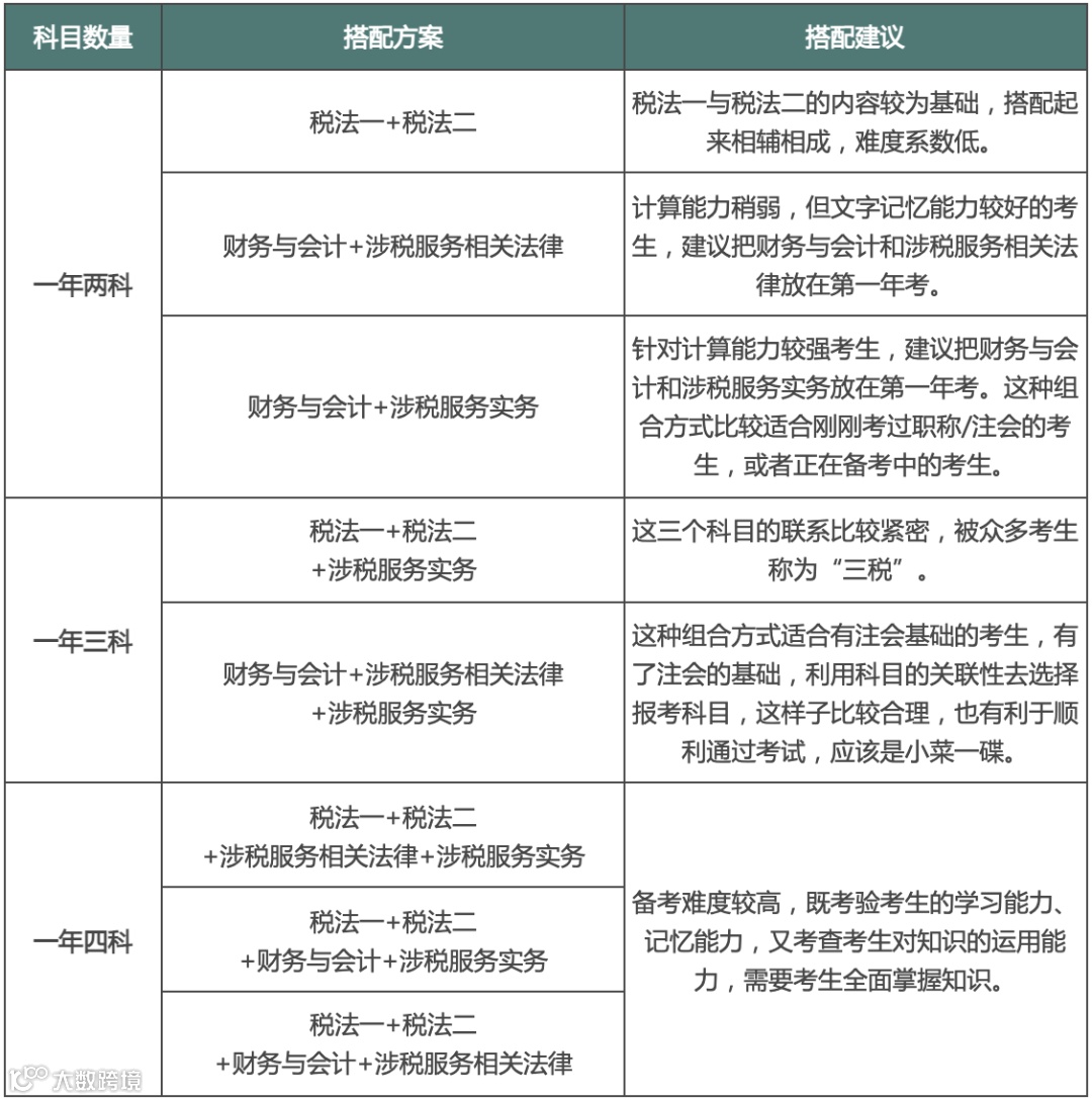
以下是8种科目搭配方案,大家要对号入座,选择适合自己的。
备考经验值得借鉴
1
切勿懒惰拖延,要按照计划学习
奥奥发现很多考生没有通过税务师考试的原因并不是因为备考时间不够用,也不是因为“脑袋笨”,而是因为“懒惰”和“拖延”。
备考税务师的时间是非常漫长的。“明日复明日,明日何其多”,各位考生千万不要因为懒惰而拖延。
我们要根据自己制定的学习计划,按计划进行备考学习,一定要做到“今日事,今日毕”,只有按照计划进行备考,才可以让大家的学习更加高效。
2
切勿考前突击,要注重平时积累
税务师考试中,对税务师相关知识点的考查是非常多的,所以就需要考生们在备考税务师时要大量的背诵相关的知识点。
想要考前突击的确是有用的,但是它是建立在考生之前已经掌握了相关的知识点,所以大家在平常的备考过程中,一定要脚踏实地,为顺利通关税务师考试打好基础。
3
切勿轻言放弃,要养成良好习惯
税务师考试的确是不容易的,每天都要学习、背诵相关的知识点的,很多考生就会觉得非常的枯燥乏味,可能备考过程也就是“三天打鱼两天晒网”了。
奥奥建议大家遇到困难的时候不要轻言放弃,而是要想办法去解决,没有一个证书是不用通过努力就能考取的,一定要坚持下去,按照计划去学习,将每天的学习形成习惯,坚持到最后,你就是胜利者了。
22年税务师补报名进行中
今晚19:30,柳欣怡老师直播
教你如何报名指导&制定学习规划
点击下方卡片立即预约
👇👇👇
|本文由东奥会计在线(ID:dongaocom)整理发布。
若须引用或转载,请务必与我们联系并在文首注明以上信息。未经授权擅自转载者将被依法追究法律责任。

