时间进入到6月份,中级备考已进入到关键期。越是临近考试,越要合理的安排剩余备考时间,更好的把握复习节奏。
今天奥奥给大家梳理下未来三个月的备考规划,希望可以帮助大家高效备考,少走弯路,一起来看看。
规划前,先要弄清这三点
1、有多少时间可以被支配
以前你每天的学习时间是多少个小时?现在挤一挤是否会多出一两个小时?
想要合理规划复习时间,要先清楚自己每天有多少时间可以被支配。
2、有多少任务需要被完成
每个人的学习进度不一样,所报科目不一样,对各科的掌握程度也不一样,因此别人的学习任务未必适合自己。
要根据实际情况来明确自己在考前必须完成的复习任务,以及各个任务孰先孰后、孰重孰轻。
3、制定自己的专属规划
根据自己不同时段的学习特点,什么时间适合进行记忆性背诵内容的学习,什么时候适合做计算分析等动脑的题,双休日是否有足够的时间用来认认真真的做完一套模拟题等等...
把这些因素考虑进去后,从起床到睡前进行时间的规划,可以做出时间进度表用来监督和自我鼓励。
未来3个月时间规划
1、6月底之前
此阶段为夯实基础期。中级会计考试科目为《中级会计实务》、《财务管理》以及《经济法》。
这个阶段主要备考策略就是结合教材的内容采取理论结合做题的方式夯实基础。
需要大家把教材读全面,要有整体观念,理清每一个知识点之间存在的联系,并且要清楚每一科目的重点难点。学好每一章节后也要通过做题来巩固知识。
另外,在这一阶段要平衡分布各科的学习时间,奥奥建议在此阶段,中级会计实务、财务管理、中级经济法可以按4:3:3的比例进行协调分配。
2、7月——8月中旬
此阶段为备考强化期,也是考生提升学习能力的过程。
在这一阶段,考生要进一步强化重点、难点的学习,做题量也要增加,特别是跨章节知识点的习题,以及跟各科目重点、难点相关的习题,以及教材变动部分的相关习题。
做错的题目考生要弄各科目的错题本,定期回顾做错的题目。
3、8月中旬——考试
此阶段为考前冲刺阶段,考生要对之前汇总的重难点与易错题来进行回顾,而且要通过做模拟试题来将重难点进一步掌握,并熟悉考试的出题规律。
由于中级会计考试实行无纸化操作系统,所以考生要在这个时间段里熟悉一下操作系统,并且要掌握好自己的答题速度。
中级备考仅剩94天,快来扫码拥有通关“神器”——21天速成书课包!名师辅导书+辅导课,学、练、押三位一体,双管齐下,高效提升!
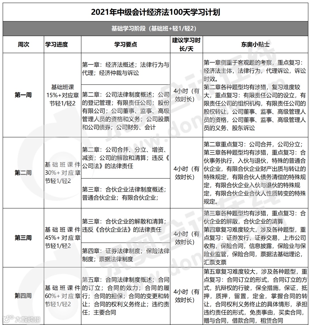
百天学习计划来了!
奥奥定制了百日学习计划表,三科共15页,涵盖了每周的学习要点和学习时长,大家可以参考使用,根据自身情况适当调整哦。
关注【东奥中级会计职称】公众号
回复关键词:百日冲刺
下载各科目100天学习计划
👇
最后奥奥送给大家一句话:只要肯努力,一切都还来得及,你的决心有多大,成功的机率就有多大!中级er加油吧!
在复习中,摸不着重点,感觉瞎忙活,不要慌!东奥21年中级「名师通关书课包」帮你解决这些问题!
6大名师中级畅选通关书课包
1、书课搭配,事半功倍
本班包含图书:
《轻松过关1》、《名师讲义》教材
本班包含课程:
包含基础精讲班、重难点串讲班、临考实战模拟板、考前5天点押班等班次。
2、找对方法,省时省心
23年的深厚沉积,500+强大的师资力量,6000万+行业学员的认可(数据源自东奥数据平台),东奥精心打造多元化辅导教材+辅导课程,助你节省备考时间,快速吸收知识点,攻克重难点。
3、硬核服务,助你通关
购课享好礼,送价值200元一科的机考系统,海量题库任你学,24小时专业答疑等贴心服务随时享。
公众号限量发售100份,限时优惠抢购中!
6位名师帮你快速拿证
公众号限量发售100份
来晚就真的没有名额了
扫码抢购课程
👇
推荐阅读
丨本文由东奥会计在线(ID:dongaocom) 原创发布。
若须引用或转载,请务必与我们联系并在文首注明以上信息。未经授权擅自转载者将被依法追究法律责任。⊙东奥会计在线 保留所有权利。

