hello!同学们!
过完这个周末
春节也要迎来倒计时啦!
为了让同学们踏实在家过春节
奥奥特地汇总了一波
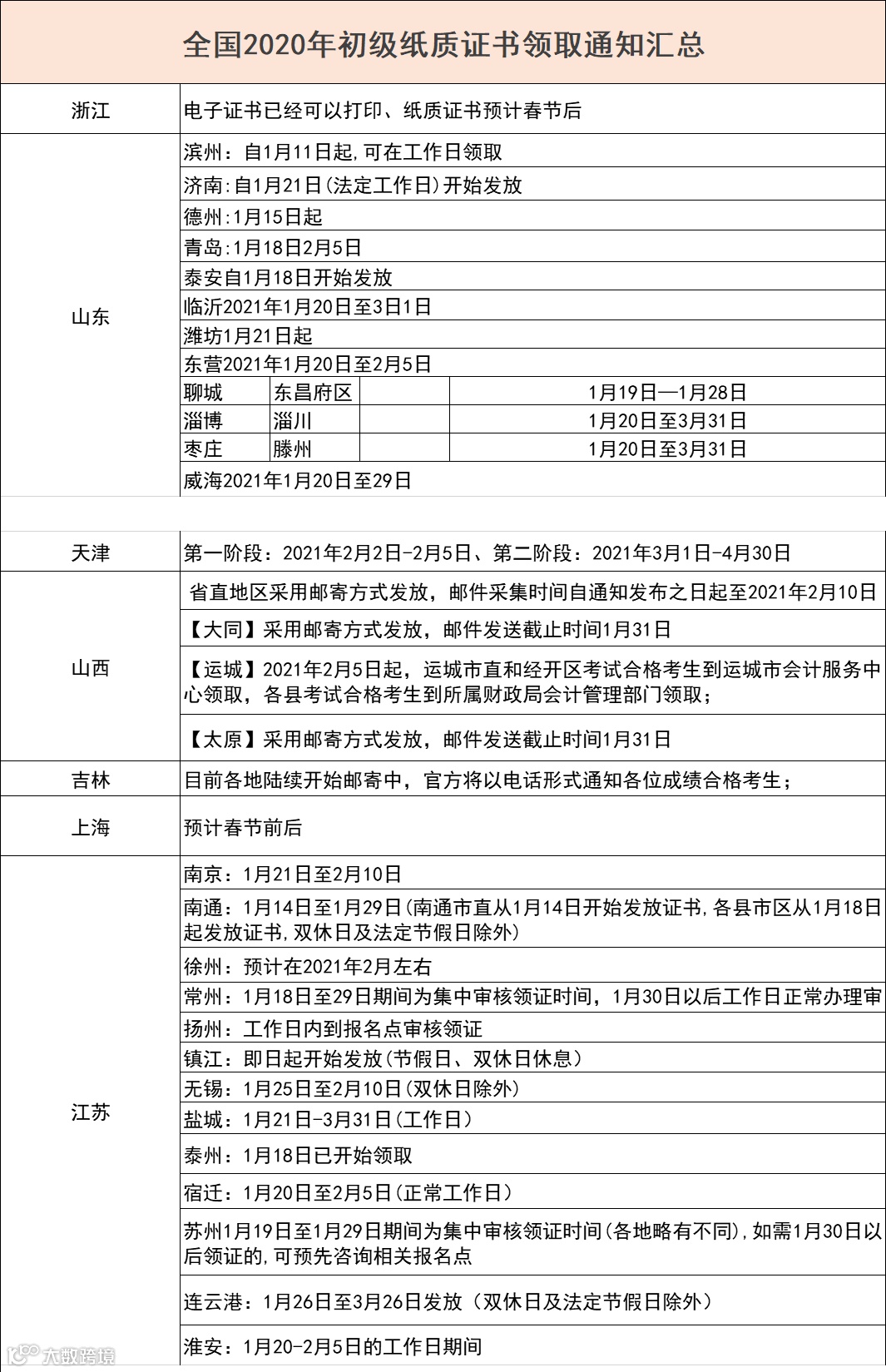
最新初级证书领取通知
赶快跟着奥奥一起来看看吧~
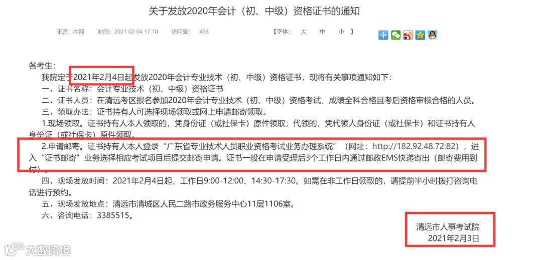
同学们心心念念的广东地区,终于开始领证了!目前收到证书发放安排的地区如下:中山市、珠海市、惠州市、清远市;
中山市

珠海市

清远市

目前,惠州市有考生反馈是直接邮寄证书,已经收到了财政局短信通知,应该是陆续都开始了!同学们继续安心等待吧~~






扫码关注东奥初级会计职称
回复关键词「证书领取」及时查看各地区通知
福利来啦!
| 本文由东奥会计在线(ID:dongaocom) 原创整理发布,信息来源于各地财政局官网。若须引用或转载,请务必与我们联系并在文首注明以上信息。

