为什么要做真题?奥奥打赌,90%考生都不知道!真题到底有什么用?为什么一定要做历年真题?
带着这些问题,奥奥来为大家答疑解惑。
同时,奥奥在文末还整理了近三年注册会计师真题及答案,感兴趣的小伙伴可以免费下载!
为什么要做历年真题?
1、找出薄弱环节,各个击破
考生通过钻研注册会计师真题及答案,可以揣测出出题者的命题意图和近年的出题规律。这有助于考生在备考时明确思路,侧重学习高频考点,规避考试题目“陷阱”,更加从容应试。
做题才能检验掌握知识的程度,做真题更能了解所学的知识是否和历年考试内容吻合。
2、提高应试能力
通过练习注册会计师真题及答案,不仅能帮助大家从容应试,更能够提高自己的业务水平,为日后的工作添砖加瓦。
如何发挥真题及答案的最大效果?
1、根据年份的顺序来做题
由于注册会计师考试的出题思路以及考查重点在不断地变化,所以,年份距离现在越近的考题,越具有参考价值。
大家可以在做题时,把距离较久远的题目进行常规练习,而近三年的题目要进行细致的研习。
2、严格按照考试规定时间做题
相信还有很多考生拿到一套注册会计师真题及答案,要分好几天才能做完,这就浪费了用真题模拟考试的机会。
注会真题考查的不仅是你对知识记忆理解的程度,还要考查你提取这些知识的速度,所以一定要严格按照考试规定时间完成真题。
3、定期回顾并重做真题
拿到注册会计师真题及答案做过一次之后,隔一段时间,重新拿出来再做一遍。同时要注意正确选项与错误选项的对比,分析两次都做错的原因。
两次都做错的题目就是接下来要重点攻克的目标,一定要做到对注会历年真题不留一丝疑惑,才能轻松应试。
4、选择根据教材最新变化调整过的历年真题
注册会计师考试官方教材每年都会发生或多或少的内容调整,建议各位考生不要在网上随意下载注册会计师真题及答案,这样的真题对大家的备考帮助并不大,甚至可能误导大家的学习方向。
同学们更应该选择根据教材最新变化调整过的考试真题,做优质题、有效题!
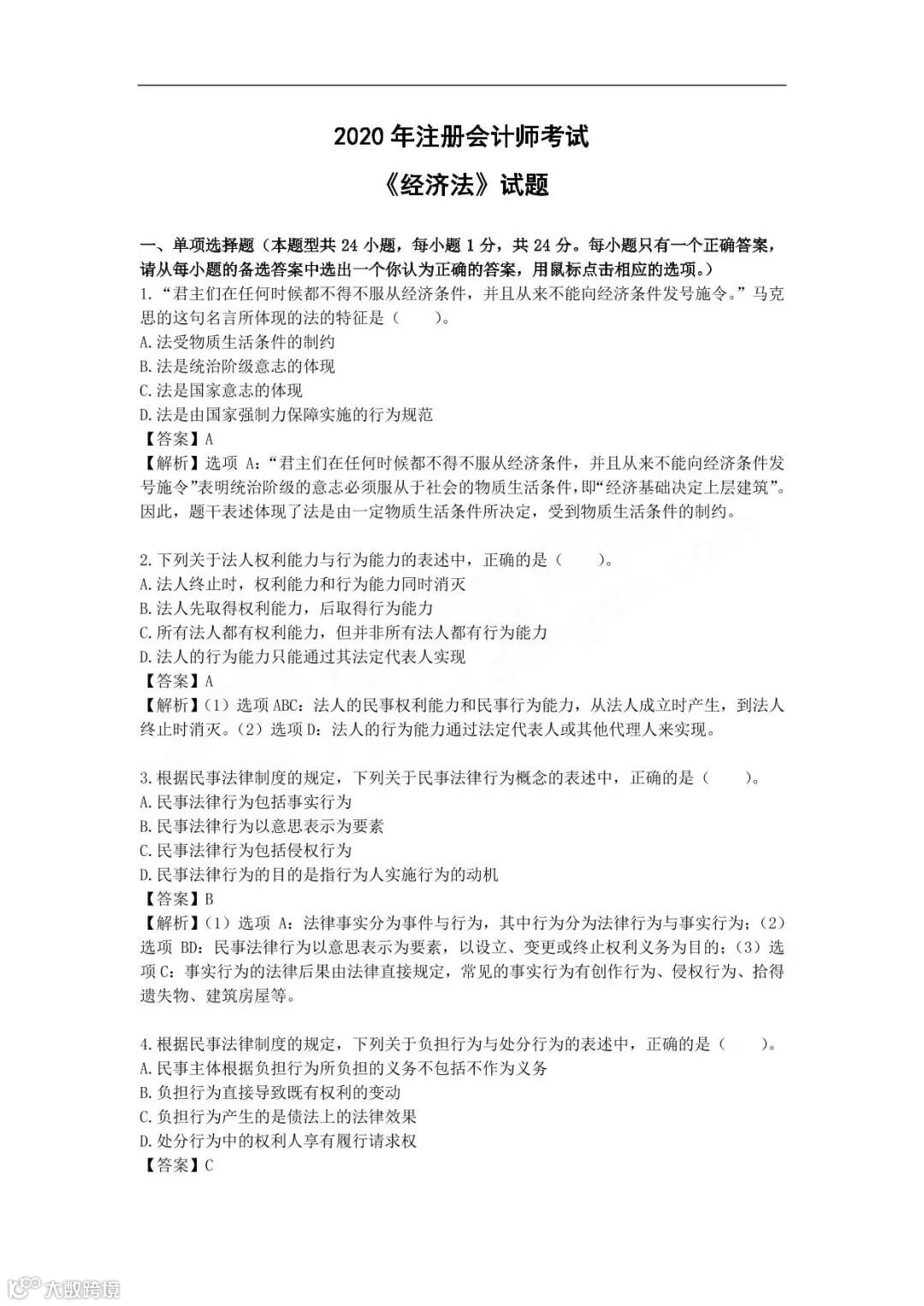
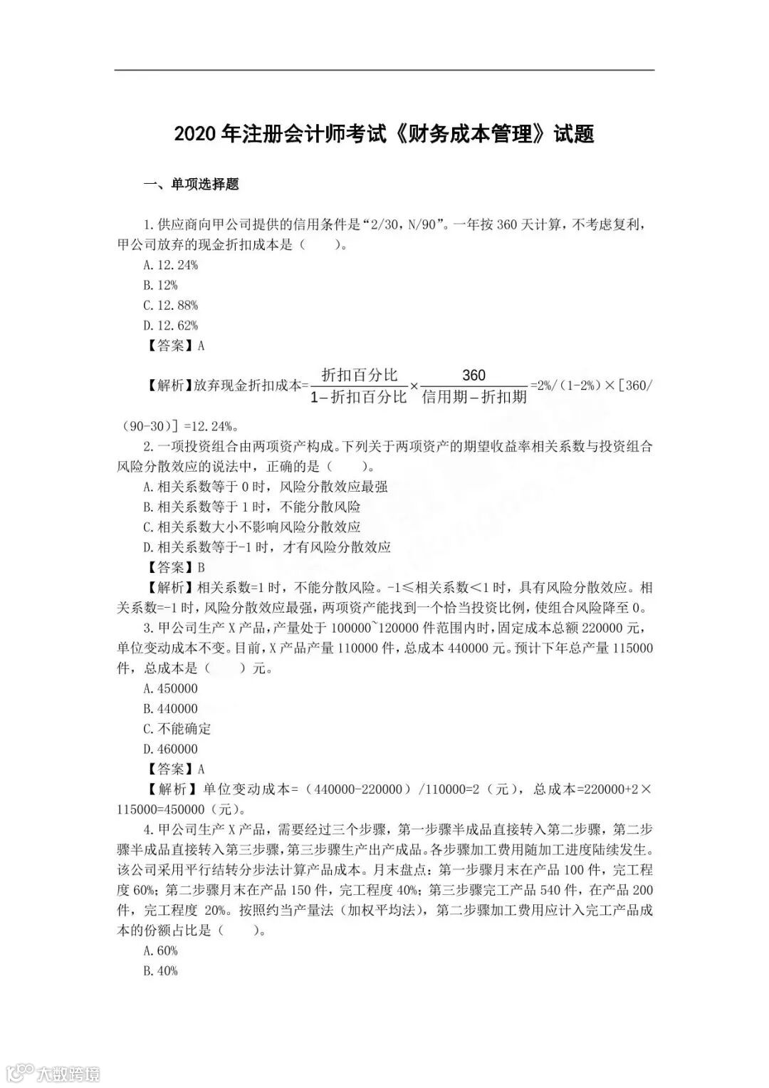
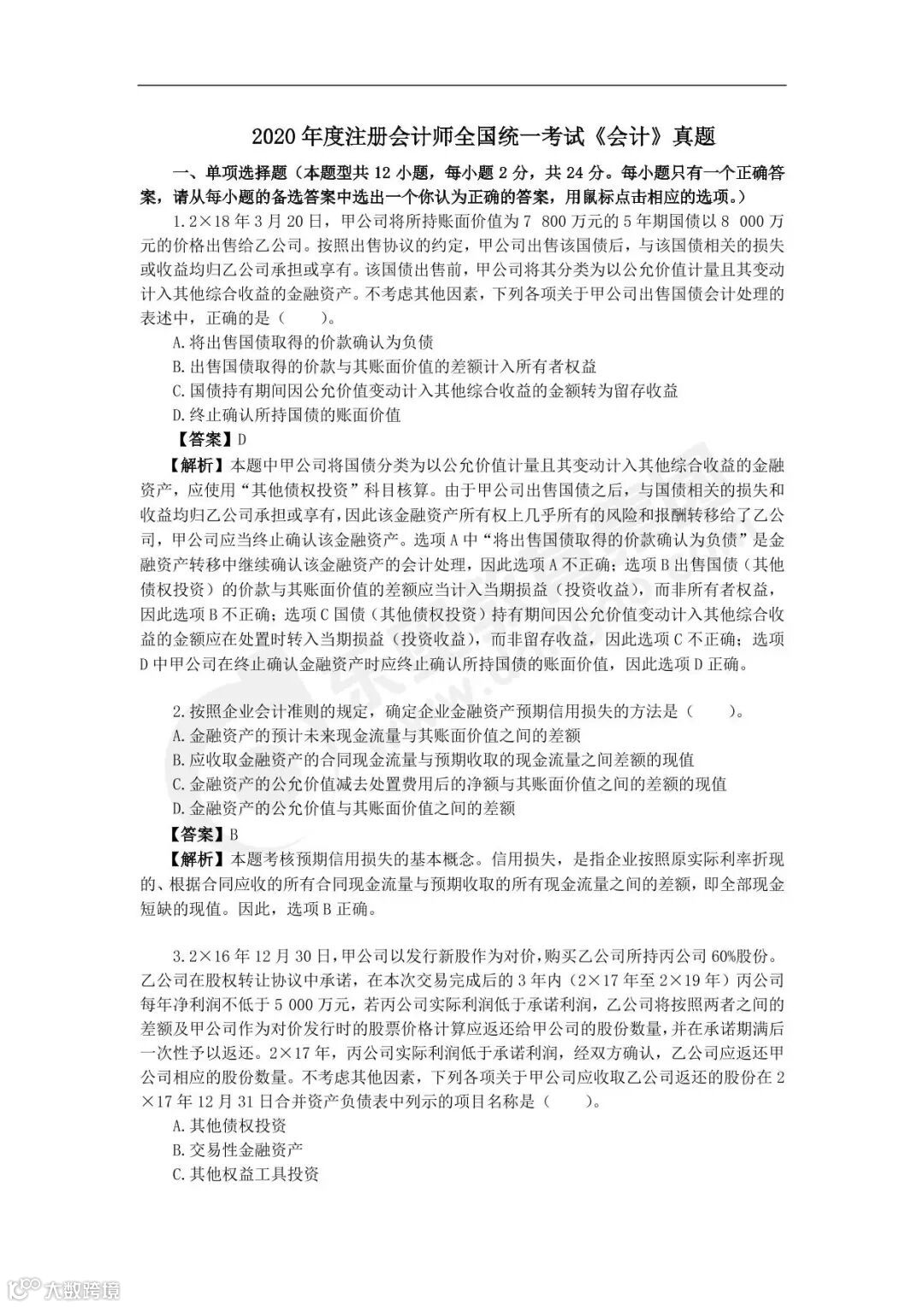
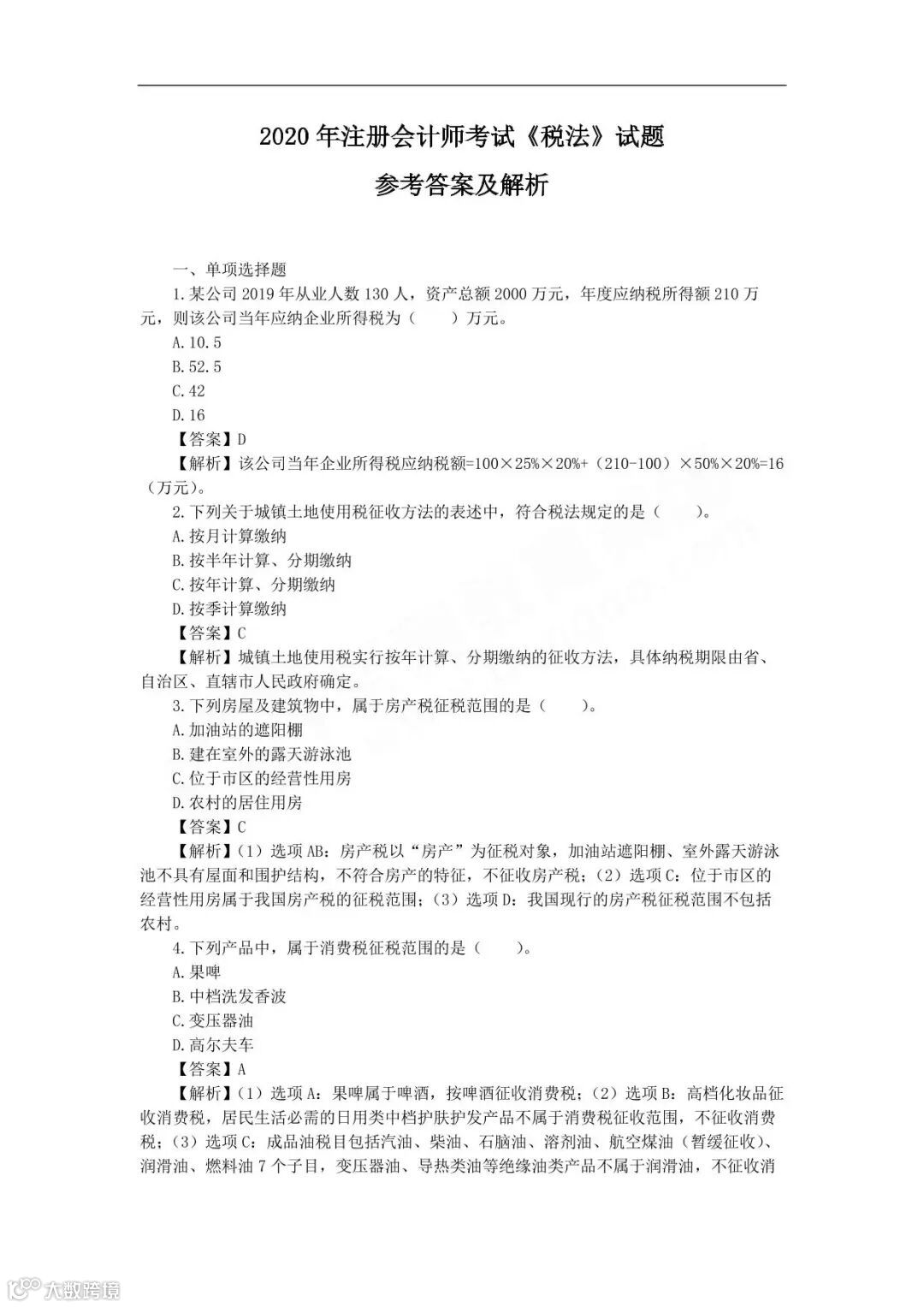
近三年注册会计师真题及答案汇总
找不到正确的注册会计师真题及答案?别慌!
为帮助大家提高备考效率,奥奥整理了近三年注册会计师六科真题及答案汇总,大家可以根据自己报考的科目,自行下载打印后练习。
向左滑动看更多
由于篇幅过长,同学们可以点击关注公众号回复:历年真题,即可免费下载六科完整版历年真题!
Tips:不要回复错别字哦!如果不能弹出链接,请先取消关注再重新关注试试!~
无论自己的学习有多紧张,在考前认真刷题都是很重要的!
除了真题外,奥奥建议大家再做一些高质量习题,加深对知识的理解和记忆,形成属于自己的做题思路。
许多考生初次备考,不知道如何选择,奥奥建议大家选择轻一+轻四搭配复习!
轻松过关四是6套考前必刷题,另外考前30天加赠“终极提分卷”及考前串讲精华讲义,冲刺笔刷“6+1”,最适合考前查缺补漏,短时快速提分。
大家还可以搭配覆盖重难点的轻一使用,紧扣核心考点,学练同步,适合所有阶段的同学。
在众多小伙伴的期盼下
轻松过关四已经现货啦!
紧缩命题方向 短时高效提分
轻一+轻四组合购买低至6折
另免费送《21天冲关手册》
👇扫描下方二维码即可购买👇
其实,我们要做的并不是漫无目的的疯狂刷完几百道、几千道题,靠盲目刷题上岸的几率是微乎其微的!把刷过的每一道题弄透彻,熟悉背后考察的每一个知识点,这才是利用刷题上岸的真相!
距离2021年注册会计师考试时间已不足3个月,同学们需要再加一把劲儿,坚持到最后!
东奥深谙今年备考困难,拯救21年考生必须果断出击,在6位“应试派”名师授课+编书完美搭配下,《21天冲关书课包》现已火热上线~
✍️专为考前冲刺过关设计,六位名师全程直播从学到练,破除独自备考难点学不会、进度缓慢的困扰!
为你定制专属学习计划,抓住每一分备考时间,学霸团名师带你get高效备考方法论,不再只做无用功!
✅云模考、实战演练、考前点押,为你助力最后一关!
而在历年CPA考试当中,约有50%的分数来源于记忆,多选题和主观题均需在“应用”的基础上才能得分!
名师精心编撰三大版块,通过学、背、练一体化同步进行,在21天内帮你花最少的时间,得最多的分!
极浓缩精华必背点、高频命题点,备受学员好评的考前十页纸,直接随书免费附赠!
抓住最后机会,21年逆袭上岸!
一年一科书课包售价199元
三科联购更划算✨
扫码即可购买哦!
推荐阅读
丨本文由东奥会计在线(ID:dongaocom) 原创发布。
若须引用或转载,请务必与我们联系并在文首注明以上信息。未经授权擅自转载者将被依法追究法律责任。⊙东奥会计在线 保留所有权利。

