东奥23年中级会计图书已上线,王牌【轻一】三大版本随心选,点击上方卡片,进行购买↑
中级考后,各地出考率陆续公布,前段时间,奥奥已分享了少数地区的出考率👉点此查看
有考生留言询问其他地区出考率,近期又有多地公布了中级出考率~
今天,奥奥给大家做了汇总表,跟着奥奥一起来看看吧!
又有多地财政局公布
2022年中级考试出考率
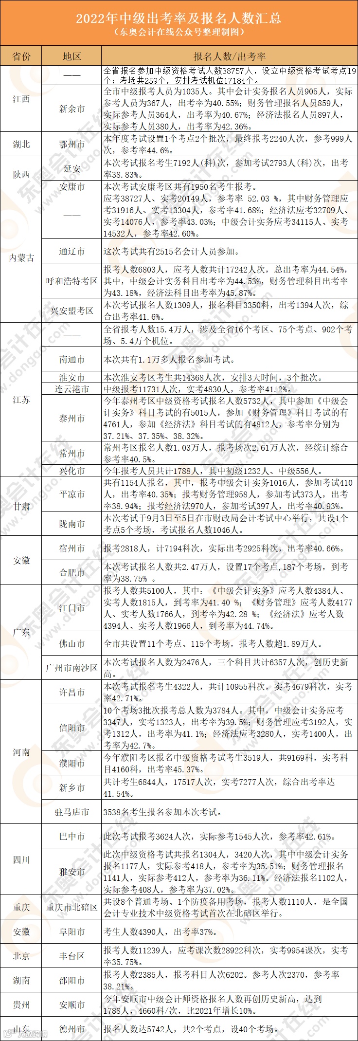
根据目前统计到的数据,四川省雅安市《中级会计实务》一科目出考率较低,为35.51%。多数地区综合出考率为40%-45%,具体情况,跟奥奥一块来看吧。
1
四川雅安
此次中级资格考试共报名1304人,3420人次,其中,中级会计实务报名1177人,实际参考418人,参考率为35.51%;财务管理报名1141人,实际参考412人,参考率为36.11%。经济法报名1102人,实际参考408人,参考率为37.02%。
2
河南信阳
10个考场3批次报考总人数为3784人。其中,中级会计实务应考3347人,实考1323人,出考率为39.5%;财务管理应考3192人,实考1312人,出考率为41.1%;经济法应考3280人,实考1400人,出考率为42.7%。
3
甘肃平凉
本次考试共有1154人报名,其中,报考中级会计实务1016人,参加考试410人,出考率40.35%;报考财务管理958人,参加考试373人,出考率38.94%;报考经济法970人,参加考试397人,出考率40.93%。
4
北京顺义
顺义考区共设置7个考点,41个考场,7个隔离考场,缴费人数5953人,应考15256科次,参考6463科次,缺考8793科次,参考率42.6%。
5
湖北襄阳
据统计,本年度襄阳市共有11230人次报考,报名人数再创历史新高;三门考试科目实际参考5105人次,参考率45.46%。
其中:中级会计实务应考3911人,实际参考1788人,参考率45.72%;财务管理应考3592人,实际参考1597人,参考率44.46%;经济法应考3727人,实际参考1720人,参考率46.15%,处于全省先进水平。
6
河南新乡
新乡考区共计考生6844人,17517人次,实考7277人次,综合出考率达41.54%。
7
湖南邵阳
本次考试设置了13个常规考场、1个备用考场,1个隔离考场,考试从9月3日至5日共三批次,报考人数2385人,报考科目人次6202。参考人次2370,参考率38.21%。
8
山西阳泉
本次考试历时3天,共设阳泉职业技术学院、阳泉开放大学两个考点,1843人报考三个科目总计4621人次,实际参考1966人次,综合参考率42.54%。
各地区正陆续公布2022年中级考试出考率及报名人数,由于内容太多无法一一展示,奥奥给大家进行了汇总,点击下方图片查看详情:
长按识别下方二维码
回复关键词:出考率
查看2022年中级出考率汇总~
👇👇👇
2023年中级如何一年过3科?
彭婷老师给你支招啦!
昨晚的直播大家观看了吗?彭婷老师在直播间讲授了很多备考建议,考生们纷纷表示:老师的建议太赞了👍👍👍!
东奥名师
彭婷
会计学硕士、注册会计师、注册资产评估师、多年会计职称考试教学经验。
如此宝贵的建议,必须让咱们这里的小伙伴学习到!奥奥火速将干货整理成视频和文字版,抓紧来学习吧!
🙋提问:《中级会计实务》重点考查题型是什么?23年备考中如何应对?
主要考查两种题目:账务处理、计算题
第一种是账务处理题目,这一类题目是《中级会计实务》备考中的重头戏,切忌死记硬背,理解学习才是关键!
第二种是计算题,这一类题目会涉及到账务处理和其他的一些考查,有计算,有分录。近几年,中级计算题表述形式有所变化,通过对历年考题的解读,还是有规律可寻的。
↓更多备考指导戳下方看视频↓
🙋提问:很多考生会计屡考不过,究竟是何原因?彭婷老师总结“三遍做题法”!
有些同学屡考不过,主要有以下4大原因:
第一个,也是最主要原因,就是备考时间不够。中级考试内容非常多,精力投入过少,势必会备考不足,导致通不过考试。
第二个,备考方法不正确。建议大家听课结合做题,而不是一味地听课。关于做题,建议大家运用下“三遍做题法”。
第三个,基础不够扎实、原理不够透彻,就会导致出现“一听就会,一错就做”的备考情况。
第四个,学习知识面不够广。近年来,出题越来越灵活,不仅要掌握重难点,一些考频低的知识点也需要了解。
↓更多备考指导戳视频查看↓
以上彭婷老师讲授的备考方法,正是来自中级VIP签约特训班的课程内容。
此班次是东奥全新打造的一款高端课程——课前学霸辅导,课上名师教学,课后小班督学,只为让你高效通关!
科目内容多,记不住?不用担心!
东奥VIP特训班包含经典的录播课程,以及新颖的直播小灶课,在“学、练、考、记、答”的助学闭环之下,让你备考无忧,打牢基础,轻松过关。
无规划,学习自制力差?不用担心!
东奥VIP特训班全方位督学服务:入学测试、定制分班、课前课中课后班导督学、并配有四种答疑方式,一站式解决你的自制力备考难题!
考点太难,学不会?不用担心!
VIP特训班专享强化阶段名师小灶课,东奥全新打造,一线名师亲授,直击各科目备考痛点,为你总结常考题出题点,破解出题陷阱。
2023年中级备考已经开启
如果你想省时!省力!成功上岸!
这条“快速通道”一定要把握住
长按识别下方二维码
立即了解
是不是很心动?
9.9元即可立即锁价
赶快点击锁定优惠吧!
|本文由东奥会计在线(ID:dongaocom)整理发布。
若须引用或转载,请务必与我们联系并在文首注明以上信息。未经授权擅自转载者将被依法追究法律责任。


