「轻四」+「21天终极记忆书课包」,书课结合,解析透彻,短时间助力备考,点击上方图片购买↑
刚刚!财政部正式公布
2022年全国中级延考时间!
终于等到了‼️

🔥【延考时间】:12月3日至4日
🔥【准考证打印时间】:2022年11月15日前,各省级考试管理机构公布本地区中级会计资格延期考试准考证网上打印起止时间。
财政部:延考时间定了
考试时间表如下
图片来源:财政部会计司
原文如下:
各省、自治区、直辖市会计资格考试管理机构,新疆生产建设兵团会计资格考试管理机构:
2022年度全国会计专业技术中级资格(以下简称中级会计资格)考试已于9月3日至5日举行,因受疫情影响,部分地区作出停考决定。本着服务考生的原则,经研究决定,现定于2022年12月组织一次中级会计资格延期考试,考试采用无纸化方式,有关安排及事项通知如下:
一、考试时间
中级会计资格延期考试于2022年12月3日至4日举行,共2个批次,具体安排如下:
二、考务日程
(一)2022年11月15日前,各省级考试管理机构公布本地区中级会计资格延期考试准考证网上打印起止时间。
(二)2022年12月3日至4日组织中级会计资格延期考试。
(三)2022年12月9日前,组织延期考试评卷会议,部署中级会计资格延期考试评卷工作,印发主观试题标准答案和评分标准。
(四)2022年12月19日前,各省级考试管理机构组织完成本地区中级会计资格延期考试评卷工作,向财政部会计司和会计财务评价中心同时报送评卷数据(光盘),并附本地区上报数据统计汇总情况表、数据上报清单及评卷工作的书面报告。
(五)2022年12月31日前,下发2022年度中级会计资格延期考试成绩数据,并在“全国会计资格评价网”公布,各省级考试管理机构公布本地区考试成绩、咨询电话和电子邮箱。
(六)考试成绩公布后1个月内,各省级考试管理机构完成合格人员相关信息复核、确认工作,并向财政部会计司和会计财务评价中心报送考试合格人员相关信息及书面报告。
三、其他事项
(一)对于9月3日至5日中级会计资格考试停考考区,统一组织延期考试。延期考试的考区,可为符合条件的考生提供是否参加延期考试的选择。如考生选择不参加延期考试,可为考生退还报名费并将已取得的合格成绩有效期延长1年。相关考生可于2022年10月24日至11月6日登录“全国会计资格评价网”(如未注册,须先完成注册),申请退费。未按时申请的,默认参加12月3日至4日组织的延期考试。
(二)对于9月3日至5日已完成全国中级会计资格考试的考区,如有考生因疫情防控原因未能参加考试,针对该部分考生,各地考试管理机构可以结合当地实际情况决定是否举行延期考试。若决定举行延期考试,各地考试管理机构应将通过审核的延考人员名单上报财政部会计财务评价中心,并负责当地延期考试具体实施工作,执行与停考考区相同的政策。若决定不举行延期考试,应退还通过审核的相关考生的报名费,考生已取得的合格成绩有效期延长1年。相关考生可于2022年10月24日至11月6日登录“全国会计资格评价网”(如未注册,须先完成注册)提交相关申请材料(具体材料由各地考试管理机构确定),各地考试管理机构对申请材料进行审核。
(三)确认参加2022年度中级会计资格延期考试的考生,后续若因疫情防控原因未能参加延期考试,考生已取得的合格成绩有效期延长1年。
(四)延期考试地区省级考试管理机构应于考试开始2日前完成对监考人员、考试工作人员培训等各项考前准备工作,并做好防范和打击作弊活动的各项准备工作。
(五)延期考试地区各级考试管理机构要本着以考生为本的原则,认真负责,精心细致做好延期考试各环节工作,及时将考试日程安排及有关事项通知考生,确保延期考试各项工作圆满完成。
(六)延期考试地区各级考试管理机构应按照本地区新冠肺炎疫情防控工作有关要求,制定疫情防控措施和应急预案,确保广大考生和考试工作人员的生命安全和身体健康。
财政部办公厅
2022年9月29日
点击下方卡片
👇回复【延考】查看政策原文👇
东奥为延考学员
延长课程保障期
🏃延考考试别担心,东奥陪伴大家一起冲关!
🙋延考考生看过来,延考常见问题如下:
❓准考证需要重新打印吗?
——需要,大家及时关注准考证打印时间,在规定时间内完成打印。
❓防疫要求会变更吗?
——可能会有变化,考前及时关注当地财政部公告及短信。
❓考试有哪些注意事项?
考试最新动态及重要提醒,及时关注【东奥会计在线】公众号。

加入【中级专属延考群】
💢消息不错过💢
最新延考消息发布、考前提醒
和延考的小伙伴一起备考交流
👇👇👇
超有用延考资料免费领
延考的忐忑心情也只有经历过的人懂...但延考也意味着有更多的时间去完善、去改进、去突破。
超有用的延考资料免费领啦!
22年考情考点必看
与其担心延期试卷变难,不如马上行动起来。你从已考的试卷中吸取经验了吗?
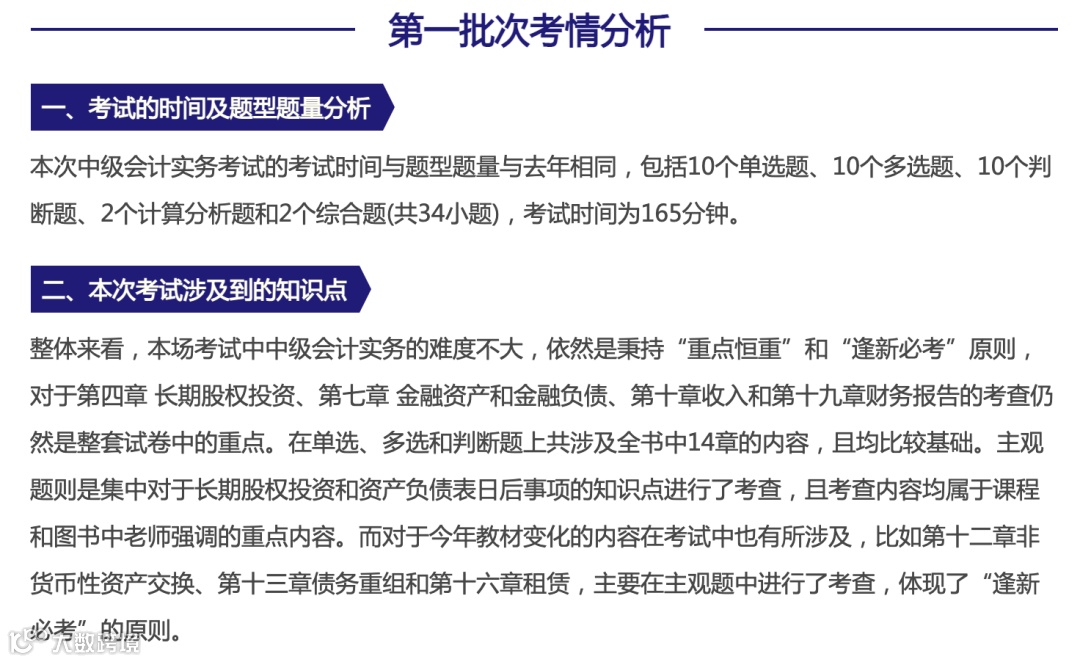
9月考试试卷结构有变吗?都考了哪些考点呢?东奥独家考情分析&考点总结来啦!
(以《中级会计实务》第一场为例)
由于篇幅较多无法一一展示
识别二维码
获取考情考点汇总
👇👇👇
考前人手一份必备资料
七大资料免费领,每一样都是脱水干货:
①名师考前记忆讲义
②重点章节音频课程
③考前必备6页纸
④近3年精炼真题
⑤重点章节知识卡片
⑥重点章节思维导图
⑦22年中级必备分录大全
领取方式
长按识别下方二维码
发送:加油
免费领取
东奥中级备考资料合集
💫中级延考考生必备图书💫
「轻四」+10元
享「21天终极记忆书课包」
书课结合,备考无忧
点击下方图片,立即购买
👇👇👇
|本文由东奥会计在线(ID:dongaocom)原创发布。
若须引用或转载,请务必与我们联系并在文首注明以上信息。未经授权擅自转载者将被依法追究法律责任。东奥会计在线保留所有权利。

