21年税务师教材公布,也牵动着广大备考生的心!
经过东奥教辅老师们的整理解读,21年税务师教材《涉税服务相关法律》《税法一》两科目教材变动解读已发布!
👉点击查看:《税法一》教材解读
👉点击查看:《涉税服务相关法律》教材解读
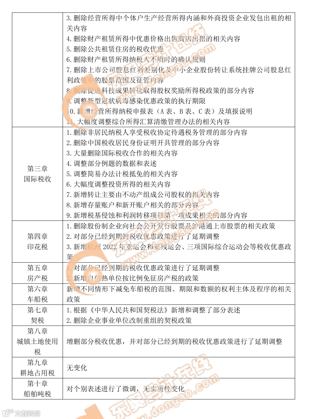
今天就跟着奥奥一起来看看,2021年税务师《税法二》的变化及深度解读!21年《税法二》教材整体变化比例约为25%左右,有较大幅度的变化在前两章,企业所得税和个人所得税变动较大;
6月22日(今天)18:00
张泉春老师在线为大家解读
《税法二》科目教材变化解读
赶快扫描二维码看直播!

同学们一定要了解新教材对于新增与删减做出哪些调整,从而对于接下来的备考作出相应调整与规划。
想要具体了解教材发生了什么变化?奥奥已经为你整理好啦!一起来看看有哪些变化吧!
《税法二》
新旧教材变化解读
看完教材变化一脸懵,还不知道从何下手?
先别慌!6月22日→税务师新教材变化分析指导系列直播,已经为你安排上了!
6月22日(今天)18:00
张泉春老师在线为大家解读
《税法二》科目教材变化解读
赶快扫描海报二维码,坐等直播!
税务师报名火热进行中
黄金备战年,双证在手升职无忧!
学一次,拿双证!
更有大额优惠券等你来抢!
现在扫描海报二维码
👇即刻开启你的备考之路吧👇
推荐阅读
丨本文由东奥会计在线(ID:dongaocom) 原创发布。
若须引用或转载,请务必与我们联系并在文首注明以上信息。未经授权擅自转载者将被依法追究法律责任。⊙东奥会计在线 保留所有权利。

