今天一大早,个税年度汇算喜提微博热搜!

最新的汇算规定你get了吗?每年都有不少小伙伴收到退款,去年有人退了6000元!

今天你申请退款成功了吗?如果还没申请,提前看看今年你能退多少钱!

税务局最新公告
2020年度个税汇算变了!
2月8日税务局发布了《关于办理2020年度个人所得税综合所得汇算清缴事项的公告》,2021年3月1日起,个税汇算清缴要按下面的规定来,弄错了将影响退税或补税!

年度汇算的内容
依据税法规定,2020年度终了后,居民个人(以下称“纳税人”)需要汇总2020年1月1日至12月31日取得的工资薪金、劳务报酬、稿酬、特许权使用费等四项所得(以下称“综合所得”)的收入额,减除费用6万元以及专项扣除、专项附加扣除、依法确定的其他扣除和符合条件的公益慈善事业捐赠(以下简称“捐赠”)后,适用综合所得个人所得税税率并减去速算扣除数,计算本年度最终应纳税额,再减去2020年度已预缴税额,得出应退或应补税额,向税务机关申报并办理退税或补税。
具体计算公式如下:
应退或应补税额=[(综合所得收入额-60000元-“三险一金”等专项扣除-子女教育等专项附加扣除-依法确定的其他扣除-捐赠)×适用税率-速算扣除数]-2020年已预缴税额
依据税法规定,年度汇算不涉及财产租赁等分类所得,以及纳税人按规定选择不并入综合所得计算纳税的全年一次性奖金等所得。
重大变化
新增!纳税人因申报信息填写错误造成年度汇算多退或少缴税款的,纳税人主动或经税务机关提醒后及时改正的,税务机关可以按照“首违不罚”原则免予处罚。

个税汇算清缴是什么?
我国个人所得税法里规定,取得下面这几种收入,就需要缴纳个人所得税,不过不同收入类型,缴税的方式也不同。

前四项收入统称为综合所得,其中前三项,工资薪金、劳务报酬、稿酬我们都熟悉,特许权使用费可能有点陌生,它是指个人提供专利、商标等使用权而取得的收入。
通常我们在取得这些收入的时候,企业已经帮我们预扣了个税,但是预扣税款不一定准确,所以每年度终了,我们要把四项收入合并到一起最终确定应该交多少税,预缴多了的要退回,预缴少了的要补交,这也就是我们说的个税汇算清缴。

如何判断自己是否需要汇算清缴?
无需办理年度汇算的纳税人
经国务院批准,依据《财政部 税务总局关于个人所得税综合所得汇算清缴涉及有关政策问题的公告》(2019年第94号)有关规定,纳税人在2020年度已依法预缴个人所得税且符合下列情形之一的,无需办理年度汇算:
(一)年度汇算需补税但综合所得收入全年不超过12万元的;
(二)年度汇算需补税金额不超过400元的;
(三)已预缴税额与年度应纳税额一致或者不申请退税的。
需要办理年度汇算的纳税人
依据税法规定,符合下列情形之一的,纳税人需要办理年度汇算:
(一)已预缴税额大于年度应纳税额且申请退税的;
(二)综合所得收入全年超过12万元且需要补税金额超过400元的。
可享受的税前扣除
下列在2020年度发生的,且未申报扣除或未足额扣除的税前扣除项目,纳税人可在年度汇算期间办理扣除或补充扣除:
(一)纳税人及其配偶、未成年子女符合条件的大病医疗支出;
(二)纳税人符合条件的子女教育、继续教育、住房贷款利息或住房租金、赡养老人专项附加扣除,以及减除费用、专项扣除、依法确定的其他扣除;
(三)纳税人符合条件的捐赠支出。
简单来说,凡是涉及退税或者补税(除个别豁免情况外),都需要进行汇算清缴。
豁免情况有三种:
1、你放弃退税,可以不汇算。
2、年收入不超过12万,不管需要补多少税,都不用汇算。
3、补税不超过400元,不管你收入多少都不用汇算。
注:以上指的是居民个人,非居民个人不需要进行汇算清缴。

办理相关规定
办理时间
年度汇算时间为2021年3月1日至6月30日。在中国境内无住所的纳税人在2021年3月1日前离境的,可以在离境前办理年度汇算。
办理方式
纳税人可自主选择下列办理方式:
(一)自行办理年度汇算;
(二)通过任职受雇单位(含按累计预扣法预扣预缴其劳务报酬所得个人所得税的单位,下同。以下简称“单位”)代为办理。
纳税人提出代办要求的,单位应当代为办理,或者培训、辅导纳税人通过网上税务局(包括手机个人所得税APP,下同)完成年度汇算申报和退(补)税。
由单位代为办理的,纳税人应在2021年4月30日前与单位以书面或者电子等方式进行确认,补充提供其2020年度在本单位以外取得的综合所得收入、相关扣除、享受税收优惠等信息资料,并对所提交信息的真实性、准确性、完整性负责。纳税人未与单位确认请其代为办理年度汇算的,单位不得代办。
(三)委托涉税专业服务机构或其他单位及个人(以下称“受托人”)办理,受托人需与纳税人签订授权书。
单位或受托人为纳税人办理年度汇算后,应当及时将办理情况告知纳税人。纳税人发现申报信息存在错误的,可以要求单位或受托人办理更正申报,也可自行办理更正申报。
办理渠道
为便利纳税人,税务机关为纳税人提供高效、快捷的网络办税渠道。纳税人可优先通过网上税务局办理年度汇算,税务机关将按规定为纳税人提供申报表预填服务;不方便通过上述方式办理的,也可以通过邮寄方式或到办税服务厅办理。
选择邮寄申报的,纳税人需将申报表寄送至按本公告第九条确定的主管税务机关所在省、自治区、直辖市和计划单列市税务局公告的地址。

如何在个税APP上完成汇算清缴?
如何通过自然人电子税务局(手机 APP 端)办理年度汇算自行申报。(以2020年为例) 首先,下载安装个人所得税APP,注册登录后,找到并进入综合所得年度汇算入口。

根据自己的实际情况,选择申报方式
1、简易申报:适合2020年度取得的综合收入额没超6万,且已预缴税款,需要申请退税的员工。(办理时间:3月1日至5月31日)
2、标准申报:2020年度综合所得年收入额超过6万的,需要通过标准申报方式办理年度汇算。(办理时间:3月1日至6月30日)
注意:居民个人取得境外所得的,需要到办税服务厅办理。
具体申报操作流程(标准申报)
由于简易申报面向人群很窄,且操作很简单,限于篇幅,在此不赘述了。以下是标准申报操作流程:
1、进入申报界面,选择【使用已申报数据填写】,阅读申报须知点击“我已阅读并知晓”。

2、确认基本信息,选择申报汇缴地,然后生成和确认申报表信息。
确认个人基础信息,并选择汇缴地,点击“下一步”生成申报表信息。
系统会归集你的工资薪金、劳务报酬(保险营销员、证券经纪人)、特许权使用费所得等年度收入纳税数据,并会填到相应的申报栏次。
至于没有自动归集的其它劳务报酬和稿酬收入,需要在对应列表明细界面,点击【新增】,选择【查询导入】,在查询结果界面勾选相应收入后进行带入。

每个收入项目,都有对应的详情页,你可以根据自己的实际情况进行核对。

这个地方有几个重要的地方需要注意:
(1)在收入列表界面,每个所得项目,都可以进行【新增】和【修改】。如果你觉得某条收入信息非本人取得,可进行【申诉】、【删除】。操作后,相应收入均不纳入年度汇算。
注:【申诉】和【删除】区别在于,【申诉】后,相应记录将进入税务系统内部异议申诉环节进行处理;而【删除】后,相应记录不进入异议申诉环节。对某条记录进行申诉或删除后,可以“撤销申诉”或“恢复删除”。

(2)汇算清缴环节里,全年一次性奖金的计税方式,可以通过【奖金计税方式选择】进行设置和调整。

(3)住房租金和住房贷款利息专项附加扣除不能同时享受,如果系统里两项同时存在,需要选择确认其中一项。
(4)如果有商业健康险、税收递延养老保险,可以在其他扣除明细列表界面,进行新增和修改。
(5)如果2020年度有捐赠支出,可以在准予扣除的捐赠额列表界面,进行新增和修改。
缴纳税款或申请退税
(1)若2020年度收入不足 12 万元且有应补税额,或者收入超出 12 万元但应补税额≤400 元,申报提交后无需缴款。
(2)若存在应补税额但不符合免于申报,可点击【立即缴税】,根据提示完成支付即可。

若暂不缴款可以选择【返回首页】或【查看申报记录】, 后续可再次进行缴款。 注意:需要在2021年6月30日前完成缴款,逾期会有滞纳金的。
(3)若存在多缴税款,可点击【申请退税】,选择银行卡后提交退税申请,钱会打进你选择的银行卡里。

如果银行卡不在身边,或者暂时不想退税,可以点击【暂不处理,返回首页】。后续可再次发起退税申请。 提醒: 如果之前没有绑定银行卡,需要先添加银行卡。退税使用的银行卡,建议您选择一类银行卡,同时还要确保退税账户在收到退税前处于正常状态,账户挂失、未激活、注销等均会造成退税不成功。
更正与作废
你可通过【查询】-【申报查询(更正/作废申报)】-【申报详情】查看已申报情况。若发现申报有误,可点击【更正】或【作废】。

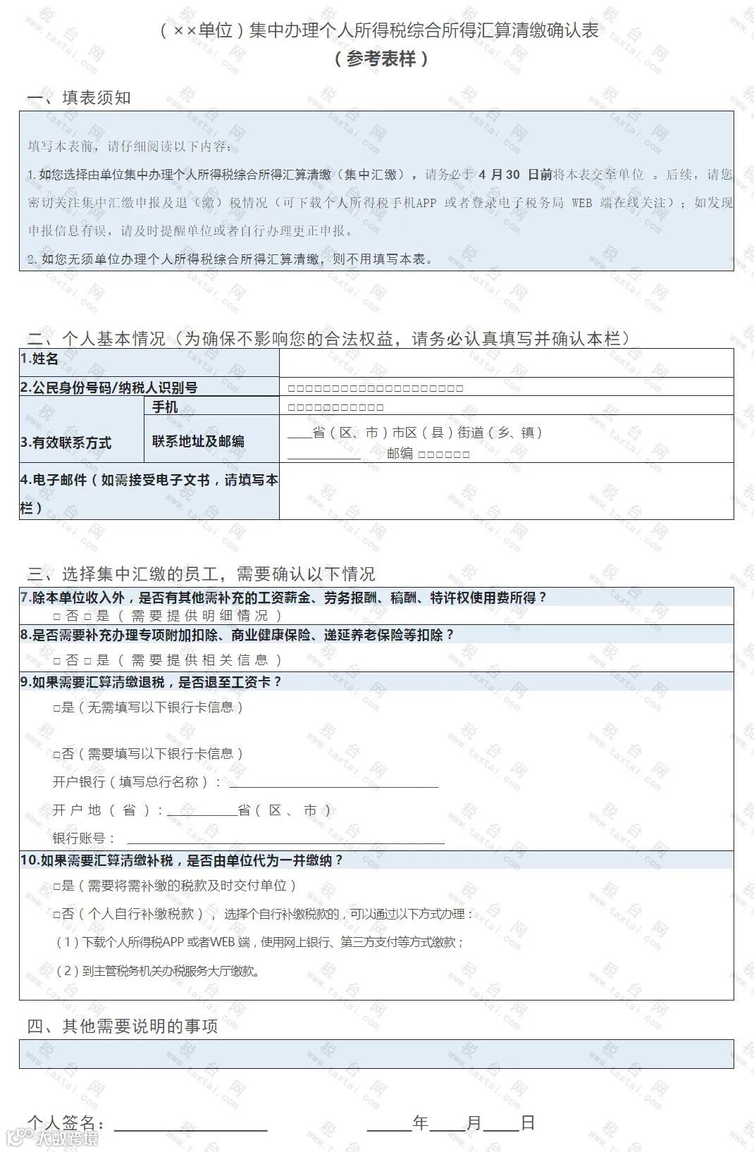
如何委托单位办理个税综合所得汇算清缴?
如果不方便自行申报,你也可以选择委托单位来办理个税综合所得汇算清缴。由于牵扯到隐私问题,如果条件允许,还是建议进行自行申报。
选择委托单位办理,需要在2021年4月30日前填写并提交下表。

上表为某地方税局制作的参考表样,仅供参考
注意:
(1)个人对所提交信息的真实性、准确性、完整性负责,单位不会进行核实,也不承担由此产生的风险。
(2)根据政策规定,申报表及相关收入、扣除等资料,需自年度汇算期结束之日起留存5年。

今晚19点半宋朝儒老师
为你讲初级备考冲刺技巧
帮你突破《初级会计实务》重难考点


丨本文由东奥会计在线(ID:dongaocom) 原创整理发布,部分信息来源于网络。若须引用或转载,请务必与我们联系并在文首注明以上信息。

