关注并将「东奥会计在线」设为标星
一手考试信息助你轻松过关
近日要点
全文共2609字,阅读需要7分钟
距离2021年中级考试越来越近了,很多考生给奥奥留言:现在才开始备考,我还来得及吗?
奥奥想告诉大家:往年基础好的考生一年内过三科也不是没有哦!
不过最重要的是:2021年中级会计职称考过1科也有大用!大家一定要去考哦!
中级考过1科也有大用
不用参加当年继续教育
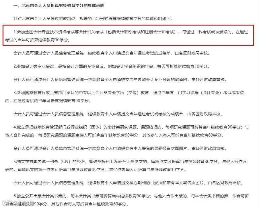
根据北京市财政局发布的《关于北京市会计人员通过六种形式折算继续教育学分》有关声明,其中第1条就明确表示:
参加全国会计专业技术资格考试等会计相关考试(包括会计职称考试和注册会计师考试),每通过一科考试或被录取的,在通过考试的当年可折算继续教育90学分。
这也意味着:2021年中级考过1科,就可以折算继续教育学分,不用参加当年继续教育了。
图片来源:北京市财政局
看到这里,很多考生会问,除了北京的其他地区呢?其他地区也是:中级只通过1科,也不需要参加当年的继续教育了。
我们来看看《会计专业技术人员继续教育规定》是怎么要求的:
图片来源:人社部官网
根据第十二、十三条:
会计专业技术人员参加继续教育实行学分制管理,每年参加继续教育取得的学分不少于90学分。而,参加全国会计专业技术资格考试等会计相关考试,每通过一科考试或被录取的,即可折算为90学分;
图片来源:人社部官网
当然也要注意的是,比如中级会计职称考试一年通过3科,第一年可以申请不用会计继续教育。但是第二年及以后,都要继续进行再教育。(学分不可结转到第二年)
会计人员申请免继续教育的方式,主要为网上申请和现场书面申请,还有部分地区是不需要进行申请,如海南地区,只要你此次考试成绩合格后系统自动帮你免除了继续教育。
但有的地区还是要去当地会计网或者考试报名点去进行申请登记。具体需要咨询当地财政局。
而对于没有通过考试的小伙伴们,你们一定要重视继续教育!
重点提示:会计继续教育必知:
1、有会计证书和从事会计工作的,两类人都必须要参加继续教育。
2、继续教育每年必须完成90学分,科目或考试通过可抵免学分但不能结转。
3、现在,对会计人的要求更严了,除去税务政策,继续教育在求职的时候也可能会将此作为重要参考标准。
今后会计继续教育走上一个新的台阶,从今天起会计教育正式告别“走过场”,继续教育成为每个人的必修课。
每多过一科
离更好的生活就更进一步
近年来,国家政策的不断利好,各大城市对于人才的需求增加,对于财会人来说,这是一个很好的时代。现在每多拿下一科中级科目,就离好的生活更进一步,只要能拿下中级会计职称证书就意味着这些都有了。
1、中级薪资待遇情况(月薪)
注:根据工作经验及水平不同而有所不同。
2、中级会计职称福利政策汇总
以上福利政策源自各地区人社部门或其他有关部门,如有差异请以官方新发布信息为准。
中级证书背后的价值:
个人能力的体现
1、代理记账资格
财政部印发《财政部关于修改<代理记账管理办法>等2部部门规章的决定》(财政部令第98号),对《代理记账管理办法》(财政部令第80号)进行了修改:
取消申请材料中的各项证明,进一步压缩法定审批时限,并放宽主管代理记账业务负责人、从业人员条件。目前想要申请代理记账资格应当符合:
图片来源:财政部官网
由上述条件的第(三)条可见:主管代理记账业务的负责人须具有会计师以上专业技术职务资格或从事会计工作不少于三年,且为专职从业人员。
结合中级会计职称的报名条件来看,持有中级会计职称证书则一定能满足成为主管代理记账业务负责人的条件。
2、会计职场进阶利器
会计从业资格考试取消以后,从目前的企业招聘的要求来看,初级是最低的门槛了,很多企业都要求会计人员具备中级会计职称证书。
企业所需要的是能力与资格兼备的财会人员,通过备考中级会计考试不仅可以收获一张证书,还可以积累会计专业知识。
会计人员职称制度改革后,会计职称评价结果与会计人员聘用、考核、晋升等用人制度衔接,也就是说职称证书和待遇、晋升直接挂钩,用人单位在考虑人选时也会优先考虑持有会计职称证书的候选人,并给予相应的待遇。
3、薪资发展优势
2020年会计人薪资调查报告显示,拥有中级会计职称证书的打工人薪资大概在8-10K,比不持有证书的薪资大大增加。
而如果能在会计行业中从事管理岗位的话,薪资又能大大增加。想要在大型企业担任会计部门的管理岗位,中级会计职称证书是不少岗位的任职资格中必不可少的一项。
所以,想要让自己的职业生涯再上一个台阶,考中级会计职称就是一个绝佳的选择!
而且和注会、税务师等证书相比,中级会计师考试仅有三科,成绩有效期为两年,如果顺利的话,一年即可取得证书,在通过考试的难度和速度上都是“性价比”很高的考试。
奥奥提醒大家,赶紧考下中级才是正道哦!
2021年小班速成VIP课程全新改版升级,两阶段极简速学,VIP书课包带您速成通关!刚一上线便火爆开场!来看看它有什么不同!
小班速成VIP书课包
1、24h基础速成课
▪️ 核心考点复盘:直播知识点复盘,制定每日学习计划
▪️ 客观题训练营:直播带撒胡精讲,每科150~200道客观题
▪️ 反查D畅听无忧班:针对学员为掌握知识点,通过D班查漏补缺
▪️ 360度答疑:领学人每日群内答疑、每周直播答疑
2、16h光速冲刺课
▪️ 主观题训练营:直播带刷精讲,每科20~25道主观题
▪️ “云”模考:在线模考,全真体验,2套精华模考卷及讲解
▪️ 终极串讲:带您串讲高频考点高效记忆,助力通关
▪️ 考前叮嘱:领学人叮嘱考前注意事项,传授必得分技巧
3、“一站式托管式”跟学
一站式托管跟学,50人小班授课,全方位领学、领答、领记、领练,领考,解决了你的后顾之忧,跟着学就对了!
4、三师带队,强强联合
高分大咖社群领学+全名师阵容+金牌学管师团队!超强阵容深度打造创新服务模式,抛开所有杂念,紧跟节奏学就对了!
5、21天终极记忆册
现在购买《小班速成VIP书课包》,可以免费获得21天速成书课包!
速成过关班+21天终极记忆手册
渴望快速提升
人手必备速来抢!
👇
保存图片,打开淘宝APP,扫码识别购买!
推荐阅读
丨本文由东奥会计在线(ID:dongaocom) 原创。
若须引用或转载,请务必与我们联系并在文首注明以上信息。未经授权擅自转载者将被依法追究法律责任。⊙东奥会计在线 保留所有权利。
点分享
点收藏
点点赞
点在看

