关注并将「东奥会计在线」设为标星
一手考试信息助你轻松过关
近日要点
全文共1648字,阅读需要5分钟
近日,财政部官宣了《2021年度全国会计专业技术资格考试辅导教材调整修订主要内容》。
图片来源:全国会计资格评价网
中级考生一定吓一跳吧?2021年中级新教材发布已经有一段时间了,难道又有什么新的调整和变化吗?
别急,奥奥打开看了下,原来是财政部发布的2021年新教材与2020年教材内容变化对比!
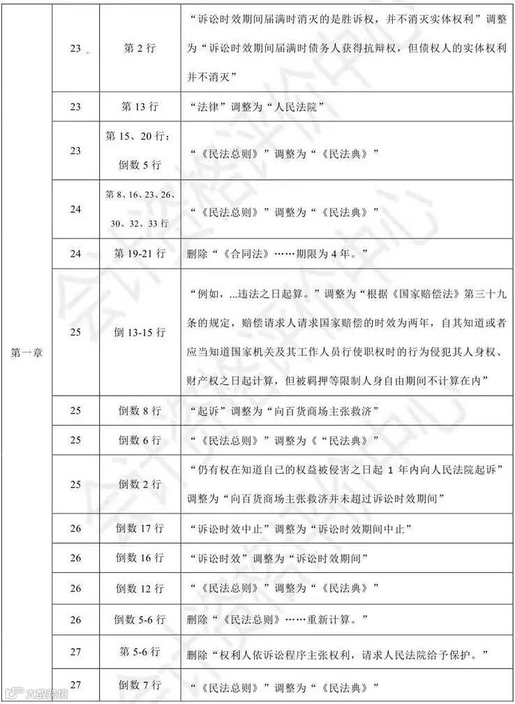
2021年度全国会计专业技术资格考试辅导三科教材调整修订主要内容,竟然长达62页!受新《民法典》的影响,经济法科目教材更是达到了47页的调整!
那么,2021年新教材具体有哪些变化,奥奥这就给大家进行梳理,我们一起来看看吧!
2021年中级考试辅导教材
《中级会计实务》调整修订主要内容
图片来源:全国会计资格评价网
东奥「轻松过关」系列图书,是财会界知名教辅,23年专研之作,从基础到提升,东奥助你一站通关!
《轻一》+《轻二》+《轻三》轻松过关组合,低至5折!
打基础:《轻一》基础全面,紧扣考点
稳提升:《轻二》名师亲编,深度解析
强巩固:《轻三》品质真题,多维度精析
轻松过关
扫码了解详情
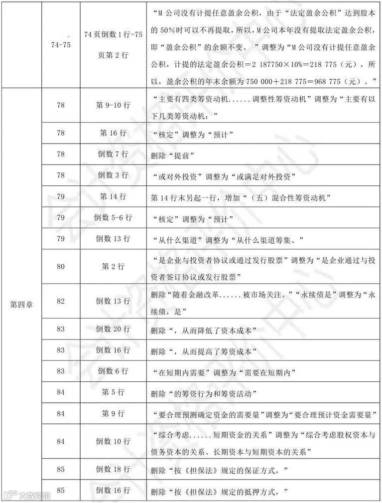
2021年中级考试辅导教材
《财务管理》调整修订主要内容
图片来源:全国会计资格评价网
《财务管理》调整修订主要内容共有13页,由于篇幅有限,在这里就不一一展示啦!
关注【东奥会计职称】公众号
回复关键字:修订
查看完整内容
👇
2021年中级考试辅导教材
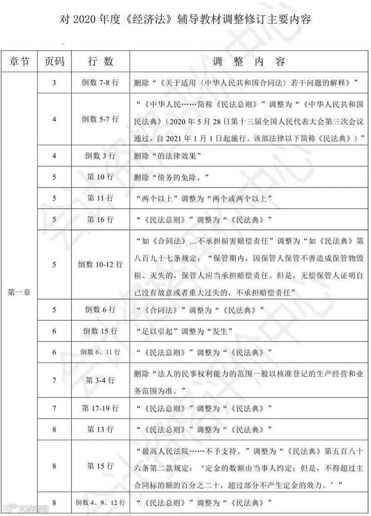
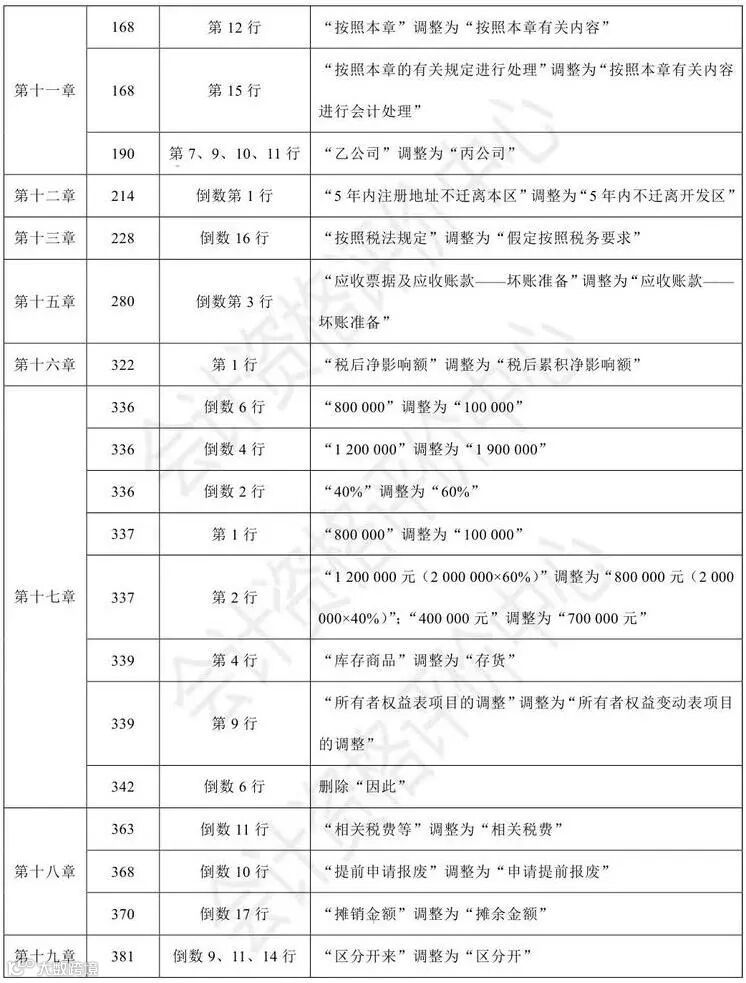
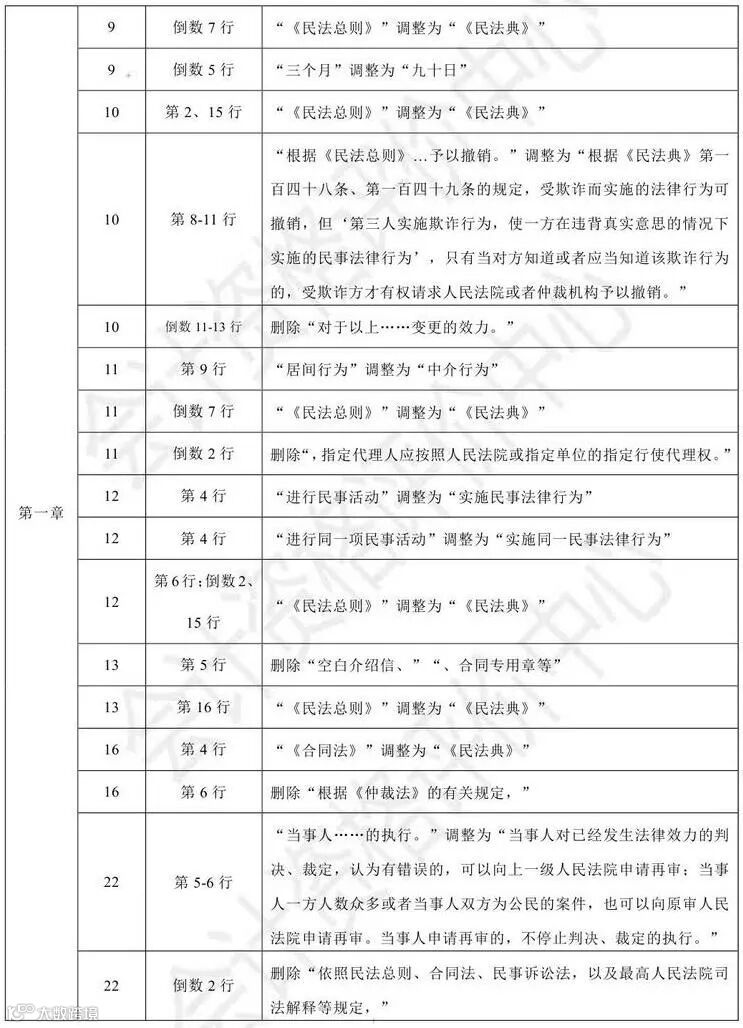
《经济法》调整修订主要内容
图片来源:全国会计资格评价网
《经济法》调整修订主要内容共有47页,在这里也不一一展示啦。
关注【东奥会计职称】公众号
回复关键字:修订
查看完整内容
👇
2021年中级考试辅导教材
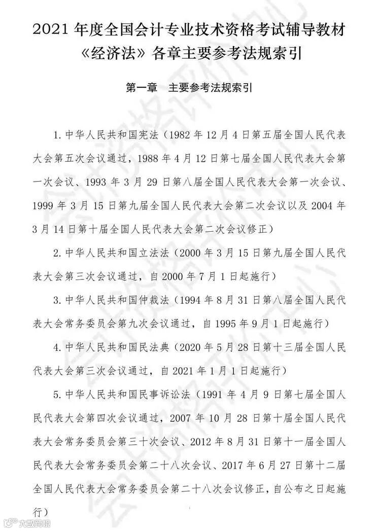
《经济法》各章主要参考法规索引
图片来源:全国会计资格评价网
《经济法》主要参考法规索引共有17页,小伙伴可以按照下方提示查看完整内容。
关注【东奥会计职称】公众号
回复关键字:法规索引
查看完整内容
👇
备考迫在眉睫
中级考生如何学习才能事半功倍?
时间进入到5月份,大家千万不要认为中级考试距离我们还很遥远,其实我们真正学习的时间并没有想象的那么多。
中级会计考试三科加起来有37章节,现在距离考试还有4个月时间,算下来平均一个章节有4天的学习时间。你有没有感觉备考时间太短,找不到高效的学习方法?别急,东奥名师来帮你,让你的备考事半功倍。
2021年小班速成VIP课程全新升级,两阶段极简速学,VIP书课包带您速成通关!刚一上线便火爆开场!来看看它有什么不同!
小班速成VIP书课包
1、24h基础速成课
▪️ 核心考点复盘:直播知识点复盘,制定每日学习计划
▪️ 客观题训练营:直播带撒胡精讲,每科150~200道客观题
▪️ 反查D畅听无忧班:针对学员为掌握知识点,通过D班查漏补缺
▪️ 360度答疑:领学人每日群内答疑、每周直播答疑
2、16h光速冲刺课
▪️ 主观题训练营:直播带刷精讲,每科20~25道主观题
▪️ “云”模考:在线模考,全真体验,2套精华模考卷及讲解
▪️ 终极串讲:带您串讲高频考点高效记忆,助力通关
▪️ 考前叮嘱:领学人叮嘱考前注意事项,传授必得分技巧
3、“一站式托管式”跟学
一站式托管跟学,50人小班授课,全方位领学、领答、领记、领练,领考,解决了你的后顾之忧,跟着学就对了!
4、三师带队,强强联合
高分大咖社群领学+全名师阵容+金牌学管师团队!超强阵容深度打造创新服务模式,抛开所有杂念,紧跟节奏学就对了!
5、21天终极记忆册
现在购买《小班速成VIP书课包》,可以免费获得21天速成书课包!
速成过关班+21天终极记忆手册
渴望快速提升
人手必备速来抢!
👇
推荐阅读
丨本文由东奥会计在线(ID:dongaocom) 原创。
若须引用或转载,请务必与我们联系并在文首注明以上信息。未经授权擅自转载者将被依法追究法律责任。⊙东奥会计在线 保留所有权利。
点分享
点收藏
点点赞
点在看

