12月底前这件事别忘记做了,事关你的钱袋子!!
根据政策要求,子女教育、赡养老人、房贷利息等7项专项附加扣除需要在每年12月进行确认!
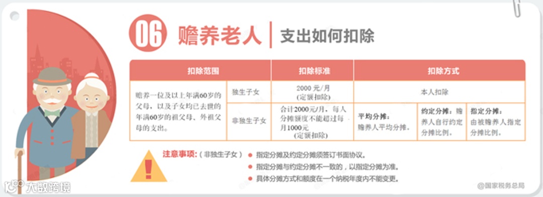
图片来源:国家税务总局
这关乎着我们每个月都要缴纳的个税,所以大家一定要重视!
根据国税总局2022年初发布的《国家税务总局关于修订发布<个人所得税专项附加扣除操作办法(试行)>公告》,从2022年1月1日起,个税专项附加扣除增加到7项(今年新增3岁以下婴幼儿照护这一项)。
具体是哪7项呢?应该如何扣除呢?赶紧跟奥奥一起看看:
🔥温馨提示 :今年个税办理增加了“个人养老金扣除信息管理”功能。个人缴费享受税前扣除优惠时,以个人养老金信息管理服务平台出具的扣除凭证为扣税凭据。
计入个人养老金资金账户的投资收益暂不征收个人所得税;个人领取的个人养老金,不并入综合所得,单独按照3%的税率计算缴纳个人所得税。
2023年专项附加扣除信息若无变动:
只需在2022年基础上确认即可!
进入“个人所得税”App,在首页专项附加扣除填报版块选择“一键带入”,选择扣除年限2023,确认信息无误后,点击“一键确认”!
在确认之后,在App首页选择专项附加扣除填报,选择扣除年度2023查看已提交的信息,如有变动可以选择作废或修改。
2023年需要对已填写的信息修改:
若需修改2023年住房租金、赡养老人、子女教育、住房贷款利息的扣除比例等,则需点击“待确认”之后进入相关修改页面进行修改。
2023年需要新增专项附加扣除项目:
点击要增加专项附加扣除的具体项目,扣除年度选择“2023”,根据指引填写信息后即可完成添加。
注意:扣除年度指可享受专项附加扣除的年度,每次只能选择一个年度。
对于子女教育支出、赡养老人支出、房贷利息支出等连续多年的扣除需要每年重新填写或确认。
专项扣除常见问题解答
一、没有及时填写专项附加扣除信息,可不可以补报?
答:可以选择由扣缴义务人在当年剩余月份发放工资时补扣,不影响员工享受专项附加扣除。也可以选择在次年3-6月综合所得年度汇算时一次性扣除。
二、前面月份没有申报专项附加扣除,多扣的税款怎么办?
答:员工在专项附加扣除采集前可能会多预缴税款,但在采集后每次申报时会累计扣除前几个月的总和,如果税款为负值的,暂不退税,一直往后留抵,在次年3-6月进行个人综合所得年度汇算时多退少补。
三、专项附加扣除的申报方式怎么选择?
答:方式一:通过扣缴义务人申报
扣缴义务人为您办理个人所得税预扣预缴申报时,需事先下载您本次提交的专项附加扣除信息。
即:由您的单位按月进行专项附加扣除的申报,可以较早享受专项附加扣除优惠政策。
优点:按月按时享受,不用自行办理扣除:
缺点:单位会知道部分个人信息。
方式二:综合所得年度自行申报
您本次提交的专项附加扣除信息可在综合所得年度自行申报中进行税前扣除。
即:不由单位申报专项附加扣除,次年3-6月综合所得年度汇算时自行办理专项附加扣除,延迟享受专项附加扣除优惠。
优点:单位不会知道您的个人信息;
缺点:延迟享受、自行办理较麻烦。
四、换新单位,专项附加扣除如何操作?
答:方式一:由新单位在申报系统中采集并报送你的个人信息,一般最迟3天内APP中会自动添加上任职受雇信息,之后打开APP,【我要查询】-【专项附加扣除填信息查询】-【选择需要更改的项目】-【修改】-【修改扣缴义务人】后提交即可。
注意:之后需要和单位确认下是否能在申报系统中下载到你的专项附加扣除信息。
方式二:直接向新单位提交纸质或电子版的专项附加扣除信息。
再次提醒友友们
次年享受专项附加扣除的内容
需于每年12月进行确认!
纳税人未及时确认的
扣缴义务人于次年1月起暂停扣除
待纳税人确认后再行办理专项附加扣除
若未及时确认
前期已填报的扣除信息
将自动视同有效并延长至次年
符合申报条件的朋友千万不要忘了哦!
东奥好课盛典来袭!
保价双12,购课抽大奖!
iPhone/小米台灯/名师抱枕/会员卡
现购课程是省钱的不二之选!
买贵退差价,现在购买立即开学!
👇扫码立即0元锁价👇
↓关注我,获取更多财税信息↓
|本文由东奥会计在线(ID:dongaocom)整理发布。
部门内容来源于:粤省事、南方新闻网、票点点服务;侵权联系删除,若须引用或转载,请务必与我们联系并在文首注明以上信息。未经授权擅自转载者将被依法追究法律责任。

