
今年一定要报《税法》!为什么这么说呢?今天奥奥就给大家分析一下!
21年很有可能是《税法》最容易过的一年,选择今年考《税法》的考生,真的很幸运!
先来看看奥奥给大家总结的两大关键原因👇
两大关键原因曝光
21年或成最容易通关年!
1、教材变动幅度
今年看似教材变动幅度很大,其实只是优惠政策的调改,以及补充和细化,也有删减!
与前几年让考生们崩溃的大改相比,21年教材改动其实影响并不大!
图片来源:东奥会计在线
2、未来趋势
在“十四五”规划纲要中列举了接下来五年政府的工作重点,其中明确指出:税收制度要变!
图片来源:新华社
奥奥划重点:
在规划中指出:优化税制结构,健全直接税体系,适当提高直接税比重;
聚焦支持稳定制造业、巩固产业链供应链,进一步优化增值税制度。
调整优化消费税征收范围和税率,推进征收环节后移并稳步下划地方。
推进房地产税立法,健全地方税体系,逐步扩大地方税政管理权。
而未来极有可能受到政策影响,有大量内容要改!而今年教材相对变化小,学习起来难度也不高。
如果今年学习了但没有报名,明年等于要重新学习。不如今年一次性拿下税法!

21年《税法》怎么学?
考试重点都在这!
有同学刚开始备考,哪些章节是重点内容?备考时应该注意哪些问题?
为了帮助大家更好的备考,贴心奥奥已经把章节重点、学习方法都整理好啦!
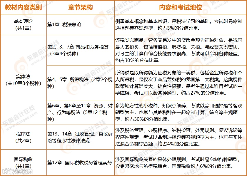
1、《税法》章节架构
税法教材整体来看可以分为基本理论、实体法、程序法、国际税收四大部分。
根据历年税法的考试情况来看,基础知识、基本政策是考试的重点,税收实体法的政策规定依然是考试命题的核心内容,占比约达到87%
此外,增值税关联性考点组合、国际税收关联性考点也应重视起来。
图片来源:东奥会计在线
2、章节考情分析
考生们在备考时,不仅要建立税法科目的整体框架,也要了解各个章节的重要程度及备考所花费的时间,这样才能更好的把握教材中的重点,合理分配学习时间。
图片来源:东奥会计在线
3、大纲这两点不能忽视
在考试大纲中申报表逻辑和教材未收录但大纲收录的内容是考生们经常忽略的。
申报表在今年考题中虽然很少涉及,当适当了解和掌握申报表的重要逻辑和内容,对理解考试题目、计算公式及逻辑有一定帮助。
此外,也有过教材上没有但是出现在考试中的题目,这些题目一部分来源于考试大纲。这两部分考生也要重视起来。
4、掌握正确的学习顺序
考生们在学习注会税法时,应该按照循序渐进的逻辑。
学习第一章税法总论的内容打基础,然后学习第二、三章增值税和消费税,再学习与增值税和消费税有关的第六、七、八章,这样更容易建立逻辑框架。
接下来可以学习第九、十、十一章的小税种,然后学习两个所得税和国际税收税务管理实务,这三章关联度很高,便于理解,之后再学习最后两章。
21年考试时间虽然提前,但是只要大家合理安排学习时间,努力备考,奥奥相信大家是可以顺利过关的~
2021年注册会计师考试报名已接近尾声,你已经完成报名了吗?今年报考了几科?
如果你还在犹豫不决,奥奥想说:梦想当燃!不要等!
因为今年的报名和缴费分开,官方给考生多留了一段“冷静期”以备报名的考生“打退堂鼓”。
虽然是给了我们多一次选择的机会,但奥奥还是想鼓励大家,不论做什么,还请一鼓作气,背水一战或许能成,脑中时刻想着退路,结局只能是错过机会!
东奥作为大家的黄金战甲护卫队
21年全心助力CPA报考季!
课程双重保障无忧畅学!
两大金牌冲刺班,考前为你加BUFF!
今年,东奥陪你一路过关!
扫码购东奥好课
畅享东奥全新升级双保险计划
推荐阅读
丨本文由东奥会计在线(ID:dongaocom) 原创。
若须引用或转载,请务必与我们联系并在文首注明以上信息。未经授权擅自转载者将被依法追究法律责任。⊙东奥会计在线 保留所有权利。
点分享
点收藏
点点赞
点在看

