昨天,奥奥给大家总结了《中级会计实务》77个必背知识点,还没看的小伙伴戳👉查看详情!
今天我们聊一聊《财务管理》科目,它在中级会计考试中的难度仅次于《中级会计实务》,因此想要顺利通过考试,在备考的时候就要将知识点掌握好!
下边跟随奥奥一起学习《财务管理》命题特点,以及29个必会知识点吧!
《中级财务管理》
命题特点
1、公式多,计算量大
中级财务管理在每年的考试中差不多都有一半以上的分值涉及到计算,这些计算需要考生能够熟练的运用公式并具有一定的运算能力。
关注【东奥中级会计职称】公众号
回复关键字:必过
下载36页必背公式
PS:不要回复错别字哦!如果不能弹出链接,请先取消关注再重新关注试试!~
2、各章关系紧密
中级财务管理各章节之间联系紧密,有很多内容是相通的,考生在复习的时候要注意掌握各章之间的联系,可以把有关联的章节放在一起复习。
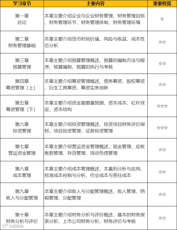
《中级财务管理》
各章节学习重点
图片来源:东奥会计在线
总的来说,《财务管理》考核内容全面并且比较抽象,公式多,不容易理解。
计算分析题和综合题分值所占的比重较大,这就要求考生具有较强的理解能力和计算能力,记忆并熟练运用很多公式。
所以在备考时不要想着靠记忆去学习,要有一个发散的思维和举一反三的思维逻辑。
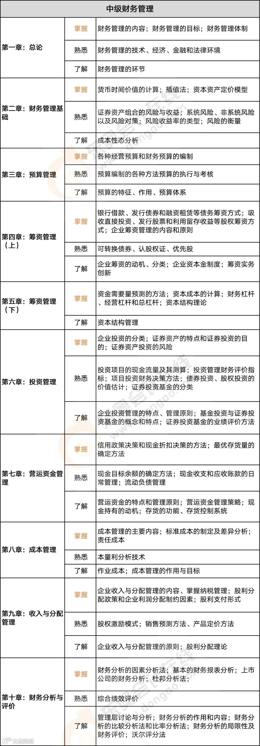
《中级财务管理》
29个必会知识点
奥奥根据2021年中级会计考试大纲中的规定,将《财务管理》科目要求必须“掌握”的知识点整理如下,快来看看吧!
图片来源:东奥会计在线
超强复习攻略来袭
1、按照考试大纲规定的范围和指定的辅导教材进行全面、系统的复习;
2、抓住重点章节和重点内容强化学习,要有针对性的多做一些练习,以掌握答题思路与技巧,同时加深对重点、难点的理解和把握;
3、注意平时做题要习惯使用计算机输入的方式进行解答,加强计算机操作训练。
中级备考时间所剩无几,如果你觉得自学没把握、自控力差、没有系统的学习规划,奥奥强烈建议你加入【8小时轻松过关集训营】,名师全程保姆式陪伴,让你的学习更高效!
在集训营你将获得:
▪️ 名师提炼高能应试技巧大招
▪️ 4节高效领学快速通关直播课
▪️ 6位一线名师重点难点精品课
▪️ 注册会计师手把手督学伴学
▪️ 中级必备学习资料包
充分利用宝贵时间
8小时高效备考
考过中级并不难!
扫码快速加入通关集训营
👇
凡购买2021中级《轻松过关》实体书的学员,均可免费参加!现已正式开营!赶快扫码找班主任领课!
还没拥有的小伙伴扫码立即购买👇
推荐阅读
丨本文由东奥会计在线(ID:dongaocom) 原创发布。
若须引用或转载,请务必与我们联系并在文首注明以上信息。未经授权擅自转载者将被依法追究法律责任。⊙东奥会计在线 保留所有权利。

