关注并将「东奥会计在线」设为标星
一手考试信息助你轻松过关
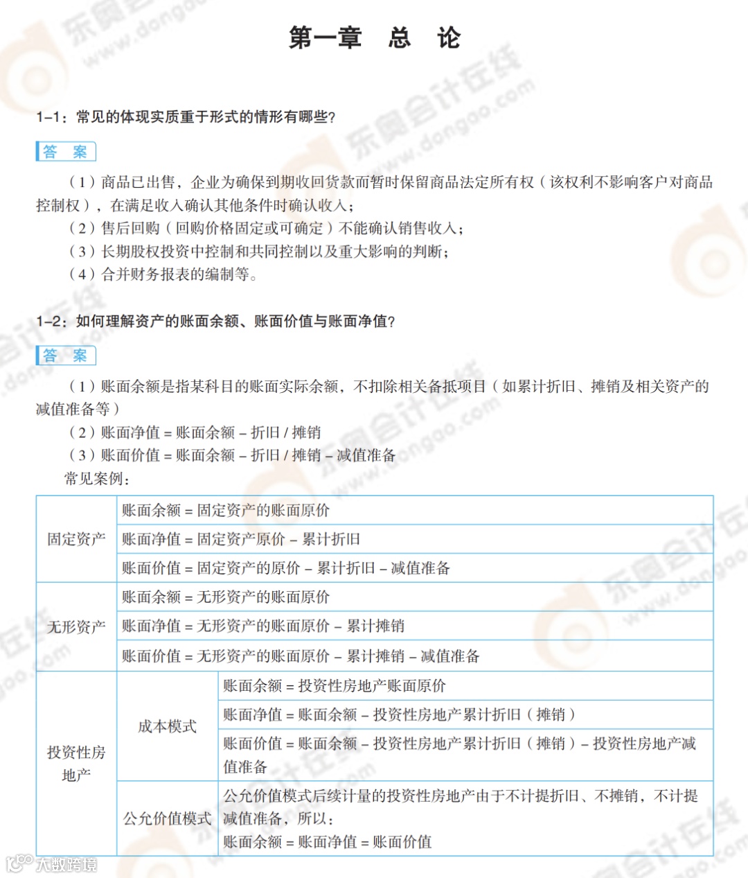
近日要点
全文共1697字,阅读需要5分钟
21年中级备考已进入紧张的学习状态,每天总感觉时间不够用,会计分录、公式、法条在自己的脑海里也是乱糟糟的。
为了节省大家的时间,提高备考效率,奥奥在东奥领学过关2《学霸笔记》中的部分内容进行了摘录了《中级会计实务》分录大全、《财务管理》必备公式、《经济法》速记法条以及高频答疑,快来领取吧!
《中级会计实务》
分录大全及高频答疑
会计分录在中级会计实务考试中具有重要的作用,如果一个分录想不起来,整道题就无法解答,你记住多少会计分录呢?
1、分录大全汇总
《中级会计实务》的每个分录均标注业务类型,这样避免记串记混。
2、高频答疑
由于会计分录与高频答疑内容比较多,奥奥只选取了部分展示内容,想要获取全部内容请按照下面的方式操作。
资料领取方式:
关注【东奥会计职称】公众号
回复关键字:必过
即可领取
中级《财务管理》必备公式
财务管理公式比较多,想要一次性不仅要多看还要多练,理解性记忆公式。
1、通过例题记公式
《财务管理》的所有公式均以公式+案例的形式展示,方便大家理解记忆,全部公式可以按照下面的提示领取。
2、公式使用方法
1、公式总结的目的是为了方便大家平时或考前随时能够拿来巩固记忆。但公式掌握,还是应以理解和练习为基础。
所以,在一些重要的或复杂的、不太好记忆的公式后面,给大家配了练习的题目,这些题目都是历年的经典主观题考题,是值得大家一做再做的题目。
2、公式总结中按照公式考的概率高低分为三个等级:
三星级:★★★必须熟练掌握
两星级:★★偶尔考查,掌握
一星级:★概率极低,大家依据个人情况尽力而为
资料领取方式:
关注【东奥会计职称】公众号
回复关键字:必过
即可领取
中级《经济法》速记法条
经济法虽然是中级三科比较简单的科目,但是对于记忆零碎的法条也是要命的。
只要自己多记多看,再难的法条你也会搞定的!
1、法条必背
《经济法》法条分为客观题必背法条与主观题必背法条,每个法条标注了考查年度,所有的法条请大家按照下面的提示领取。
2、法条学习指导
中级经济法主、客观题考点的区分并不明显,仅背诵以上的法律规定不能完全应对考试中的客观题和主观题。
但是有针对性地复习、背诵一部分重点法条,可以帮助我们解答客观题时更快速口答主观题时更契合踩分点。以下为该部分内容的使用说明。
1)该部分内容主要适用于冲刺阶段(考前1个月左右)。
2)法条均以历年真题为依据整理而成,后附的“考查年度”可以清楚地展现相关考点在历年的考试地位;其中考查3次以上的要做到非常熟悉(以能够写出关键词为标准),考查5次以上的要做到背诵(以能够完整默写出法条为标准)。
3)“客观题必备法条”侧重正误判断,建议多读:“主观题必备法条”主要训练专业表达掌握核心关键词,建议多写。
资料领取方式:
关注【东奥会计职称】公众号
回复关键字:必过
即可领取
以上会计分录、公式、法条均来自《领学过关二》学霸笔记,现《轻一》+《领学过关一》+《领学过关二》5折优惠哟!
5折优惠组合
《轻一》:名师力荐
人手一本的备考“圣经”——《轻一》基础全面,紧扣考点,学练同步,21年轻松过关。
《领学过关一》:抓重点
名师全新打造高效备考讲义,侧重必考点、重难点拿分攻略,将考点解析和学习方法完美融合,并配以重难点名师课程讲解,精心指导学员高效备考。
《领学过关二》:巧记忆
高分学霸将考试内容高度精炼、提纯,以图表形式带领考生以学霸视角洞悉考点逻辑,易错易混,记忆法则与命题陷阱,帮助考生更好消化重难点,提高应试能力。
购买组合价格低至5折👇
扫码立即购买
一套资料在手
备考从此无忧
推荐阅读
丨本文由东奥会计在线(ID:dongaocom) 原创。
若须引用或转载,请务必与我们联系并在文首注明以上信息。未经授权擅自转载者将被依法追究法律责任。⊙东奥会计在线 保留所有权利。
点分享
点收藏
点点赞
点在看

