最近这段时间里,总有小伙伴在后台留言:已经1个多月了,初级考试合格线还没公布吗?
官方迟迟没有公布,难免让大家的心里有点不安,担心今年初级考试合格标准还会不会是60分?
最新消息来了!人社部陆续公布了多个考试的合格标准,与往年保持一致!
人社部最新通知!
部分证书合格标准将不再变化
近期,人社部发布《关于部分专业技术人员职业资格考试合格标准有关事项的通告》,决定自2021年度起,对部分专业技术人员职业资格考试实行相对固定的合格标准。
图片来源:人社部
➤奥奥划重点:
从2021年起,以下专业技术人员职业资格考试,各科目合格标准为试卷满分的60%,也就是说以后每年的分数线都不会发生变化了,一出成绩就知道自己有没有通过!
咨询工程师(投资)、监理工程师、注册建筑师(一、二级)、环境影响评价工程师、翻译专业资格(一、二、三级)、注册计量师(一、二级)、注册核安全工程师、设备监理师、一级建造师、出版(初、中级)、中级注册安全工程师、社会工作者(初、中、高级)、经济(初、中、高级)、执业药师、一级造价工程师、一级注册消防工程师职业资格考试。
不过奥奥仔细看了几遍,发现这些考试中不包含会计专业技术资格考试,也就是说,初级会计考试合格标准依旧没有固定!
奥奥又给初级小伙伴们送福利来啦~
凡初级学员、购22考季《轻一》图书的学员,即可专享800元大额优惠券,购买22年中级D班更划算,扫码看详情!

初级60分能不能过
多地区财政厅正式回应!
啊这…是不是意味着以后的初级考试标准还会变呢?
奥奥也不敢胡乱猜测,不过今年大概率还是不会变的!21年初级考试成绩预计还是以60分为及格线!
毕竟已经有多个地区发布的考后审核要求,仍然是以60分为合格标准!
1、北京财政局:60分及以上考生需进行现场审核;
图片来源:北京市财政局
2、广东财政厅:全部科目成绩均在60分(包含60分)以上的考生参加考后资格复核;
图片来源:广东省财政厅
3、宁夏会计网:60分及以上考生需进行审核;
图片来源:宁夏会计网
如果今年的初级合格线发生变化,那这些审核工作不就白干了嘛!所以,在及格线徘徊的同学可以放宽心啦!
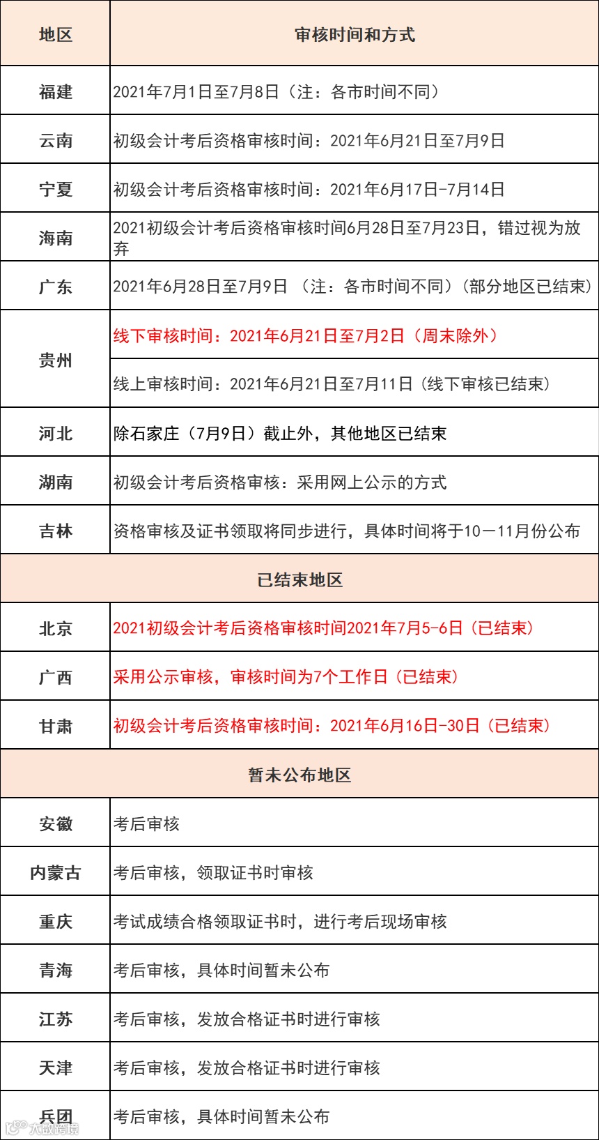
奥奥再次强调一下!2021年初级全国各地有关考后审核的时间汇总:
由于部分地区尚未公布初级考后审核的具体时间,同学们可点击下方按钮,关注「东奥初级会计职称」,第一时间获取初级相关最新消息~
到底什么时候公布合格线?
距离6月10日初级成绩公布已经过去近一个月,为啥21年初级会计考试合格标准一直迟迟没有公布呢?
根据以往合格标准公布的时间点发现:初级考试合格标准一般在考后两个月左右的时间公布。
图片来源:人社部
根据相关部门通知,2020年初级开考时间为8月29日,成绩公布时间为10月29日,刚好相差两个月。
5月15日初级开考,让我们期待一下7月15日会不会公布21年初级合格标准呢?
攀登者计划助你实现目标
东奥——攀登者计划,让你备考无忧、前路畅通!
1、巨省钱
凡参与攀登者计划的学员可以领取专属大额优惠券,用于2022考季的中级/注会的所有课程。直一键领取,直接抵用!最高直抵1200元!
2、送大礼
在购买22考季课程后,直接免费获得21考季对应班次的所有课程!并免费获得零基础破冰班全部课程,快人一步提前学习!
3、考无优
凡参与攀登者计划,购买了22考季中级或注会课程的学员,若没通过21考季的初级考试,就都能免费获得22考季的初级网课!
推荐阅读
丨本文由东奥会计在线(ID:dongaocom) 整理。
部分内容来源于人社部官网,若须引用或转载,请务必与我们联系并在文首注明以上信息。

