重磅!重磅!考生等待已久的2021年新版中级经济师教材变动已出!
不少考生会说:“等得好辛苦”!还好没放弃~
很多考生关心教材变动如何?
2021年中级经济师考试教材会大变吗?
是不是今年教材变动也会很大?...
教材变动范围有多少?
教材变动是利还是弊?
变动点能否为今年的考点?
7月16日(今晚)20:00-21:00,2021中级经济师(经济基础)科目教材变动解析,一场直播,带你击破迷惑。
教材变动讲解,分析考试重难点
分析今年考试难易程度,如何备考学习
👇扫码立即进入直播间👇
2021年报名时间及考试时间汇总
2021年中级经济师考试于10月30、31日举行,考试形式为电子化考试。
考试报名7月19日开始陆续报名,考生们不要错过报考时间哦~
图片来源:东奥会计在线
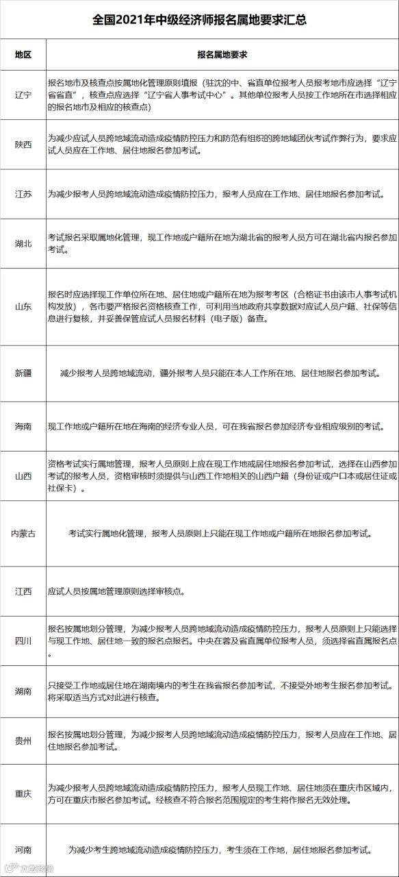
各地2021初中级经济师报名要求
图片来源:东奥会计在线
经济师备考全流程
报名需准备的物品:电脑、身份证、学历证书、学位证书、1寸白底证件照(电子版)、手机。
第一步:查看公告信息
查阅自己所在地区的考试报名通知,弄清楚当地考试的报名时间段、网上缴费时间段等重要节点。
第二步:找到报名入口
通过中国人事考试网全国专业技术人员资格考试报名服务平台进行。
报名入口:中国人事考试网-网上报名(网址:http://www.cpta.com.cn)。
图片来源:中国人事考试网
第三步:下载照片处理工具
注册前请使用中国人事考试网提供的照片处理工具对照片文件进行处理,未经该照片处理工具处理的照片文件无法用于注册。
图片来源:中国人事考试网
图片来源:中国人事考试网
第四步:处理照片并保存
照片规格:近期彩色标准1寸,半身免冠正面证件照(尺寸25mm*35mm,像素295px*413px),照片底色背景为白色,JPG或JPEG格式。(2018年2月22日以前注册的用户无须更换照片)
图片来源:中国人事考试网
第五步:新用户注册
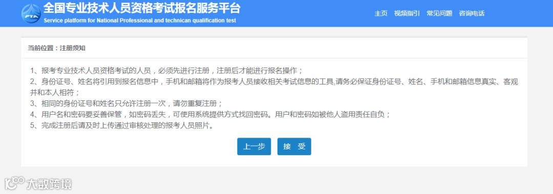
1、阅读注册须知
首次登录全国专业技术人员资格考试报名服务平台的应试人员,应在报名前完成用户注册,并上传近期彩色标准1寸半身免冠、照片底色背景为白色的正面证件照(上传照片前应使用照片审核处理工具进行处理,通过后方可上传),报名照片将用于准考证、考场座次表、资格证书等。
己注册的应试人员无需重新注册,但须完善相关信息。
报名服务平台将对身份信息、学历学位等信息进行在线核查,提交补充相关信息24小时后登录报名服务平台查询核查结果,核查完成后方可报名。
以往已在报名服务平台注册过的应试人员不得更换照片。
图片来源:中国人事考试网
2、注意
(1)报考专业技术人员资格考试的人员,必须先进行注册,注册后才能进行报名操作;
(2)身份证号、姓名将引用到报名信息中,手机和邮箱将作为报考人员接收相关考试信息的工具,请务必保证身份证号、姓名、手机和邮箱信息真实,并和本人相符;
(3)相同的身份证号和姓名只允许注册一次,请勿重复注册;
(4)用户名和密码要妥善保管,如密码丢失,可使用系统提供方式找回密码。用户和密码如被他人盗用,责任自负;
(5)完成注册后请及时上传通过审核处理的报考人员照片。
图片来源:中国人事考试网
3、填报相关信息
根据系统提示填写个人相关信息。(包含用户名、密码、姓名、证件信息、学历学位信息、邮箱、手机号码等)
4、可选证件类型
图片来源:中国人事考试网
5、学历学位注意事项
图片来源:中国人事考试网
6、信息确认
全部信息填写完毕提交后,会弹出一个信息确认框,再次输入相关信息确认即可。
图片来源:中国人事考试网
7、完成注册
完成信息确认后就会提示注册成功。
图片来源:中国人事考试网
第六步:上传照片
返回全国专业技术人员资格考试报名服务平台首页并登录,根据提示上传事先处理好的照片,照片上传成功后不支持修改,学历学位信息需要修改的可以到左侧导航栏维护。
图片来源:中国人事考试网
第七步:查看核验状态等待报名
点击左侧导航栏“学历学位信息维护”可以查看个人信息在线核验状态,该核验状态一般会有以下几种:
① 【通过】:表示报考人员的身份和学历学位信息已通过审核,可以进行下一步报名操作;
② 【未通过】或者【需现场核查】:表示报考人员的身份和学历学位信息没有通过审核,可以自行检查提交的信息是否有误,及时修改维护重新核验或报名开始后按报名地考试组织机构相关规定接受现场核查;
③ 【未核查】:表示报考人员的身份和学历学位信息还未进行在线核验,耐心等待系统核验即可。
目前全国专业技术人员资格考试报名服务平台暂未开放经济专业技术资格考试(初中级)的报名入口,大家可以提前注册,等报名开始后就可以直接登录平台报名啦。
中经报名季特惠
购书课包 再享B班优惠
好书好课 社群伴学
快来扫码上车
👇
推荐阅读
丨本文由东奥会计在线(ID:dongaocom) 原创。
若须引用或转载,请务必与我们联系并在文首注明以上信息。未经授权擅自转载者将被依法追究法律责任。⊙东奥会计在线 保留所有权利。
点分享
点收藏
点点赞
点在看

