初级成绩公布以后,各大平台上随处可见考生成绩通过的晒分,奥奥也收到不少初级考生的报喜消息~
而通过考试的小伙伴们最近纷纷留言提问:21年什么时候开始继续教育?
今天奥奥就来集中回答一下,关于参加继续教育时间和常见的问题~
拿到初级证书之后
什么时候开始参加继续教育?
首先,根据《会计专业技术人员继续教育规定》第十二条、十三条规定:
会计专业技术人员参加继续教育实行学分制管理,每年参加继续教育取得的学分不少于90学分。
其中,专业科目一般不少于总学分的三分之二。会计专业技术人员参加继续教育取得的学分,在全国范围内当年度有效,不得结转以后年度。
也就是说,21年考试通过拿到初级证书的考生,在获得证书的第二年,即2022年开始参加继续教育!
Tips:每年参加继续教育的时间,各省份都不同,一般都是7月~12月末,具体时间依据当地财政部门规定。
那些人需要参加继续教育?
《会计专业技术人员继续教育规定》第六条:
具有会计专业技术资格的人员应当自取的会计专业技术资格的次年开始参加继续教育,并在规定时间内取得规定学分。
不具有会计专业技术资格,但从事会计工作的人员应当自从事会计工作的次年开始参加继续教育,并在规定时间内取得规定学分。
1、会计专业技术资格证书即会计职称证书,包括初级会计职称、中级会计职称和高级会计职称,即持有会计职称证书的人员都需要参加会计继续教育。
2、虽然没有会计专业技术资格证,但是从事会计工作的会计人员。
奥奥在这里将21年全国已开通继续教育地区的报名入口等信息进行了汇总,同学们可以扫码查看哦~
扫描二维码
查看各地继续教育详情
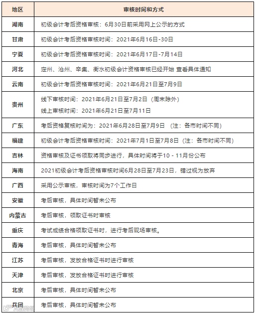
21年初级考试
考后审核最新时间汇总
查完成绩之后,还有一件事千万别忘,那就是——考后资格审核!
21年初级考试实行考后审核的地区有:云南、贵州、宁夏、安徽、吉林、内蒙古、重庆、青海、海南、甘肃、福建、江苏、天津、北京、广东、兵团地区
什么是考后审核?
成绩合格的初级考生,持本人学历证书、居民身份证等材料,在规定时间内,到报名地会计考试管理机构进行资格审查!
未通过资格审查,将不能获得初级会计资格证书,成绩将作废!
如果考试成绩合格了,却因为资格审核不通过而没有领到证书,那简直是太可惜了~
所以,同学们一定要注意自己所在地区的考后审核具体时间哦!
考后审核需要提供哪些资料?
1、考生本人有效身份证件、户籍证明;
2、21年度会计专业技术初级资格考试报名条件中所要求的学历证明;
3、21年考生本人的报名信息表、合格成绩单、 准考证;
4、考生如委托他人代为审核,审核时除以上所需材料外,还须出示被委托人身份证,也有部分地区初级会计职称审核时不允许代办。
对于审核资料各地要求不一,具体请以各地资格审核要求为准哦。
时间少、内容多、坚持难怎么破?
东奥中级小班VIP火热开售!
50人小班 5大维度全程领学
助你用1/3时间高效备考
极简2阶段 40h课程
现在加入 享3大超值赠送
快来扫码上车
👇👇👇

推荐阅读
丨本文由东奥会计在线(ID:dongaocom) 整理。
部分内容来源于中税协官网,若须引用或转载,请务必与我们联系并在文首注明以上信息。

