东奥好课盛典重磅返场,立享双12底价!购课抽大奖,赢iPhone及免单,识别二维码,立即了解详情↑
刚刚,又有一地财政厅公布了2023年会计考试最新安排,赶快和奥奥一起来看看具体要求吧!
2023年会计考试最新安排!
有财政厅刚刚通知!
内蒙古发布了《内蒙古自治区会计专业技术资格考试办公室关于2023年度全国会计专业技术资格考试和全区正高级会计师资格考试考务日程安排及有关事项的通知》。
图片来源:内蒙古会计网
其中明确了 23年初级会计考试各项安排细则,奥奥来一一为大家划重点:
✅ 报名审核:
初级实行考后现场审核:符合报考条件的考生,在网上注册并打印信息表后,在报名表承诺书承诺人处签名并留存。
中级资格考试:考生报名时“全国会计专业技术资格考试报名系统”自动从“内蒙古自治区会计人员信息管理系统”调取考生主要报考信息,并自动判断考生是否符合相应的报名条件。“内蒙古自治区会计人员管理系统”中信息与考生实际不相符的,必须在报名前进行变更、完善。
高级资格考试:考生其会计人员信息必须纳入“内蒙古自治区会计人员管理系统”管理,相应信息符合报考条件。
正高级资格考试:在内蒙古会计网正高级报名系统完成报名,考前不审核,考试合格后参评时一并审核。
✅ 报名时间:
1、初级、高级资格。
网上报名时间:2023年2月7日—2月28日12:00。
网上缴费时间:截止到2023年2月28日18:00。
2、正高级资格。
网上报名时间:2023年5月15日—5月26日12:00。
网上缴费时间:截止到2023年5月26日18:00。
3、中级资格。
网上报名时间:2023年6月20日—7月10日12:00。
网上缴费时间:截止到2023年7月10日18:00。
✅ 考试时间:
1、初级资格考试于2023年5月13日至17日,共10个批次。
2、高级资格《高级会计实务》科目考试日期为2023年5月13日,考试时间为8:30—12:00,考试时长为210分钟,开卷考试。
3、正高级资格《正高级会计师实务》科目考试日期为2023年7月16日,考试时间为8:30—12:00,考试时长为210分钟,以纸笔答题、开卷形式考试。
4、中级资格考试于2023年9月9日至11日举行,共3个批次。
✅ 考务安排:
1、初级、高级资格考试考务日程
①初级、高级资格考试打印准考证时间5月3日至5月12日。
②5月13日至17日组织初级资格考试;5月13日组织高级资格考试。
③6月16日前,在“全国会计资格评价网”上公布初级资格考试成绩,6月30日前公布高级资格考试成绩。
2、正高级资格考试考务日程
①正高级资格考试打印准考证时间7月10日至15日。
②7月16日组织正高级资格考试。
③8月31日前,在“内蒙古会计网”公布正高级资格考试成绩。
3、中级资格考试考务日程
①中级资格考试准考证打印日期9月1日至9月8日。
②9月9-11日组织中级会计资格考试。
③10月31日前,在“全国会计资格评价网”公布中级资格考试成绩。
✅ 收费标准:
初、中级会计:每人报名费20元、考务费每科70元;
高级资格:每人报名费20元、考务费180元;
正高级资格:每人400元;
由于篇幅有限,原文无法全部展示
扫码回复【安排】
👇🏻查看官方原文👇🏻
目前安徽、内蒙古地区公布了23年考务安排,小奥会持续关注各地区通知,如有最新消息会第一时间同步大家,点个关注不迷路哦👇🏻
23年会计考试怎样报名?
常见问题一文解答!提前了解!
报名前需要做好哪些准备工作?
答:根据22年报名情况来看,考生们可能需要在报名前准备有效期内的本人身份证、毕业证、提前准备好报名用的电子照片、准备好居住证/社保缴纳证明、完成继续教育等。
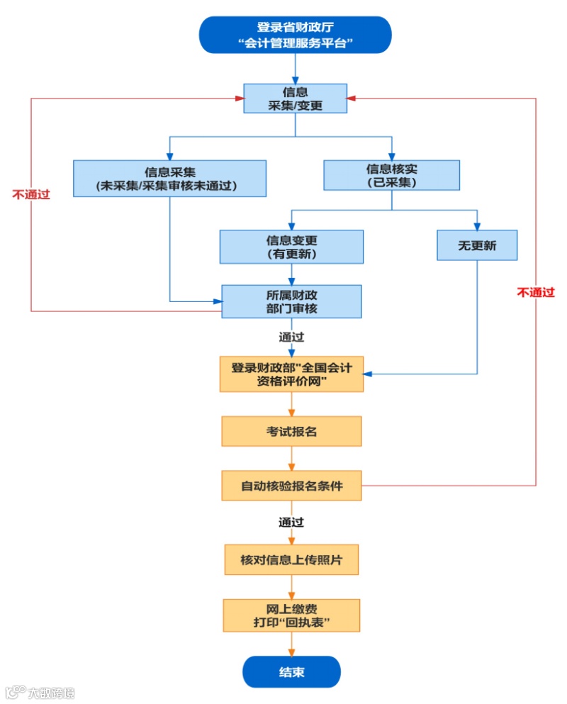
23年会计报名流程是什么?
23年安徽地区会计考试报名流程已公布,大家可以提前了解,为报名做准备!
不完成信息采集,无法报名初级考试?
23年安徽地区要求报考人员进行信息采集,采集通过后,再进行报名。
更多详细内容,各地区会发布详细报名简章,奥奥会持续关注第一时间通知大家!
2023新考期启航!
好书+好课,过关更轻松!
从预习阶段开始备考的好处在于,了解一个知识点之后,后面听课过程中才有侧重点。
中级会计也是一样,报名前的预习工作做好,在后期的几轮复习中才会更加省时省力。
备考中级无从下手❓
没有准确的复习方向❓
没有教材很迷茫❓
都没有关系!!让东奥老师带你轻松迈出备考第一步!在教材下发前,尽可能掌握基础知识和重难点,后期备考才能顺利通过中级考试!
📢📢📢
23年中级抢学开课啦!
「零基础入门班」&「恒考点基础班」已开班
帮你扫清疑问,带你入门!
强烈推荐《轻一》豪华版
免费送以上两大抢学课程
再加赠C班「零基础预习班」
✨双12返场特惠✨
全场图书每满200减30
↓入手好时机,扫码购买↓
东奥好课盛典返场!
享双12底价,购课抽大奖!
iPhone/小米台灯/名师抱枕/会员卡
现购中级D班,是省钱的不二之选!
👇扫码立即购买👇
| 本文由东奥会计在线(ID:dongaocom)整理发布。
部分内容/图片源自于内蒙古会计网等,若须引用或转载,请务必与我们联系并在文首注明以上信息。未经授权擅自转载者将被依法追究法律责任。东奥会计在线保留所有权利。

