23年注会《轻一》新书上市,购《轻一》即享电子书,点击图片立即了解👆
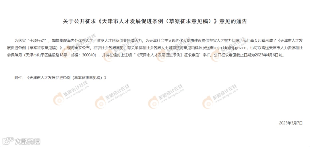
重磅利好消息!3月7日,天津发布《天津市人才发展促进条例(草案征求意见稿)》。
其中奥奥捕捉到一条利好信息:本市与北京市、河北省实行职业资格证书、职称证书互认。赶紧来看详情!
重磅消息!
3地区实行职业资格证书互认!
重磅!3月7日,天津发布《天津市人才发展促进条例(草案征求意见稿)》!其中第23条表明:本市与北京市、河北省实行职业资格证书、职称证书互认。
图片来源:天津市人力资源社会保障局
第二十三条 【京津冀人才流动】本市推进京津冀人才一体化发展,促进人才智力资源共享共用。
支持滨海—中关村科技园、京津中关村科技城、通武廊人才一体化发展示范区等重大载体建设,完善技术交易、科技金融等政策,承接京冀人才和产业、科技成果转移。
本市与北京市、河北省实行职业资格证书、职称证书互认。
长按识别下方二维码
回复关键词:互认 立即查看原文
职业资格证书、职称证书互认对于会计er来说无疑是重大利好!互认互通无疑增加了证书的使用价值,没有证书的同学们可要抓紧了!
多地财政局发布通知
会计资格与注会证书科目互认!
1
广东
深圳市财政局关于公开征求《深圳市财政局关于〈会计改革与发展“十四五”规划纲要〉的实施方案(征求意见稿)》意见的通告。
图片来源:深圳市财政局
其中明确指出:
加强评审专家管理、优化评审工作,加大会计师职称宣传,持续提升会计专业技术职称影响力。落实财政部推动会计专业技术资格考试与注册会计师等职业资格考试科目互认,与会计专业学位研究生教育相互衔接的相关政策,畅通会计人才提升渠道。
图片来源:深圳市财政局
2
北京
北京市人社局发布<北京市人力资源和社会保障局 北京市财政局 关于印发《北京市深化会计人员职称制度改革实施办法》的通知>,具体内容如下:
图片来源:北京人社局
在通知中,明确指出:
完善会计领域职业资格与职称对应关系。减少人才重复评价,取得国家注册会计师资格的会计人员,可视同具备会计师职称,并可作为申报高级会计师职称的条件。
3
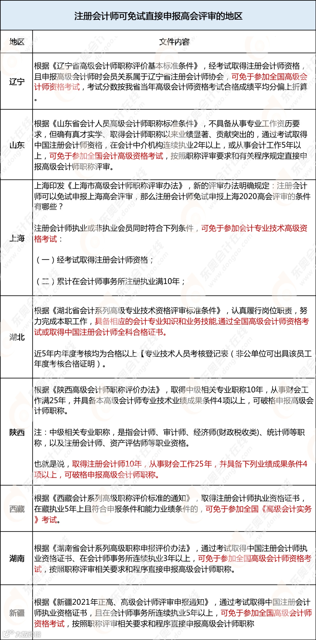
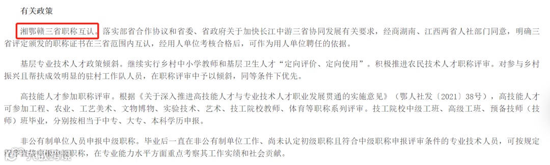
湖北
湖北省人社厅发布2022年职称评审工作启动通知,提到湘鄂赣三省职称互认。
图片来源:湖北省人社厅
随着三省职称互认,如果你持有CPA证书,并在湖北被评定为会计师,那么直接默认你在江西和湖南也获得了会计师的职称。
4
财政部多次推动科目互认
2019年在《关于深化会计人员职称制度改革的指导意见》中第一次提出:
探索建立注册会计师、资产评估师等职业资格与会计专业技术资格考试相同或相近科目互认互免等衔接措施,减少重复评价,减轻会计人员负担,探索建立会计与审计、经济等属性相近职称系列(专业)的衔接措施。
2021年在《会计行业人才发展规划(2021-2025)(征求意见稿)》中第二次提出:
建立会计专业技术资格考试与注册会计师等职业资格考试科目互认、与会计专业学位研究生教育衔接机制,减少重复评价,畅通各类会计人才流动、提升的渠道。
图片来源:财政部
从以上通知可以看出,目前国家正在通过各项措施提升会计职称证书的价值和影响力,中级与CPA考试科目互认!
这些地区明确
CPA和高会互认!
1
CPA和高会互认
2019年1月份,财政部下发文件《关于深化会计人员职称制度改革的指导意见》,对于即将参加高会考试或者即将面临高会评审的考生来说是一个好消息!
意见指出外语和计算机应用能力不作统一要求;下放评审权限;探索相近科目互认互免等。
自此,2019年部分省份相继下发通知,规定注册会计师可以免试申报评审或者可以具备报考高会的资格。
2
CPA与国际证书互免指日可待
财政部发布关于征求《关于加强新时期注册会计师行业人才工作的指导意见(征求意见稿)》意见的函。
图片来源:中注协
指导意见中,多次提及加强注册会计师资质的国际推介。也就是说要逐渐扩大CPA的国际影响力。
当前,注册会计师与很多国际证书存在互免关系:
1、免试ACCA的9门考试
2、免试ACA的9门考试
3、免试HKICPA的3门考试
4、免试AIA考试的12门考试
未来!互免的范围必将越来越广泛!CPA证书的含金量也会越来越高!
肿么样?CPA证书是不是更香了!所以赶紧行动起来,打铁趁热,备考趁早!
23年「巧学」系列新书发布会来袭
你等待的大通关正在飞奔而来~
23年CPA《轻一》正式现货后,很多考生都来问奥奥,巧学组合(基础大通关、好题大通关)啥时候现货?
这不就来了!!!CPAer们!你们心心念念的大大大通关正式现货啦!📚讲义+好题,一套全拿下!
💥东奥独创「通关密钥」模块💥
“聚焦点”、“辨易混”等多维解析,吃透考点!
💥巧建「子母题」模型💥
精编好题(子题)/精选真题(母题)
真正会做题、做懂题~
巧学巧练,双效搭配!
👇扫码立即购买,即刻开学👇
3月21日(明晚)19:30分
东奥注会巧学组合现货发布会!
🕢明晚19:30,群师空降「新书发布会」
为大家讲述巧学组合使用方法!
以及23年注会备考指导~
直播间更有超多福利等你解锁~
价值15800钻石卡、签名图书、免单送不停!
点击下方卡片立即预约直播
↓关注我,一起轻松过关↓
|本文由东奥会计在线(ID:dongaocom)整理发布。
若须引用或转载,请务必与我们联系并在文首注明以上信息。未经授权擅自转载者将被依法追究法律责任。

