刚刚,财政部官方公布了2023年度全国会计专业技术初级资格无纸化考试操作说明、答题演示、模拟答题系统。
从中透露出今年的初级考试题型、题量、分值及评分标准!
奥奥提醒:请考生仔细阅读!仔细阅读!仔细阅读!后附针对该文档重要分析,也请仔细阅读哦!
赶紧跟着奥奥来看看吧!
23年初级机考操作说明
务必提前了解!
官方说明:本操作旨在让考生熟悉考试环境和作答方式,与2023年度正式考试系统可能会有细微差别!
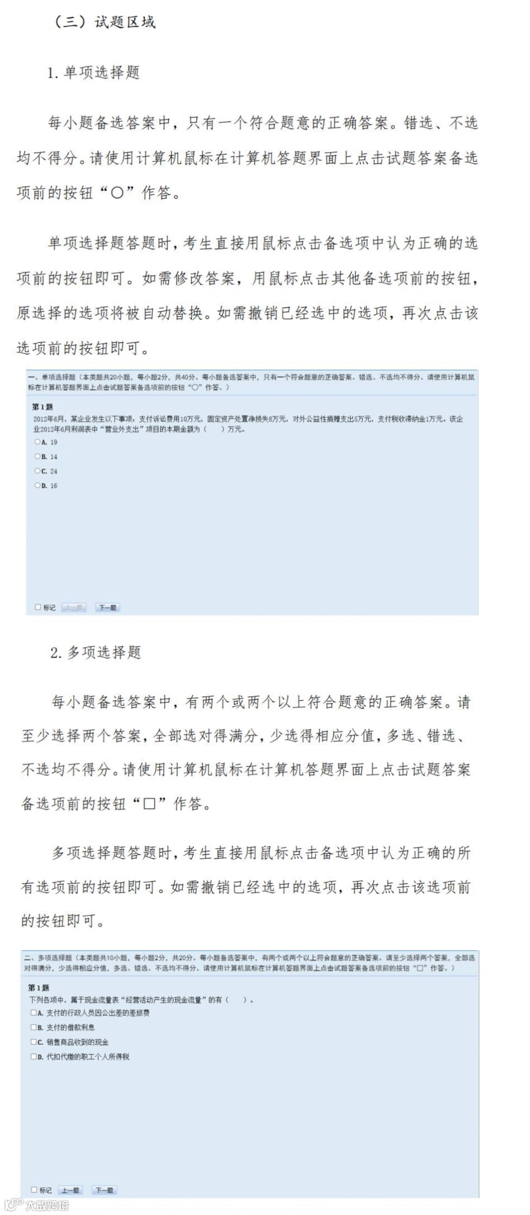
1
操作指南
长按识别下方二维码
回复:操作
查看详细操作说明
👇👇👇
2
具体操作步骤
23年初级考试
题量、分值及评分标准
初级考试在即,这不,财政部刚刚发布2023年初级考试无纸化系统操作指南。
2023年初级考试题型、题量、分值及评分标准也提前曝光,速来查看!

注:具体题型,题量及评分标准以考试为准!
23年初级如何备考?
VIP专属督学,考试有保障!
初级考试仅剩19天了!然而,初级每年的通过率却不是很高,大约在20%左右,很多考生无法顺利拿证!
如果你的初级备考也正在经历:
没有太多时间,基础内容都没有学完!
学了很久什么都记不住!
不知道从何入手?
那奥奥强烈推荐你选择,东奥重磅推出的 初级短期冲刺VIP班 !有书有课有训练营有专属服务,更有协议退费保障!
识别下方二维码
👇🏻立即了解课程详情👇🏻

加入初级短期冲刺VIP班即可享受专属课程体系,打好基础、及时查漏补缺,覆盖考试全阶段!
并且,只要您参加2023年初级会计职称考试,任意一科未达到60分,无条件退还课程费用!
初级短期冲刺VIP
你将享受
❶3轮快冲直播课:础入门硬核“学习法”助力冲刺!
❷3场VIP专享模考:逐题复盘,进阶看得见!
❸VIP专享服务:包围式贴心伴学!
❹3大超值赠送:只为助力通关!
💚初级VIP好课限时特惠💚
识别二维码,立即了解详情

距离初级考试仅剩19天了!
冲刺阶段你是否有很多问题无法解决?
如何高效冲刺?
如何短时间拿下初级?
斌哥抖音专场,与你连线
直播解答你的疑问
4月25日晚19:00,锁定抖音直播间~
| 本文由东奥会计在线整理发布。
部分内容源自于财政部等,若须引用或转载,请务必与我们联系并在文首注明以上信息。未经授权擅自转载者将被依法追究法律责任。东奥会计在线保留所有权利。

