东奥23年中级会计图书预售开启,新版《轻一》创新升级,预售7折,点击上方卡片,进行购买↑
近日,北京市财政局发布了《关于建立北京市专业技术人员职业资格与职称对应关系的通知》,考中级会计职称的赚了!!
具体都是怎么对应的?赶紧跟着奥奥一起来看看吧!
恭喜!中级考生赚到了
北京财政局发布重要通知!
近日,北京财政部发布重要消息《关于建立北京市专业技术人员职业资格与职称对应关系的通知》!其中表示:
图片来源:北京市财政局
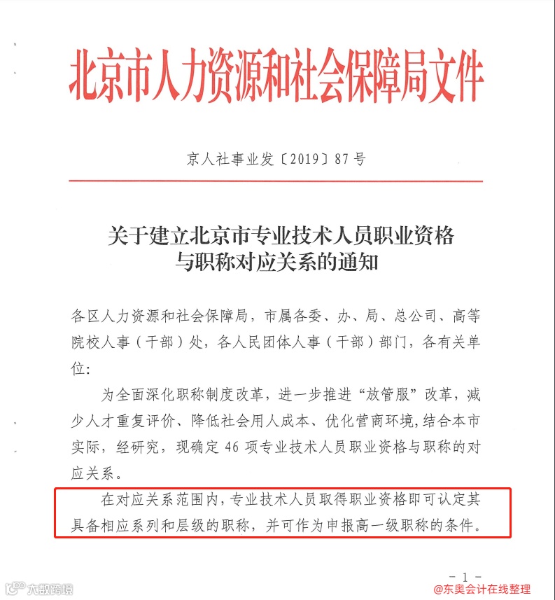
通知中表明:为全面深化职称制度改革,进一步推进“放管服”改革,减少人才重复评价、降低社会用人成本,优化营商环境,结合本市实际,经研究,现确定46项专业技术人员执业资格与职称的对应关系。
在对应关系范围内,专业技术人员取得执业资格既可以认定其具有相应系列和层级的职称,并可作为申报高一级职称的条件。
从附件内容中,我们可以看出:
-注册会计师对应:会计师,中级职称;
-中级会计资格对应:会计师,中级职称;
-初级会计资格对应:助理会计师或会计员,初级职称;
-注册税务师(2014年及以前取得)对应:经济师,中级职称;
-税务师(2014年以后取得)对应:助理经济师,初级职称。
图片来源:北京市财政局
这条消息的发布,对于广大中级或注会考生来说是个好消息,拿下证书的同时又享有中级职称的待遇。
看到这里,备考23年中级考试的小伙伴们有没有“热血沸腾”,快快拿起手中的备考资料,复习起来吧!
扫码进入东奥中级备考群
get更多中级备考干货&最新资讯
👇👇👇
备考23年中级会计
应该怎么做题?
大家在备考时,有没有听课的时候能听懂,好像是会了,但一做题就错的情况出现。如果你也遇见了这样的问题,快跟着奥奥一起来了解一下如何做对题吧!
经典例题要掌握!
考试教材是中级会计备考的重要辅导资料,考生们在学习教材的时候不要忽视了教材中的经典例题。这些题目与教材是一样重要,可以帮助各位考生更好的理解知识点,还能帮助大家学会解题思路。
此外,对于网课老师课上重点强调的题目还有历年考试试题中的题目,也要重点去学习。经典例题之所以经典,主要在于它的典型性和代表性,把经典例题理解到位了,才能做到举一反三、融会贯通。
循序渐进不要急!
有很多考生在预习阶段,刚学会一个知识点就开始主观题,这种做法不仅不会提升做题正确率,还会打消做题的积极性。俗话说心急吃不了热豆腐,在预习阶段的备考时,考生们首先应该选择基础性的题目来做。
比如,单选、多选以及判断题等客观题为主,用来巩固刚学会的知识点。然后再去做主观题,可以先做主观题中的计算分析题,然后再做综合性题目。在刚开始备考的时候,不建议各位考生做跨多个章节知识点的题目。
🔔🔔🔔
2023年中级新课全面大升级!
买课送书,增加全程完整直播课!
购中级B班,赠送《巧学组合》图书
购中级C班,赠送《轻一》图书
购中级D班2年3科,赠送6本好书
为考生省时省力
真正做到一站式备考
↓扫码立即了解课程详情↓
课后要及时做题
备考中级会计考试的人群以上班族为主,大多备考时间不充裕,十分有限。这就导致在下班后,听完课程之后就没有时间或者精力再去做题目巩固。
很多考生就选择第二天再去做题巩固,其实这时再做题就已经忘了很多知识,因此建议考生听完一个章节的课,就及时完成相应章节的题目来检查自己对知识点的掌握情况,不需要拖延到第二天,有限的备考时间都是挤出来的。
答题技巧不要忘
如果辅导课程都能听懂,各个章节的题目也都扎扎实实完成了,但是做题正确率还是上不去。这时,考生可以选择适当提升自己的答题技巧。
1.仔细审题,做题粗心也是做题错误率居高不下的一个重要原因。有时候题目要求选正确答案,部分考生却粗心大意看成错误答案等等。
2.善用排除法、矛盾法。排除法就是找出最不可能的选项进行排除,这个方法适用于单选题;若两个选项存在非常明显的矛盾,那么自然两个选项中会有一对一错,此时可以用矛盾法来解题,这个方法适用于多项选择题。
🕢 2月15日,晚19:30分 🕢
🔥 东奥23年初级新书发布会 🔥
正式来袭!
东奥名师黄洁洵、肖磊荣、马小新、孙斌
齐聚2月15日发布会直播现场
带你领略新版《轻一》的新风采
揭秘新书备考隐藏用法!
看直播就有Macbook air等好礼相送
千万别错过!
打开抖音搜索🔎【东奥会计教育】
👇🏻立即预约发布会直播👇🏻

↓ 关注我,一起发现更多宝藏 ↓
|本文由东奥会计在线(ID:dongaocom)整理发布。
本文部分内容来源于北京市财政局,若须引用或转载,请务必与我们联系并在文首注明以上信息。未经授权擅自转载者将被依法追究法律责任。

