大数跨境
0
0

刚刚!官方发布23年税务师报名公告!报名时间、考试大纲正式确定!

刚刚!官方发布23年税务师报名公告!报名时间、考试大纲正式确定! 东奥会计在线
2023-05-04
2
导读:报名公告正式公布!


🔔重磅消息!奔走相告!


刚刚!中税协发布《2023年度税务师职业资格考试报名公告》,明确了2023年税务师职业资格考试报名时间、考试安排、考试大纲等重要信息。


图片来源:中税协


识别下方二维码

回复:公告

查看23年税务师报名公告原文

👇👇👇


2023年税务师考试报名公告已公布

不清楚自己是否符合报名条件?

考试大纲变化大不大?

23年考生应该如何应对?

速速跟随奥奥来看!



2023年税务师考试

报名时间&考试安排


刚刚!中税协发布2023年税务师考试报名公告!奥奥第一时间划重点:


1

报名条件


(一)中华人民共和国公民,遵守国家法律、法规,恪守职业道德,具有完全民事行为能力,并符合下列相应条件之一的,可报名参加税务师职业资格考试:


1.取得经济学、法学、管理学学科门类大学本科及以上学历(学位);或者取得其他学科门类大学本科学历,从事经济、法律相关工作满1年。

2.取得经济学、法学、管理学学科门类大学专科学历,从事经济、法律相关工作满2年;或者取得其他学科门类大学专科学历,从事经济、法律相关工作满3年。


(二)有下列情形之一的人员,不得报名参加税务师职业资格考试


1.税务师职业资格证书被取消登记,自取消登记之日起至报名之日止不满5年者。

2.以前年度税务师职业资格考试中因违纪违规受到禁考处理期限未满者。


2

报名时间


⏰报名时间:5月8日10:00至7月10日17:00


⏰补报名时间:8月4日10:00至8月14日17:00


⏰报名交费时间:2023年5月8日10:00至7月12日24:00;2023年8月4日10:00至8月16日24:00。报名人员应于截止时间前完成交费。


考试费标准:每科人民币93元


💫温馨提醒:报名期内已交费报名人员可申请全部或部分科目退费


报名完成后,在补报名期间报名人员可增加或调整报考科目,不可调减报名科目,不受理退费申请。


3

其他重要节点


免试申请期:

申请期:5月8日10:00至6月8日17:00。

补申请期:8月4日10:00至8月9日17:00。


准考证打印时间:11月13日10:00至11月19日15:00


考试时间:2023年11月18日-19日


具体考试时间表:


公告原文如下:


向上滑动查看原文


2023年度税务师职业资格考试报名公告


根据《税务师职业资格制度暂行规定》和《税务师职业资格考试实施办法》,以及《人力资源社会保障部办公厅关于2023年度专业技术人员职业资格考试工作计划及有关事项的通知》(人社厅发〔2023〕3号),现将2023年度税务师职业资格考试报名有关事项公告如下:


一、报名条件

(一)中华人民共和国公民,遵守国家法律、法规,恪守职业道德,具有完全民事行为能力,并符合下列相应条件之一的,可报名参加税务师职业资格考试:

1.取得经济学、法学、管理学学科门类大学本科及以上学历(学位);或者取得其他学科门类大学本科学历,从事经济、法律相关工作满1年。

2.取得经济学、法学、管理学学科门类大学专科学历,从事经济、法律相关工作满2年;或者取得其他学科门类大学专科学历,从事经济、法律相关工作满3年。

(二)有下列情形之一的人员,不得报名参加税务师职业资格考试:

1.税务师职业资格证书被取消登记,自取消登记之日起至报名之日止不满5年者。

2.以前年度税务师职业资格考试中因违纪违规受到禁考处理期限未满者。


二、报名时间

(一)报名时间:2023年5月8日10:00至7月10日17:00。

(二)补报名时间:2023年8月4日10:00至8月14日17:00。

报名人员请于截止日期前完成报名流程,逾期将无法办理。


三、报名程序

参加税务师职业资格考试的报名人员,应当通过“税务师职业资格考试报名系统”(网址https://ksbm.ecctaa.cn,简称报名系统)进行报名,或者通过中国注册税务师协会官网(www.cctaa.cn)的“税务师考试”栏目,或者通过中国注册税务师协会官方微信公众号的“考试服务”进行报名。


(一)首次报名人员报名

首次报名人员登录“报名系统”后,应首先完成实名注册,然后按报名指引如实填写相关信息,上传最近一年1寸免冠白底证件照片,选定报考科目并完成交费。有工作年限要求的报名人员应填写工作履历。

报名前应准备好符合要求的最近一年1寸免冠白底证件照片,照片文件格式为JPG或JPEG格式,白色背景,宽295像素,高413像素,此照片将被用于准考证和税务师职业资格证书。(注:照片在首次报名流程完成后及后续报名期内均不得更换,请务必上传符合要求的照片)。


(二)非首次报名人员报名

非首次报名人员,登录“报名系统”,核对个人信息,确认无误后,选定报考科目并完成交费。核对个人信息应进入“信息采集”页面,逐项按要求核对、填写,如信息发生变动,应及时更正更新。(注:姓名、身份证件及号码不能自行变更)


(三)交费

1.考试费标准:每科人民币93元。

2.支付方式:提供支付宝、微信两种支付方式。

3.支付时间:2023年5月8日10:00至7月12日24:00;2023年8月4日10:00至8月16日24:00。报名人员应于截止时间前完成交费。未在截止时间前完成交费视为未成功报名。

4.报名期内(2023年5月8日10:00至7月10日17:00)已交费报名人员可申请全部或部分科目退费,申请后报名费在报名期结束后原路退回,逾期(2023年5月8日10:00至7月10日17:00之后)不再受理退费申请。报名期结束后,因个人原因未参加考试,考试费不予退还。(注:补报名期间即2023年8月4日10:00至8月14日17:00不受理退费申请)


(四)报名完成

1.报名完成后,报名人员可在“报名系统”查询个人报名状态及报名信息表。

2.报名完成后,在补报名期间报名人员可增加或调整报考科目,不可调减报名科目,不受理退费申请。


(五)特殊情况的处理方法

1.报名期内(2023年5月8日10:00至7月10日17:00)暂未取得经济学、法学、管理学学科门类学历(学位)的本科应届毕业生,应在“是否在校生”处选择“是”,并填写相关信息。

2.持国外学历证书的报名人员,学历证书编号栏应填写国家教育部留学服务中心学历认证书编号。

3.学历证书遗失、损毁的报名人员,报名前可登录中国高等教育学生信息网(学信网)进入学信档案查询本人学历信息;查询不到的,应向学信网或相关受理机构申请学历认证报告。

4.先工作后入学的成人、自考等相关专业大专应届毕业生,应填写工作履历。


四、免试申请

(一)申请条件

符合报名条件,并具备下列条件之一者,可申请免试相应科目:

1.已评聘经济、审计等高级专业技术职务,从事涉税工作满两年的,可申请免试《财务与会计》科目。

2.已评聘法律高级专业技术职务,从事涉税工作满两年的,可申请免试《涉税服务相关法律》科目。

免试人员应在连续四个考试年度内通过应试科目的考试。

(二)申请时间

申请期:2023年5月8日10:00至6月8日17:00。

补申请期:2023年8月4日10:00至8月9日17:00。

(三)申请程序

1.首次申请,登录“报名系统”,进入“免试申请”页面,填写个人信息,并上传符合要求的高级专业技术职称证书信息页照片。

2.以往年度已审核通过的,继续有效。

全国税务师职业资格评价与考试委员会办公室负责审核。审核时间约10个工作日。


五、考试科目、考试大纲和考试用书

(一)考试科目

《税法(一)》《税法(二)》《涉税服务相关法律》《财务与会计》《涉税服务实务》。

(二)考试大纲

《2023年度全国税务师职业资格考试大纲》(详见附件一)经人力资源社会保障部、国家税务总局审定,由中国注册税务师协会公布。

(三)考试用书

根据《2023年度全国税务师职业资格考试大纲》,全国税务师职业资格考试用书由全国税务师职业资格评价与考试专家委员会编写,由中国税务出版社出版,将于5月上旬公开发行。

报名人员可通过中国注册税务师协会官方授权书店、中国税务出版社微店、各地新华书店、京东、当当网等正规渠道购买正版教材。


六、考试方式、考试时间、考试城市

(一)考试方式

考试采用闭卷计算机化考试方式,即在计算机终端获取试题、作答并提交答题结果。

考试系统支持5种输入法,即微软拼音输入法、谷歌拼音输入法、搜狗拼音输入法、极品五笔输入法、搜狗五笔输入法。不提供手写板等辅助输入设备与软件。

(二)考试时间

2023年11月18日:

09:00—11:30 税法(一)

13:00—15:30 税法(二)

16:30—19:00 涉税服务相关法律

2023年11月19日:

09:00—11:30 财务与会计

14:00—16:30 涉税服务实务

(三)考试城市

具体考点城市信息可通过“报名系统”查询。


七、准考证、考试成绩、资格证书

(一)准考证打印

考试报名人员应于2023年11月13日10:00至11月19日15:00期间,登录“报名系统”打印准考证。未完成报名流程和报名期内全部退费的报名人员,不能打印准考证和参加考试。报名期内已选择部分退费的,已退费科目不在准考证上显示,也不能参加已退费科目考试。

注:应试人员需持身份证原件和打印的纸质准考证参加考试,不可持电子身份证和电子准考证参加考试。

(二)考试成绩认定

1.根据人力资源社会保障部《关于33项专业技术人员职业资格考试实行相对固定合格标准有关事项的通告》,税务师职业资格考试自2022年度起实行相对固定合格标准,各科目合格标准为试卷满分(140分)的60%(84分)。

2.中国注册税务师协会发布考试成绩查询公告后,应试人员可登录“报名系统”查询考试成绩,打印成绩单。

3.考试成绩实行5年为一个周期的滚动管理办法。参加考试人员须在连续5个考试年度内通过全部应试科目的考试;免试人员须在连续4个考试年度内通过应试科目的考试。

4.根据有关文件,因疫情影响无法参加2022年度税务师职业资格考试的应试人员,已取得的合格成绩有效期延长一年。

(三)职业资格证书申领

1.中国注册税务师协会发布资格证书申领公告后,已全科考试成绩合格(含免试)的全科合格人员应在规定时间内登录“报名系统”,按要求完成证书申领程序。

2.为保障军队院校或2001年(含)前取得本公告第一条相关学历的全科合格人员能顺利完成证书申领工作,请上述有关人员登录学信网或到高等教育学历认证受理机构申请《中国高等教育学历认证报告》,并妥善留存。(注:因认证报告申请周期较长,请务必提前办理)

3.经审核,符合领证要求的全科合格人员可取得由人力资源社会保障部、国家税务总局监制,中国注册税务师协会用印的《中华人民共和国专业技术人员职业资格证书》。

4.推行使用电子证书,电子证书由人力资源社会保障部人事考试中心提供,持证人员届时可登录中国人事考试网(http://www.cpta.com.cn/)点击“证书查验”查询并下载。电子证书与纸质证书具有同等的效力。


八、香港、澳门、台湾地区居民报考事宜

(一)香港、澳门地区居民参加考试的相关问题

1.香港、澳门地区居民可以自愿选择在内地城市或在香港考试。

2.选择在内地考区考试的人员,考试报名程序按本公告规定执行。

3.选择在香港地区考试的人员须按以下程序报名:

(1)在2023年5月8日10:00至2023年6月19日17:00或 2023年8月4日10:00至8月10日17:00之间将填写好的报名信息表电邮香港税务学会审核(报名信息表见附件)。联系方式:

电话:852-28100438

email:tihkadm@tihk.org.hk

(2)报名人员报名资格现场审核事项委托香港税务学会承办。

(3)每科考试费¥900元。报名人员现场审核报名资格时直接交香港税务学会。

(4)报名人员可在公告统一规定的日期内通过“报名系统”打印准考证。

(5)应试人员凭核发的准考证和有效身份证件在香港考区指定考场应试。

(6)凡在2009年3月31日前成为香港会计师公会正式会员的香港地区居民,可申请免试《财务与会计》科目。经审核通过者,可免试该科目,考试成绩管理为4年有效滚动。

(二)台湾地区居民参加考试的相关问题

台湾地区居民参加考试的人员按照本公告执行(第八条第一项除外)。


九、其他注意事项

(一)报名人员应仔细阅读《税务师职业资格考试报名须知》和《专业技术人员资格考试违纪违规行为处理规定》,报名完成视为认同并承诺遵守。

(二)报名条件与免试条件中所涉工作年限和取得毕业证书时限的默认时间为2023年12月31日。

(三)考试费发票:报名人员应在交费前正确填写开票信息,发票将于报名期结束后开具。

(四)考试问题咨询

1.报名人员可在“报名系统”首页“问题解答”栏,查询问题解答。

2.报名人员可在“报名系统”首页询问“在线客服”咨询。

3.咨询电话:4000033955、021-61651875(工作日9:00—17:00)。

(五)考试投诉

1.电话投诉:010-8375 5892(工作日9:00—17:00)。

2.邮件投诉:ksb@cctaa.cn

(六)特别提醒

1.考试报名人员应按本公告规定的办法登录“报名系统”,切勿通过其他陌生链接登录,防止个人信息泄露。

2.税务师职业资格考试统一大纲、统一命题、统一组织,报名人员切勿轻信虚假宣传,谨慎选择社会培训,防止个人信息泄露或被诈骗。

3.中国注册税务师协会未指定、授权或委托任何培训机构及个人举办相关考前培训,报名人员应防范不法分子的各类诈骗活动。中国注册税务师协会将协助公安机关打击以“保过”“真题”“查分、改分”为幌子的违法犯罪活动。

特此公告。


识别下方二维码

回复:公告

查看23年税务师报名公告原文

👇👇👇



2023年税务师考试

大纲变化


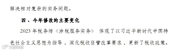
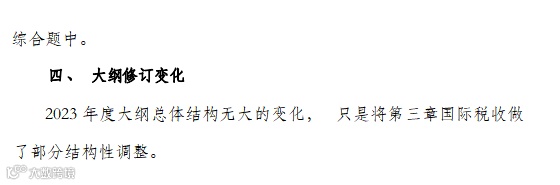
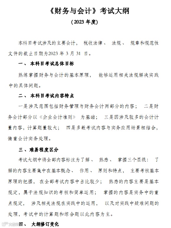
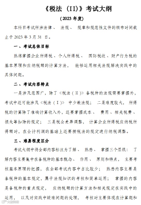
根据中税协发布的“2023年度税务师职业资格考试大纲”变化如下:


✅《税法一》考试大纲


✅《税法二》考试大纲


✅《涉税服务实务》考试大纲


✅《财务与会计》考试大纲


✅《涉税服务相关法律》考试大纲

以上图片来源:中税协


识别下方二维码

回复:公告

查看23年税务师考试大纲完整版

👇👇👇



2023税务师备考如何应对?

来听东奥名师解读!


2023年税务师考试报名时间、考试安排、考试大纲已公布,你是否有这些疑问?


对比去年,今年考试大纲变化大吗?

现在可以学习哪些重点章节?

23年报名事项有哪些新变化?

对备考是否有影响?如何应对?


东奥老师们研读完23年税务师报名公告后

会在第一时间为大家带来

详细权威解读&应对备考方案!


👇🏻赶快扫码进群坐等解读直播👇🏻



选对“备考伴侣”,上岸成功一半!


23年税务师考试大纲已经面世,官方教材不久也将到来!税务师考试共5科,对于零基础考生来说,如果仅靠官方教材来学习,很容易被复杂、庞大的学习内容所压制,将备考热情消耗殆尽。


今天,奥奥把宝藏图书——《轻一》推荐给大家!有了它,相信你的备考之路会更顺利哦~


“《轻一》,是一本什么样的书?”


东奥《轻一》图书相当于税务师教材的解析,是东奥名师根据考试大纲和教材编写的高质量辅导书。


25年匠心沉淀,从1998年,东奥《轻松过关》品牌图书面世至今,已被千万考生奉为「备考圣经」!


东奥税务师《轻一》,适合所有税务师备考学员。基础全面,紧扣考点重难点解析透彻。23年,《轻一》再次踏上新征程,迎来超多创新升级!


以《税法一》为例

《轻一》中共含有186个考点精析、383道经典例题35个大题精练140+个盲点、坑点提示。更有东奥引以为傲的五部分专业设置等超多创新升级,帮助考生更好的进行备考。




刘颖、彭婷、张泉春、陈小球、美珊、王立立、6位东奥名师亲编!看东奥名师的书,学透知识更轻松!


向左滑动看更多


此外,新版《轻一》·限时7折更享超强加赠花1套《轻一》的钱享2套书+2套课+4大赠品!



23年新版《轻一》,超强升级!

预售7折,限时赠《考点抢先学》

下单即寄《考点抢先学》

教材下发后寄《轻一》

↓点击海报,立即购买↓



↓ 关注我,一起发现更多宝藏 ↓



|本文由东奥会计在线(ID:dongaocom)整理发布。

部分内容来源中税协,若须引用或转载,请务必与我们联系并在文首注明以上信息。未经授权擅自转载者将被依法追究法律责任。

【声明】内容源于网络
0
0
东奥会计在线
专业的财会人学习交流平台,强大的师资力量和专业的教务团队助力每一位财会人的精彩会计人生!关注东奥,与百万备考考生共同学习交流,更有各类考试及行业讯息及时送达,你的备考路有我们,始终相伴!
内容 6389
粉丝 0
东奥会计在线 专业的财会人学习交流平台,强大的师资力量和专业的教务团队助力每一位财会人的精彩会计人生!关注东奥,与百万备考考生共同学习交流,更有各类考试及行业讯息及时送达,你的备考路有我们,始终相伴!
总阅读4.4k
粉丝0
内容6.4k