2023年注会考试报名将在4月6日-28日进行,今天,奥奥登录中注协的报名系统,仍然在维护中……
来源:中注协
距离注会报名开启仅剩14天的时间了!23年注会报名前,务必注意这几件事!今年打算报名的你一定要了解清楚呀~
报名前务必提前注册
注会报名材料准备主要针对首次报考的新考生,首先,考生需要登录注会网上报名系统注册新账号,填写身份证件号码、电子邮箱、手机号码等信息,如下图所示:
非首次报名考生,相关信息发生变动的,应当及时予以更新。
确定好报考科目
注会考试专业阶段有六个考试科目《审计》、《财务成本管理》、《经济法》、《会计》、《公司战略与风险管理》、《税法》!
要求考生在连续五年内通过,所以需要考生们在报名前合理对考试科目进行搭配,明确考试科目。
专业阶段考试通过的考生直接选择综合阶段考试就可以了,综合阶段考试要求考生在同一年内通过两个考试科目,所以不用选择考试科目。
🌟获取科目搭配方案:科目搭配攻略>>>
按要求准备照片
上传的照片将同步用于准考证和考试合格证书。若上传照片格式、大小等不符合要求将导致审核不通过,届时将无法按期下载打印准考证、不能顺利参考。
照片要求是本人最近1年1寸免冠白底证件照片(jpg或jpeg格式,文件大小2-20K,178像素×220像素,分辨率至少满足每英寸96×96点)。
明确报名地点
考试地点安排在各省、自治区、直辖市设立的考区。考生需要慎重选择报考地,建议按工作地、居住地就近或者就地报名参加考试。
注:报名期间内,报名人员可以结合本人实际情况对报考科目和报考地进行调整。
近期多地已经公布23年报名简章,考点已经确定,点击立即查看>>>
了解资格审核
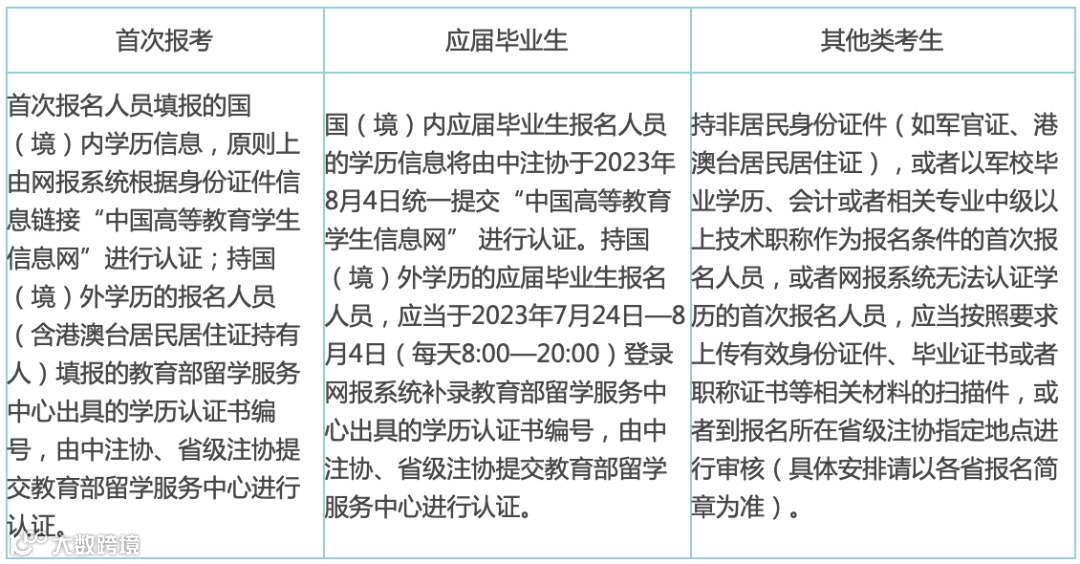
首次报考的考生报名时需要进行学历认证,未通过资格审核的报名人员,不符合报名条件,报名资格不予通过。
所以同学们要重视这个步骤,提前了解。
资格审核注意事项:
丨注意事项 1:
首次考试报名人员的学历审核,将通过网报系统链接“中国高等教育学生信息网(简称学信网)”统一进行在线认证,无需本人填写学历证书编号。
丨注意事项 2:
请广大考试报名人员按照报名所在地省级注协发布的报名简章要求,通过网报系统上传、提交有效身份证件、毕业证书或职称证书等相关材料的扫描件,方便各级考办工作人员进行线上审核,以减少不必要的人员接触,切实保证考试报名人员和考试工作者的身体健康和生命安全 。
丨注意事项 3:
网报系统无法认证学历的首次报名人员,应当按照要求上传有效身份证件、毕业证书或职称证书等相关材料的扫描件,或者到报名所在省级注协指定地点进行审核。
丨注意事项 4:
未通过资格审核的报名人员,不符合报名条件,报名资格不予通过。
以上是关于报名的相关注意事项,希望考生们提前了解,顺利完成报名。
预约报名,先人一步!
注册成功后,大家一定要留意报名时间,每年都有考生因错过报名时间又等一年的悲哀。
为了避免大家因各种原因错过报名时间,东奥已开启预约报名,这样可以第一时间获取报名通知服务。
⚡注会报名预约提醒⚡
识别下方二维码立即预约报名提醒
23年注会报名开启后
微信第一时间通知你
▼▼▼
🔥🔥🔥
23年CPA王牌《轻一》现货上市!
下单即可激活《轻一》电子书!
购《轻一》专享《轻一名师3套题》
再享3套课及4大赠品!
扫码立即购买,即刻开学
👇👇👇
↓关注我,一起轻松过关↓
|本文由东奥会计在线(ID:dongaocom)整理发布。
若须引用或转载,请务必与我们联系并在文首注明以上信息。未经授权擅自转载者将被依法追究法律责任。

