初级会计证书作为财会行业的入门证书,对于现代财会人来说人手一张毫不夸张。
拿下初级证书后,想要勤勤恳恳的做着出纳、会计的工作,已经足够!
但是如果渴望更进一步、更加长远的在财会行业深耕,就要有含金量更高的证书相匹配,注册会计师证书就是不错的选择!
考完初级跨考注会
有哪些好处!
1
科目相关联,减少备考难度
考完初级趁热打铁学注会,会学的更快阻碍更少,因为两者之间有很多科目是相互关联的。
如果不论知识深度、广度,仅就内容方面的对应关系而言,《初级会计实务》全书内容可以成为注会《会计》科目学习中基础性的储备知识。
同时,初级的《经济法基础》也涉及到了注会《税法》中的18个税种,虽然税种知识略有浅显,但其已经为初级考生铺设出了税务逻辑的底层台阶,有助于考生今后在财税方向的系统学习。
另外,初级《经济法基础》部分概述性知识也在注会《经济法》中起到了一定的铺垫作用。这样大比重的知识承接以及底层基础的支撑,非常有利于初级考生顺利开展注会对应科目的复习,继而大大提高了初轮备考的时间,在备战注会上占足了时间优势。
因此,如果你是备战过初级会计职称的考生,在跨考注册会计师时就拥有了得天独厚的基础优势,比会计小白初涉注会考试更加容易,学习上也更加得心应手。
2
“跳级”进阶可以更快实现职业高度
自2017年会计从业资格证取消之后,在财税行业中,初级会计职称往往对应的岗位是:出纳、资产会计等职务,侧重于记录与核对项目,很少涉及合并审查项目等工作内容。
一语概括就是初级会计职称对应的是基层的财务岗位。大部分会计人员是在通过中级会计职称后,才开始接触到财务核心业务的,比如成本类、总账核算、合并财务报表等工作。
因此,初级水平的会计人员想要晋升,势必要掌握更加精专的行业知识,拥有更高水准的职业证书。
3
持CPA福利待遇丰厚
财政部《会计改革与发展“十四五”规划纲要》中为注会行业发展设立了更为明确的目标:40万人目标,人才缺口6万人。
抓住机会,才能乘上高速发展的东风!各地纷纷发布现金激励、互认互免、落户等相关政策,引进人才。
考完初级跨考注会
时间一点不冲突!
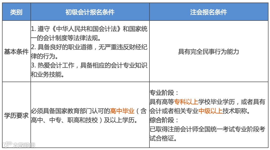
初级会计报名条件和注会考试报名条件,要求都不高,只要同时满足下列条件,就可以同时报考:
23年注会考试时间是8月25-27日,现在初级考完还有3个月的时间,时间上还来的及。
奥奥发现很多考生考完初级后,都开始转战注会!已经报名了今年注会考试的考生,真的算是未雨绸缪了!
合理搭科目配
跨考注会并不难!
很多考生提及初级和注会共同备考,望而生怯,不敢报考的原因多是:注会考试合格率较低。
但其实,初级考试科目与注会考试科目存在关联,一起备考,更划算!
如《会计》和《财管》科目与初级考试的《初级会计实务》有较高的契合度,《税法》和《经济法》则与《经济法基础》相契合,只是在注会考试中更深、更广。
通过了初级会计考试,相当于为注会备考奠定基础;学习注会再看初级自然很多难题也能迎刃而解。
所以,搭配好备考科目,初级会计考试与注会一同备考完全可行。
为了小伙伴们顺利备考,东奥也邀请到了4位东奥名师为大家准备了跨考直播,帮助初级考生顺利转战!!
今晚19:00,王颖老师讲解初级跨考注会备考指导,点击卡片立即预约直播↓

东奥初级学员福利来了
3大豪华权益免费领!
初级考完还想继续进阶?
那么这个福利千万不要错过啦!
更有700+小时好课0元领取
助力快速衔接新备考!
👉🏻 第一重福利:专享大额券,比普通学员多省¥300 - 500!
👉🏻 第二重福利:专享续航卡,免费多1年学习期,跨考更安心!
👉🏻 第三重福利:专享购书卡,图书5折购,天天都是双11购书价!
扫描下方二维码
👇🏻立即免费领取初级3大豪华权益👇🏻
↓关注我,一起轻松过关↓
|本文由东奥会计在线(ID:dongaocom)整理发布。
若须引用或转载,请务必与我们联系并在文首注明以上信息。未经授权擅自转载者将被依法追究法律责任。

