东奥24周年庆典购课更划算!全场限时7折起,更有大额神券等你来领!保价双十一,即刻开学!
轰轰烈烈的2021年中级考试圆满结束啦(除部分延考地区外)!各位中级er们辛苦啦,在此,奥奥预祝大家都能取得好成绩!
中级考试后,想必大家最关心的就是成绩了吧~
今儿个,奥奥整理了中级会计成绩查询时间等考后注意事项,希望可以帮到大家!
成绩查询时间
预计中级会计成绩查询时间大概率会在10月中下旬。
根据财政部发布的《2021年度全国会计专业技术中级资格考试考务日程安排及有关事项通知》:
2021年10月20日前,完成评卷质量抽查验收工作,下发2021年度中级会计资格考试成绩数据,并在“全国会计资格评价网”公布,各省级考试管理机构公布本地区考试成绩、咨询电话和电子邮箱。
考试成绩公布后,如考生对分数提出疑议,各省级考试管理机构可向其提供相关科目的明细分值。
虽然不能提前查分数,但是同学们可以提前估分呀~
在官方成绩出来之前,贴心的东奥还为大家开通了估分系统哦!进入下方小程序即可在线免费估分哦!
奥奥为延考的同学,准备了考前资料包
点击下方卡片,回复:救命
👇即可免费领取👇
成绩查询方式
考生的成绩会在全国会计资格评价网统一发布。
(https://kzp.mof.gov.cn/)
同学们可参考2020年中级会计成绩查询系统图示:
第一步:进入全国会计资格评价网(https://kzp.mof.gov.cn/),首页选择【成绩查询】;
第二步:选择全国会计专业技术资格考试成绩查询(中、高级);
第三步:选择报考省市、填写证件号及验证码,登录即可查询。
考试合格标准&有效期
考试合格标准
今年暂未公布,同学们可暂时参考2020年中级会计考试合格标准:
2020年会计中级资格考试各科目合格标准均为60分(各科目试卷满分均为100分),近几年中会考试合格标准未发生过变化。
提示:
1、2020年起新疆维吾尔自治区中级会计职称考试不再划定自治区合格线。
2、2018年起内蒙古中级会计职称考试不再划定自治区合格线。
考试成绩有效期
参加中级资格考试的人员,应在连续2个考试年度内通过全部科目的考试,方可取得中级资格证书。
中级会计考试后多久能领证?
如果考生所在地区的考试没有延期,成绩预计会在10月的中旬或下旬公布,成绩公布后会陆续公布证书领取的相关事宜。
如果考生三个科目成绩都合格了,需要关注下自己所在地区的官方公告,在规定的时间内办理和领取中级会计证书。
领取中级会计证书需要准备材料如下:
1、任意一科的成绩通知单(考生可在职称考试管理办公室打印,有些地区不需要,但建议考生带上);
2、考生本人的学历或学位证书原件,会计从业资格证书原件;
3、考生本人的身份证原件,如果考生所在地区可以代领,则需要同时交验代领人身份证的原件;
4、近期正面免冠同底彩色照片:一寸2张、二寸1张;
5、用钢笔或签字笔填写的《资格考试合格人员登记表》一式二份;
6、工本费用(部分地区已取消工本费,未取消地区费用约10元)。
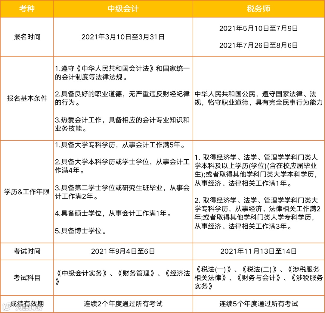
考过了中级,接下来考什么?
如果在拿下中级后,你还想继续攀登更高峰,奥奥建议你可以选择税务师。

我国税务人才的缺口明显,所以在拿到税务师证书以后,可以在会计师事务所任职,也可以在企事业单位中从事税务岗位工作,就业前景一片大好,十分可观。
中级会计考试与税务师考试既有重合的部分,也有各自独有的内容,且两个考试的考查侧重也有所不同,考生们只有熟练掌握考试内容才能游刃有余的应对考试。
特别对于没有基础或者基础差的考生最好结合专业的辅导课程,尽快理解知识点原理,找到入门诀窍,为以后高效备考做好铺垫!
考完中级之后
还要备考2021税务师的小伙伴
更要好好把握剩余的三个月备考时间
中级&税务师 一备两考衔接课来啦
扫描下方二维码,0元即可领取课程

考后狂欢,好运驾到!
9月9日~11日狂欢开启
为考完试的学员狂欢庆祝
给还延考学员加油打气!
全场课程7折起、图书4.5折起
保价双11,折上再折
更有「惊喜」低价优质书课
给你的未来铺设轻松进阶之路~
考后狂欢会场
锁定「东奥旗舰店」

推荐阅读
丨本文由东奥会计在线(ID:dongaocom) 整理。
部分内容来源于财政部等,若须引用或转载,请务必与我们联系并在文首注明以上信息。

