24年初级轻一豪华书课包上新了!7本书+290+小时课程+考前集训,覆盖备考全阶段,138元全带走👆
小伙伴们,恭喜大家!
23年第一批初级会计领证人员出现!!!
天津市23年初级会计纸质证书
9月25日起开始领取!
赶快和奥奥一起来看!
天津:9月25日开始发放
天津市财政局今日发布了《关于领取2023年度会计初级合格证书的通知》,通知天津考生领取证书和资格审核事宜。
来源:天津会计
通知原文:
关于领取2023年度会计初级
合格证书的通知
天津市2023年度全国会计初级合格证书已制作完成,请考生按照下列要求,携带资料到所属报名点(见报名信息表右侧第一栏)办理资格审核手续,报考资格审核通过的考生可以当场领取合格证书。
自2022年起我市会计专业技术资格考试管理机构对会计初级资格考试合格人员只发放国家人社部、财政部统一印制的《中华人民共和国专业技术人员职业资格证书》,不再发放《参加全国会计专业技术资格考试取得资格登记表》。考生可将资格证书复印件存入个人档案。
一、发放时间
2023年9月25日-9月28日、10月7日-10月20日(9:00-11:30,14:00-16:30),双休日及法定节假日除外。请考生根据个人健康情况,选择在上述适合时间内办理领证手续。
二、资格审核须提交的资料
(一)身份证原件
提交考生身份证原件,委托他人代办的还须提供代理人身份证原件。
(二)学历(或学位)证书
会计初级考生提交合格考生本人高中或高中以上学历(或学位)证书原件。
(三)2023年度全国会计资格考试网上报名考生信息表
没有工作单位的考生报名信息表上可以不加盖公章,报名信息表未打印或丢失需要补打的,可以登录“全国会计资格评价网”(网址:http://kzp.mof.gov.cn/)左侧“报名状态查询”—“报名表打印”进行补打,补打截止时间为10月20日。考生也可以通过“天津会计”网站—下载专区,下载《会计资格考试报名考生信息表(未通过报名系统打印专用)》。
三、领证地址
请考生到所属报名点(见报名信息表右侧第一栏)办理资格审核和领证手续。
2023年9月12日
恭喜天津市的小伙伴!马上就要领取到自己期待已久的初级证书了!领证时一定要记得携带资格审核的资料,现在可以提前准备出来。
证书开始领取后,预计领取人数较多,为了避免等待时间过长,建议大家错峰领取。
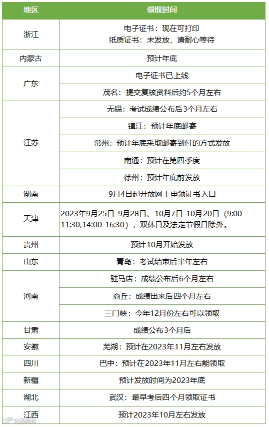
各地初级会计证书领取时间
“今天又是羡慕别人的一天!”
“我的初级纸质证书什么时候可以领取呀?”
……
奥奥知道肯定有很多小伙伴要问自己地区的消息了,请看下图:
部分小伙伴们内心os:哼,我的地区就没在这张表格中出现过。
奥奥想说,就算目前没有消息也不要着急,天津市已经开始了,其他地区还会远吗?
长按识别下方二维码
回复关键词:领证
查看23年初级各地领证通知详情
24年初级会计考试备考攻略
看到23年的“学长”“学姐”已经领到证书,24年“新生”有没有羡慕呢?小奥建议大家备考初级会计,尤其是零基础考生,一定要跟随专业老师学习,选择恰当的学习资料,比如“轻一豪华书课包”。
“轻一豪华书课包”中含有以下内容:
1、零基础书课包:
教材下发前跟着“零基础书课包”学习,掌握会计核算基础知识。
2、《轻松过关®1》图书:
按照学习阶段将每科图书划分为3阶段3册书(共7本),方便大家学习。
3、《轻一》配套课程:
录播课+直播课,共290+小时,覆盖全程。
4、45天逆袭集训:
考前45天,通过冲刺训练营捞重点、学干货,考前练习集训、实战冲关。
购买“轻一书课包”,可以从现在一直学到24年初级考前,赶快点击下方图片,行动起来吧!
| 本文由东奥会计在线整理发布。
部分内容/图片源自天津财政局,若须引用或转载,请务必与我们联系并在文首注明以上信息。未经授权擅自转载者将被依法追究法律责任。东奥会计在线保留所有权利。

