考前做模拟题是考试的常识
然而对于中级考生而言,
选择什么样的模拟题完成冲刺,
也成了让他们“头秃”的问题。
今天,奥奥就来跟大家一起分析
如何在考前选择一套“靠谱”模拟题
在冲刺阶段实现高质量备考
👇👇👇
01
模拟题的意义一方面在于帮助考生在考前熟悉考试;另一方面在于测试考生的知识掌握程度,以便在考前及时查漏补缺。
所以一套知识点覆盖全面、贴合真题命题思路的模拟题,对于处在冲刺阶段的考生来说尤为重要。
东奥作为财会教培领域的知名机构,一直致力于考前模拟题的深研。
而在东奥众多丰富的产品中,有一个主打“考前模拟”的产品,那就是由东奥《轻一》名师主编的考前模拟《轻一名师3套题》。
闫华红、黄洁洵、陆斐3位东奥名师结合经验+真题+热点3大出题依据原创3套好题,临考预判、倾力打造!
奥奥强烈推荐大家在冲刺前使用!
02
那么,《轻一名师3套题》到底有着什么样的魅力呢?
下面我们就一起来看一看《轻一名师3套题》的几大亮点!
想要出一套含金量高、有价值的考前模拟题,最重要就是确保模拟题是符合中级会计考试要求、与中级考试变化趋势同频。
为此,东奥《轻一》名师以历年,尤其是前一年的中级会计考试题目为基础,进行深研,“探一探”中级考试的“温度”。
第1步:试“题”温
前一年考试结束后,老师们会根据考生们提供的回忆版考题,进行开会研讨,重点侧重于分析考试的方向,并根据多年教学经验,对下一年考试命题方向和思路进行预判。
第2步:出试卷
第3步:更精华
《轻一名师3套题》的主编老师都是《轻一》作者。
因此,能够浓缩《轻一》精华,根据知识的掌握要求,科学布局考点,并覆盖《轻一》中80%的考点,结合预判的命题方向和出卷思路,精选166道题目,难度贴近真实考题。
《轻一名师3套题》可以利用自身优势,帮助考生实现考前的高质量模拟。
✅ 历年高频考点覆盖全面,可用于查缺补漏。
《中级会计实务》轻一模拟题第2套计算题第1题
短短几句题干,包含金融资产分类、初始计量、后续计量、处置,全方位覆盖金融资产整章考点。另外,后续计量中包含的金融资产减值考点,属于2023年教材新增考点。
✅ 一道题目中可浓缩多个考点,道道精华,举一反三。
中级《财务管理》轻一模拟题第1套综合题第1题中,共考察了5个知识点:
第1问考查第二章混合成本分解的高低点法;
第2、4问考查第五章的销售百分比法;
第3问考查第三章财务预算的编制;
第5问考查第五章平均资本成本的计算;
第6问考查第六章投资项目财务评价指标的计算。
一道题融合了多章的多个常考点,构思巧妙。能实现 “做会一道题=学会多个点”的目的。
同时,题目的数量上减少,但复习的考点并不浓缩,更好的为考生减负,为学习助力。
✅ 融合教材新增考点出题,顺应逢新必考的趋势。
中级《经济法》轻一模拟题第2套案例题第3题
结合新增内容“电子商业汇票的到期日、签章”,全新编写。
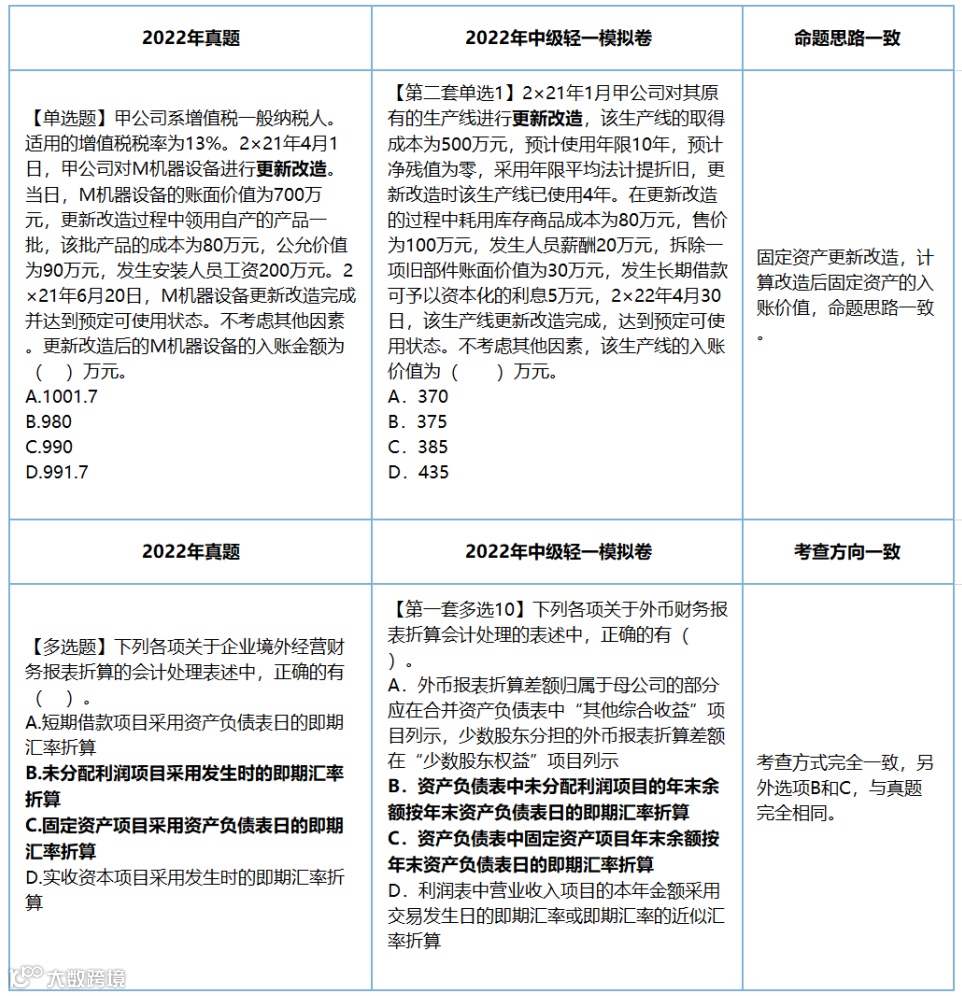
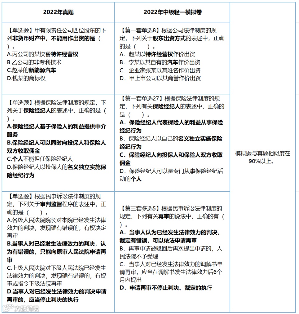
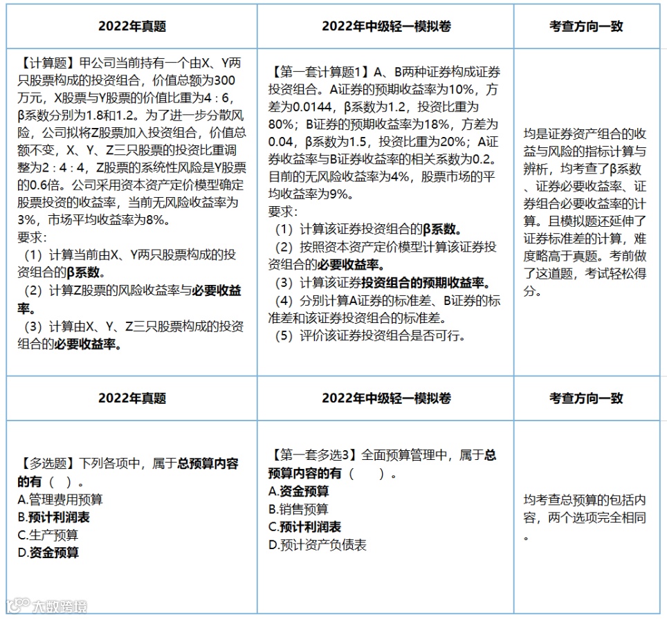
✅ 模拟题与真题命题思路一致或选项相同。
示例:《中级会计实务》科目
示例:《中级财务管理》科目
示例:《中级经济法》科目
购买《轻一名师3套题》,配套赠送东奥名师讲解课程+机考系统,为考生搭建全真演练闭环。
《轻一名师3套题》中,搭配了同步的讲解课程。在考前2-3周,东奥名师逐题精讲试卷,并从考点入手,引导考生掌握破题技巧。
并通过“逐题点题”的模式,让考生可以“点学”错题,节省时间。
3套模拟试题,同步上传至东奥“机考系统”,最大程度地还原真实机考场景。
03
好消息!好消息!
各位中级er期待已久的,
2023年中级《轻一名师3套题》
正式现货啦!!!
冲刺阶段·匠心上线,只为你!
没有购买过轻一的小伙伴
还可以单独购买
点击下方图片立即拥有考前必做3套题
👇🏻👇🏻👇🏻
图书现货之际
奥奥也给大家带福利来啦!
中级冲刺考生有福了~
福利来袭:
✨朋友圈晒书免费领资料✨
已经收到《轻一名师3套题》的同学
发布朋友圈进行晒书
添加老师发送截图
即可免费领取中级冲刺资料!
👇🏻识别二维码添加👇🏻
↓ 关注我,一起发现更多宝藏 ↓
|本文由东奥会计在线(ID:dongaocom)整理发布。
若须引用或转载,请务必与我们联系并在文首注明以上信息。未经授权擅自转载者将被依法追究法律责任。

