早买价更低,税务师D班2月9号全面涨价!点击上方卡片立即抢购☝🏻
2021税务师出完成绩(除再次延考地区外)
这一考季也终于告一段落
不过,奥奥也收到了超多小伙伴们的私信
税一83分,怎么复核啊?
成绩合格标准是什么?
证书申领时间公布了没?
……
今天奥奥就针对税务师出分后
相关问题进行答疑汇总
赶快一起来看吧!
税务师合格标准是什么?
答:考试成绩合格标准经全国税务师职业资格评价与考试委员会认定,报国家税务总局、人力资源和社会保障部审定,由中国注册税务师协会发布。
2021考季税务师成绩合格标准暂未公布,2020年度税务师职业资格考试5科考试成绩合格标准均为84分。(各科满分均为140分)。
成绩复核什么时候开始?
答:2021年税务师成绩复核相关内容暂未公布,2020年成绩复核原则如下,仅供小伙伴们参考:
考生如对考试成绩存疑,可于2021年1月5日9:00至1月13日17:00期间登录报名系统进行成绩复核申请,点击“成绩查询”,在需要复核的科目处点击“申请复核”。2021年1月19日9:00起考生登录报名系统可查询复核结果。
税务师成绩有效期是多久?
答:考试成绩实行5年为一个周期的滚动管理办法。考生须在连续5个考试年度内通过全部应试科目的考试;免试人员须在连续4个考试年度内通过应试科目的考试。
注意:根据有关文件,凡报名2020年度税务师职业资格考试的考生,成绩管理周期延长一年。
税务师证书什么时候领取?
1、中国注册税务师协会发布资格证书申领公告(2021考季暂未发布),凡已全科考试成绩合格(含免试)的考生应在规定时间内登录“网报系统”,按要求完成证书申领程序。
2、经审核,符合领证要求的考生可取得由人力资源社会保障部、国家税务总局监制,中国注册税务师协会用印的《中华人民共和国专业技术人员职业资格证书》。
3、推行使用电子证书,电子证书由人社部人事考试中心提供,考生届时可登录中国人事考试网(http://www. cpta. com. cn/)点击“证书查验”查询并下载。电子证书与纸质证书具有同等的效力。
税务师证书注册
1、申请领取资格证书的考生应持与报名信息一致的学历证书原件、身份证原件、免试材料原件,至所在地注册税务师协会进行现场审核。
2、税务师考试成绩实行5年为一个周期的滚动管理办法。考生须在连续5个考试年度内通过全部应试科目的考试;免试人员须在连续4个考试年度内通过应试科目的考试。如果考试成绩超出期限,便无法申领证书。
税务师新版证书样式
考后转战&如何备考剩余科目
大家经历了考前的紧张与压力,突然之间放松是不是心里有点空落落的呢?
其实考后的这段时间是转战的关键期,备考税务师的斗志和学习习惯还在,小伙伴们完全可以“趁热打铁”,不断努力为自己的人生加码!
01
转战注会
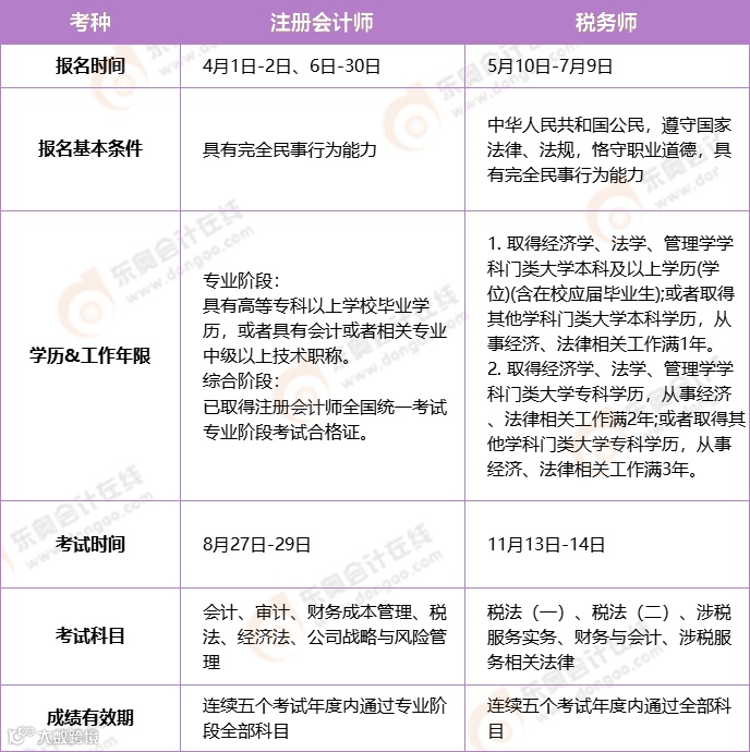
税务师考生转战注会的最大优势,在于两者的科目之间有很高的契合度!
除此之外,注册会计师的考试报名条件并不高。
数据来源:2021年注册会计师报名简章 / 税务师报名简章
税务师考试对考生们的学历要求为专科或本科,而注册会计师的报名条件中显示具有高等专科以上学校毕业学历即可报名,所以税务师转战注册会计师十分可行!
02
转战中级
中级会计职称作为会计事业上的“分水岭”,拥有了中级会计职称便可以说明已不是一名普通的会计员,是完全有能力胜任单位会计机构的负责人,不管是在职位上还是在薪水上,都有着很大的变化!
所以中级证书并不是入门级别的行业证书,而是迈向更高层级的重要一步!
税务师的部分科目与中级会计考试科目的契合度很高!
图片来源:东奥会计在线
03
如何备考剩余科目
22考季备考已开启,是时候准备余下科目/考种了!如果你备考无从下手?不知道如何选择老师及课程?
📢📢税务师D班2月9号全面涨价!早买价更低!
税务师考试只是人生中一块小小的里程碑,未来还有一大片星辰大海等待大家去征服!
奥奥特别提醒:再次延考的同学们也别着急,奥奥为大家准备了延考交流群,一起陪你等待延期通知!
学无止境,更好的明天在等着你!
说明:因考试政策、内容不断变化与调整,东奥会计在线提供以上与税务师考试相关的信息仅供参考,如有异议,请考生以权威部门公布的内容为准。
|本文由东奥会计在线(ID:dongaocom)整理发布。
若须引用或转载,请务必与我们联系并在文首注明以上信息。未经授权擅自转载者将被依法追究法律责任。东奥会计在线保留所有权利。

