23年东奥王牌《轻一》新书上市,现购《轻一》送名师好课+5大赠品,点击卡片立即抢购↑
2023年税务师考试教材已下发
东奥《轻一》已现货
基础阶段备考也正式开始
如果你还找不到学习重点
不知道如何分配各章节备考时间
奥奥为大家准备了税务师5科
基础阶段备考计划表与备考建议
请查收👇
23年税务师基础阶段计划表
扫码关注【东奥税务师】公众号
回复:计划
立即免费领取
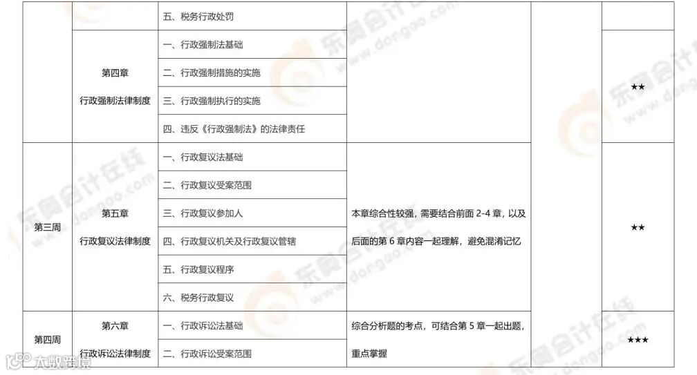
《税法一》
基础阶段计划表&备考建议
1
学习计划表
由于篇幅有限,全部5科税务师计划表可以按照下面的方式领取👇
识别下方二维码
关注【东奥税务师】公众号
回复:计划
立即免费领取
2
备考建议
《税法一》作为税务师考试五门科目之一,内容包含了体现税法基础知识点的税法基本原理,相对完整地包含了我国9个税种和附加费用的基本政策,这9个税种包括增值税、消费税、城市维护建设税、土地增值税、资源税、车辆购置税、环境保护税、烟叶税和关税。
🎯学习目标
基础阶段是税务师备考的重要阶段,考生要根据考纲及教材的变动,对教材进行全面复习,并配合习题进行巩固。建议考生们在备考时通读教材并多读教材,最终实现读懂教材,读透教材!
✅学习方法
在备考《税法一》科目时,要学会跨学科、跨章节思考,对比和串联知识点,做到知识点之间的融会贯通。可以每天为自己制定一个目标,如看多少书、学完多少课程及完成多少做题任务等。或者可以选择“读书、听课、做题”相结合的学习模式。听课可以选择基础班及习题班的课程,做题可以做习题演练的题目,在做题完成后及时进行标注。
《税法二》
基础阶段计划表&备考建议
1
学习计划表
2
备考建议
《税法二》的考试内容涵盖我国所得税、财产和特定行为税类。本科目考试要求考生理解和掌握相关税收实体法的纳税人、征税范围、计税基础、税率、税收优惠、应纳税额计算和征收管理的相关知识,同时具备分析处理国际税收问题的能力。
🎯学习目标
税务师考试的内容都是根据考试教材进行延伸出题的,所以基础备考时需要注重教材。对恒考点学习透彻,可以掌握答题套路。而且税务师教材每年都会有一些内容调整,新增的内容比较容易成为考试重点,也需要考生重点掌握。
✅学习方法
熟读教材,最后可以利用制作思维导图的方式整理知识框架,这样可以能清晰看到各个知识点之间的连接。并且要建立良好的学习习惯,习惯是克服学习阻力的法宝,能够很好的帮助自己开始学习,学习习惯不是一朝一夕就能形成的,需要考生在备考计划合理的前提下坚持下去。
《涉税服务实务》
基础阶段计划表&备考建议
1
学习计划表
由于篇幅有限,全部5科税务师计划表可以按照下面的方式领取👇
识别下方二维码
关注【东奥税务师】公众号
回复:计划
立即免费领取
2
备考建议
《涉税服务实务》属于综合运用科目,考试的综合性较强。同时它也是税务师五门考试科目中唯一需要用文字回答简答题和综合题的科目,学习难度居税务师五门科目之首。
🎯学习目标
基础阶段主要针对全书知识点进行学习,理解熟悉重要知识点,并找出关键的文字型考点。在基础阶段备考也要适当做一些习题巩固所学,并且建立错题集并时常复习。
✅学习方法
《涉税服务实务》考试体现出重点内容突出,覆盖面广的特点。基本上书上所有知识点都有以不同角度考查的可能。所以在备考中需注重教材,全面掌握知识点。
《涉税服务相关法律》
基础阶段计划表&备考建议
1
学习计划表
2
备考建议
《涉税服务相关法律》专业性较强,涉及大量的法律条文,考生们不仅要熟练掌握,还要能够运用这些知识去解决一些简单的法律纠纷。考试内容覆盖面较广,涉及行政法律制度、民商法律制度等多种法律制度。
🎯学习目标
基础阶段的学习主要是针对教材上的内容,《涉税服务相关法律》考试的难度在广而不在深,在此阶段需要考生对教材内容全面的系统的学习,掌握全部知识点内容,知己知彼才能百战不殆。
✅学习方法
《涉税服务相关法律》科目里涉及大量的法律知识,死记硬背不可取,建议考生们在学习中找到知识点之间的内在联系,串联记忆,但是需要注意要注重细节,不要将知识点混淆。并且可以坚持“听课+记忆+练习”的学习模式,适量做题,完成从“输入”到“输出”的转化,将知识内化为自己的知识。
《财务与会计》
基础阶段计划表&备考建议
1
学习计划表
由于篇幅有限,全部5科税务师计划表可以按照下面的方式领取👇
识别下方二维码
关注【东奥税务师】公众号
回复:计划
立即免费领取
2
备考建议
《财务与会计》科目主要分为财务管理与财务会计两部分,考试题量大、计算性强,有一定会计基础或者计算能力较好的考生学习起来会更加容易。同时在《财务与会计》的考试中,也会涉及到新政策、新文件的考查。
🎯学习目标
基础阶段学习的主要目标就是打好基础,并且注重教材变化的知识点,在学习中要做到理解记忆,只有理解了原理,才能真正且轻松地记住知识内容,也能帮助考生在考场当中以不变应万变来处理更多灵活的考题。
✅学习方法
理解知识点记忆更扎实,随着不断的学习与积累,理解能力也会逐渐增强。注意细节,看清题目的问题、年份、数字等,会做的题目一定要拿到分数,避免因为马虎丢分。而且《财务与会计》考题考点比较细致,建议考生一定要认真重视、踏踏实实地学习基础课程。
东奥王牌《轻一》,新书上市!
新版《轻一》超强升级
东奥超一线名师亲编
一书三阶段,贯穿备考全过程
分阶段,划重点,不盲目备考!
组合7折,更有超多好礼赠送!
送名师好课
「预习班」+「恒考点基础班」
送5大赠品
提升学习体验,多元线上服务
点击图片,立即购买
👇👇👇
↓ 关注我,一起发现更多宝藏 ↓
|本文由东奥会计在线(ID:dongaocom)整理发布。
来源:东奥税务师,若须引用或转载,请务必与我们联系并在文首注明以上信息。未经授权擅自转载者将被依法追究法律责任。东奥会计在线保留所有权利。

