距离2021税务师延期考试还有20天
★
近日,人社部发布《2021年第四季度全国招聘大于求职100个“最短缺”职业排行》,快来和奥奥一起看下,都有哪些职业上榜了....
第四季度全国“最缺工”
Top100 职业排行
图片来源:人社部
2月22日,人社部发布《2021年第四季度全国招聘大于求职“最缺工”的100个职业排行》,公布了第四节度招聘需求最大的100个职业,与我们财会er相关度较强的会计排行第45位。
此前几个季度中,会计排行持续上升:
第三季度排名48位;
第二季度排名47位;
第一季度排名50位;
根据本次100个短缺职业排行数据,盐城市、昆明市、抚顺市、南宁市、桂林市和郑州市等地区,对于会计专业人员需求较大。
由于篇幅有限
扫描下方二维码
回复关键词【最缺工】
👇查看完整版“最缺工”职业排行👇
不知有没有居住在以上城市的财会小伙伴呢🧐
由此可见,当前环境对财会人才的需求还是很大的。
北京财政局最新发布
CPA、会计职称、税务师的互认规则
21年12月,北京市财政局发布《关于建立北京市专业技术人员执业资格与职称对应关系的通知》,确定了46项专业技术人员职业资格与职称的对应关系。
其中就包括注册会计师、会计专业技术资格、税务师等资格证书。
图片来源:北京市财政局
根据文件,此次举措:
为全面深化职称制度改革,进一步推进“放管服”改革,减少人才重复评价、降低社会用人成本、优化营商环境,结合本市实际,经研究,现确定46项专业技术人员职业资格与职称的对应关系。在对应关系范围内,专业技术人员取得职业资格即可认定其具备相应系列和层级的职称,并可作为申报高一级职称的条件。
在具体对应关系中,我们看到:
注册会计师:会计师,即中级职称;
中级会计资格:会计师,即中级职称;
初级会计资格:助理会计师或会计员,即初级职称;
注册税务师(2014年及以前取得):经济师,即中级职称;
税务师(2014年以后取得):助理经济师,即初级职称。
图片来源:北京市财政局
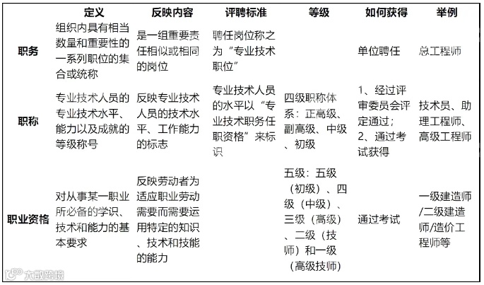
在我国,对于人才级别的认定,往往通过职务、职称、职业资格来判断。而职务级别的高低又建立在职称和职业资格的基础上,与你的薪酬水平直接挂钩。
现在很多地方对于职称和职业资格都有一些互认措施,获得职业资格,就能获得相应的职称,避免重复评价!
图片来源:北京市财政局
税务师发展前景大好
报名人数持续走高
近年来,税务师未来发展情况大好,通过报名数据可以给同学们更加直观的感受!
点击图片预览大图
从上图的数据表中我们可以看见,税务师考试报名人数增长迅速。从2017年的刚过20万人,到2021年的86万余人,仅用了5年时间。
其中由于疫情等原因的影响,2020年税务师考试报名人数涨幅下降,但在2021年又开始重新回升,报名人数挺入80万大关!
社会对税务师证书的认可度是税务师考试报名人数增长率居高不下的主要原因之一。拿下税务师证书的考生可以在事务所、大中型企业、政务机关找到更适合自己的岗位。
现代国家的税制越发复杂,并且税治的法制化也在不断提高,这也致使税务师机关和各大企事业单位,对涉税专业人才的数量和质量有了更高的需求。而税务师证书无疑是专业人才的“身份证”。
2022年税务师考试时间已公布,新一考季的备考已经开始!
想要报考税务师的小伙伴们请持续关注东奥税务师,奥奥会为大家发布最新考试资讯、备考指导等相关内容,最后祝所有考生轻松备考,顺利上岸!
2022税务师D畅听无忧班
涨价倒计时1天!
限时领券购D班
老学员劲省¥1500
优惠即将缩减,价格即将提升!
早买早受益,早买价更低!
点击下方卡片
👇🏻一起上岸👇🏻
|本文由东奥会计在线(ID:dongaocom)整理发布。
若须引用或转载,请务必与我们联系并在文首注明以上信息。未经授权擅自转载者将被依法追究法律责任。东奥会计在线保留所有权利。

