东奥王牌冲刺组合,税务师《轻一》+《轻四》,学基础+做模拟题,考前强势助攻,立即抢购↑
近期,人社部发布重要通知,具体什么情况,赶快一起来看看吧~
人社部:颁布新版
《国家职业标准编制技术规程》!
近期,人社部发布<人力资源社会保障部颁布新版《国家职业标准编制技术规程》>的通知:
具体内容如下:
近日,人力资源社会保障部颁布新版《国家职业标准编制技术规程》,这对健全完善由国家职业标准、行业企业评价规范、专项职业能力考核规范等构成的多层次、相互衔接的职业标准体系,具有十分重要的指导意义。
新版《规程》的主要变化有:
一是统一名称表述。将技能类职业的“国家职业技能标准”和专业技术类职业的“国家职业技术技能标准”统称为“国家职业标准”,新增专业技术类职业标准编制有关内容。
二是优化编制程序。将职业标准的开发程序优化为组织开发和公开征集两种方式,通过增加向社会征集相对成熟的标准稿的方式,缩短职业标准开发流程和时间,加快职业标准开发颁布速度。
三是完善申报条件。涵盖各类有评价需求的人员,对企业职工、各类院校学生、技能类与专业技术类职业发展贯通人员、其他社会从业人员的申报条件予以明确,综合考虑促进就业需要和各类院校学生、专业技术人员技能评价需求,对申请条件进行优化调整。
根据国家职业资格目录(2021年版)可知,税务师属于专业技术人员职业资格当中的水平评价类。
而新版《规程》适用于《大典》中所列专业技术类有关职业,其中就包含会计专业人员和税务专业人员。
通过以上通知可见,国家对职业标准的关注和重视,对相关职业的标准和考核都会越来越规范化。
所以,想要考税务师的小伙伴一定要加油了,而且越早考过,越能早享受这一证书带来的福利!考试即将到来,最后一个月的时间,一定要铆足劲冲起来!
三税常用税率及公式汇总来了!
强化阶段的刷题对于大家来说至关重要,相信大家在刷题过程中,多少都会遇到忘记或记混税率的情况。
别担心,这些都属于正常现象!今天,奥奥为大家带来三税常用税率及公式,帮助大家更高效的备考。
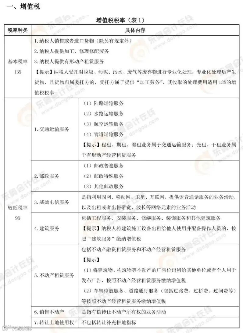
《税法一》
由于内容过多,仅展示部分内容
扫下方二维码
回复关键词:税率
立即查看完整版常用税率
👇👇👇
《税法二》
《涉税服务实务》
由于内容过多,仅展示部分内容
扫下方二维码
回复关键词:税率
立即查看完整版常用税率
👇👇👇
强化阶段备考注意这3点
1
明确刷题的目的,切勿盲目刷题
如果盲目刷题,没有明确的目标,就会缺少对习题的分析和总结。
巨大的刷题数量所发来的收益并没有多少,长时间的学习和努力让自己误认为这个阶段收获良多,但最后的成绩却没有多少提升。
切记考生们现阶段刷题的目的是为了巩固所学,不断反思和总结才能带来持久的进步!
2
刷题虽然重要,教材也不能忘记
所有的备考阶段都不能脱离教材进行,考生们在强化阶段学习是虽然以刷题为主,但是少不了教材学习。
在考生刷题过程就是查漏补缺的过程,在习题的不断查“漏”后,考生就需要根据教材开始补“缺”,不断重复以上内容,直至无漏可查。
考生们在刷题时发现某些章节和知识点错误比较多时,就需要重新拿起教材对知识点进行补充学习!
3
分配时间,合理计划
无论是科目、章节还是题型、知识点,考生们在练习时的时间分配一定不会是平均的,因为各自的难易程度和重要程度都有很大的不同,所以强化阶段备考也要有合理的计划。
同时在学习过程中要不断地调整计划,不断分析和改进形成最适合自己的学习计划!
扫码加入税务师备考群
帮你解决税务师报考疑问
get更多备考干货&最新资讯
👇👇👇
🔥🔥🔥
23年税务师轻四·书课包!
考前冲刺专用!
轻四+名师解题班+考前5天提示班
书课结合,学得透,记得住
限时特惠7折!!
买再享,题库+机考+答疑
点击下方卡片购买
👇👇👇
↓ 关注我,一起发现更多宝藏 ↓
|本文由东奥会计在线(ID:dongaocom)整理发布。
部分内容来源:人社部,若须引用或转载,请务必与我们联系并在文首注明以上信息。未经授权擅自转载者将被依法追究法律责任。

