
近日,深圳注协发布通知,为鼓励注会考生参加考试,给予最高3万元的一次性奖励!
深圳注协发布通知
最高奖励3万元!
8月12日,深圳注册会计师协会转发深圳市财政局关于印发《加快我市注册会计师 和资产评估行业高质量发展行动计划 (2023-2025 年)》的通知!
鼓励注册会计师行业和资产评估行业从业人员参加执业资格考试,对新取得注册会计师、资产评估师等资格后在本市会计师事务所和资产评估机构全职工作满 2 年的,给予最高 3 万元的一次性奖励。
重点内容如下:
(六) 加强行业人才建设,强化我市注册会计师和资产评估行业智力支撑
16.鼓励注册会计师行业和资产评估行业从业人员参加执业资格考试,对新取得注册会计师、资产评估师等资格后在本市会计师事务所和资产评估机构全职工作满 2 年的,给予最高 3 万元的一次性奖励。 (市财政局牵头)
17.持续打造行业发展的领头羊和生力军。对被财政部纳入会计师事务所合伙人培养工程、行业国际化人才建设工程、行业党外代表人士培养工程、行业青年素质提升工程的我市行业人才,给予每项培养工程最高 2 万元的补贴。组织实施我市高端会计人才培养计划并给予经费支持,加大国际化、年轻化、复合型会计人才的选拔和培养力度,强化行业高质量发展的人才支撑和储备。 (市财政局牵头)
18.实施注册会计师行业和资产评估行业菁英人才发展计划,支持深圳市注册会计师协会、深圳市资产评估协会发挥行业内杰出代表人士专业优势,围绕党和政府中心工作和行业重点热点问题开展调研、建言献策,为党和政府科学决策提供参考。(市财政局牵头)
19.科学制定本市会计行业人才标准,对行业高端人才按规定享受子女入学、医疗保健等优惠政策和便利措施,行业人才纳入人才安居保障范围。会计师事务所和资产评估机构的高级管理人才、技术创新人才,按规定享受我市相关人才奖励政策。 (市财政局、市教育局、市人力资源保障局、市住房建设局、市卫生健康委按职责分工负责)
20.支持深圳市注册会计师协会、深圳市资产评估协会与高校、知名培训机构签订人才培养协议,在高校、知名培训机构设立人才培养基地。加强与港澳地区会计职业组织合作,推动港澳青年会计师培养,鼓励我市会计师事务所为港澳青年会计师提供工作实习、交流学习机会。 (市财政局、市教育局按职责分工负责)
21.市财政局定期发布、更新我市注册会计师和资产评估行业急需紧缺人才目录,对新引进行业领军人才和急需紧缺人才的会计师事务所和资产评估机构,给予最高 10 万元的奖励。 (市财政局牵头)
从目前来看,很多政策都体现了国家对会计行业的重视和认可。
所以,大家一定要抓住每次注会考试的机会,争取尽早通关,让自己的职业发展更上一层楼。
23年注会考试仅有10天,剩余备考时间越发紧迫,而教材中部分知识点容易混淆,难以区分,拖累备考进度!为了帮助考生尽快解决备考难题,注会6科易错易混知识点汇总来了!
注会6科易错易混汇总
帮你考前扫除障碍
下面是注会6科的部分易错易混截图展示~
1
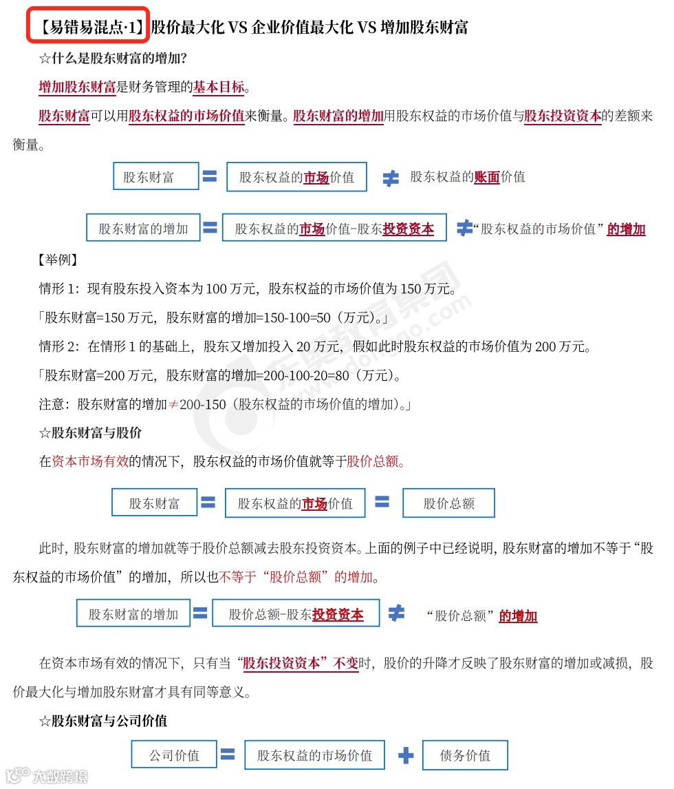
《会计》31个易错易混点
2
《审计》19个易错易混点
3
《税法》40个易错易混点
4
《经济法》17个易错易混点
5
《财管》13个易错易混点
6
《战略》16个易错易混点
距离注会考试仅剩10天,想“抓”的东西太多,每天忙的不开交,唯恐错过一个考点而丢分。
如果你想在最后关键时期精准提分,请速看注会临考点押班公开课!
东奥轻一名师张志凤、郭守杰、闫华红、刘颖、刘圣妮、田明老师带你疾速前冲,助力大家考前再多提分!扫下方二维码立即预约直播👇
|本文由东奥会计在线(ID:dongaocom)整理发布。
若须引用或转载,请务必与我们联系并在文首注明以上信息。未经授权擅自转载者将被依法追究法律责任。

