突发!
中税协发布公告
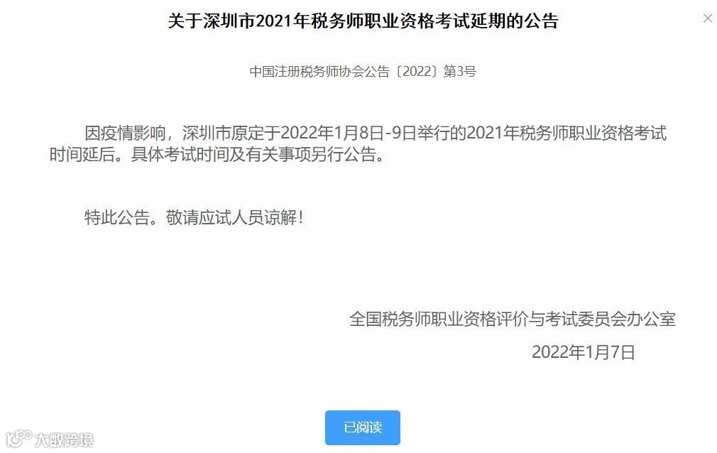
1月8日—9日深圳地区税务师考试取消
延期举行
快和奥奥一起看详情
图片来源:深圳税协官微
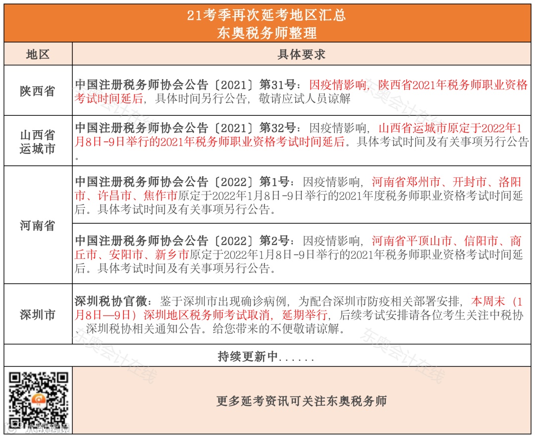
截止到奥奥发文为止,多地再次延期,考试时间暂时未定。
疫情面前无大事!
任何考试和个人得失都要抛在脑后!
没有被延期的考生一定要坚信
世间所有的努力
都会在某个时刻开出惊艳的花
从延期一路走来
明天终于要上考场了
努力备考的TAer们,大家准备好了嘛?
奥奥已经听到了大家自信的声音
看各位骨骼清奇
今儿个奥奥送大家一套税务师考前秘籍
记得与你的小伙伴们一起分享噢!
“秘籍一”
✦税务师考试答题技巧✦
✦✦
题型题量&答题时间
税务师考试各科目满分为140分,2020年税务师考试各科目的合格标准为84分(可作为参考),想要具体了解,请看下表!
✦✦
答题技巧
① 单项选择题
税务师考试的每道单项选择题中共有4个选项,其中只有1个选项是正确的。单项选择题的难度较小,主要考查考生们基础知识的掌握情况。所以考生在答单项选择题时,一定要根据题目中的关键词,联想相关的知识点,再结合题目,选出最合适的选项。
在做单项选择题时,一定要仔细读题。遇到难题时先做好标记,等到其他题目答完后,再继续研究。如果遇到不会的题也不要空下,可以从题目和选项入手,巧妙排除错误选项,找出正确答案。
② 多项选择题
税务师考试中多项选择题是从5个选项中,找出2~4个符合题目要求的答案。选对全部选项得2分,如有漏选,每个选项得0.5分,多选、错选均不得分。
在做多项选择题时,首先要读懂题目,看清楚题目要求的是什么,尤其是抓住这些关键词如:【下列选项中错误的是】、【不属于】等,千万不要马虎,在以前的税务师考试中总有不少同学因为没有认真阅读题目,而导致失分。
另外,遇到不确定的题目,可以用排除法和因果法等方法进行作答。如果存在不确定的选项,可以先填写确定的答案,以保证确定的选项能得相应分数。
③ 计算题
计算题在税务师考试中也以选择题的方式呈现。每道大题一般包含4道小题。每小题中有4个备选答案,其中只有1个选项是正确的。
因为计算题涉及到大量的公式,所以考生们一定要将公式记准确,避免混淆。由于计算题每个小题呈递进的关系,因此大家要按照题目顺序来做。如果不确定自己计算的结果是否正确,可以在做完全部题目后,再对不确定的题目进行检查。
④ 简答题
在税务师考试的五个科目中,只有《涉税服务实务》涉及简答题的题型,考生们需要用文字的形式进行作答。这对于考生们的逻辑思维能力、语言组织及表达能力提出了较高的要求。
所以奥奥建议大家在动笔前,一定要理清答题思路,组织好语言,逻辑清晰,语句通顺,将考查的考点全面准确的写出来。简答题的答案不宜过短,但也不能太长。为了方便阅卷老师阅读,必要时可以分点作答。
如果考生对这道题完全没有思路,千万不要空着不作答,可以写一些和题目相关的知识点“硬凑”,这样即使不能得到高分,也会拿下一部分的分值。
⑤ 综合分析题
《税法一》、《税法二》、《涉税服务相关法律》以及《财务与会计》的综合分析题是以不定项选择题的形式进行考查,错选不得分,少选所选的每项得0.5分。但《涉税服务实务》中的综合分析题是以主观题形式进行考查的,需要考生组织语言,书写答案。
综合分析题的材料一般都很长,对考生的阅读能力和总结归纳能力有一定的要求。
所以考生们要认真阅读材料,结合阅读材料,整理出题干中有用的信息,再进行作答。做题时一定要把握好时间,争取将会的题都做完。
延期模考已结束
点击下方卡片并关注
回复“789”即可立即领取
模考试卷及解析
▼
✦✦
税务师考试应记税率
税务师考试仅有包含着考点的税率(如增值税低税率运用规律的考查、税收优惠中的优惠税率的考查)才需要考生记忆。
✦✦
考前干货合集
税务师延考学习进行时,东奥助力高效备考!精研冲刺资料、近3年历年真题、思维导图等抢分资料免费领取👇
“秘籍二”
✦税务师考前注意事项✦
✦✦
检查好相关证件
准考证和身份证都是进入税务师考场的必要凭证!如果身份证遗失、过期的,请在考试前到公安机关办理相关证明。
税务师准考证要在规定时间内完成打印,奥奥提醒各位要多打印几份,避免损坏、遗失等情况的发生。
税务师考试准考证打印时间为2022年1月3日9:00至1月9日15:00,考生可以登录“全国税务师职业资格考试报名系统”进行打印。
⚡立即打印⚡
需要注意的是,电子准考证及电子身份证是不被税务师考试所承认的,所以考生在进入考场前一定要准备好自己的纸质准考证及身份证原件。
✦✦
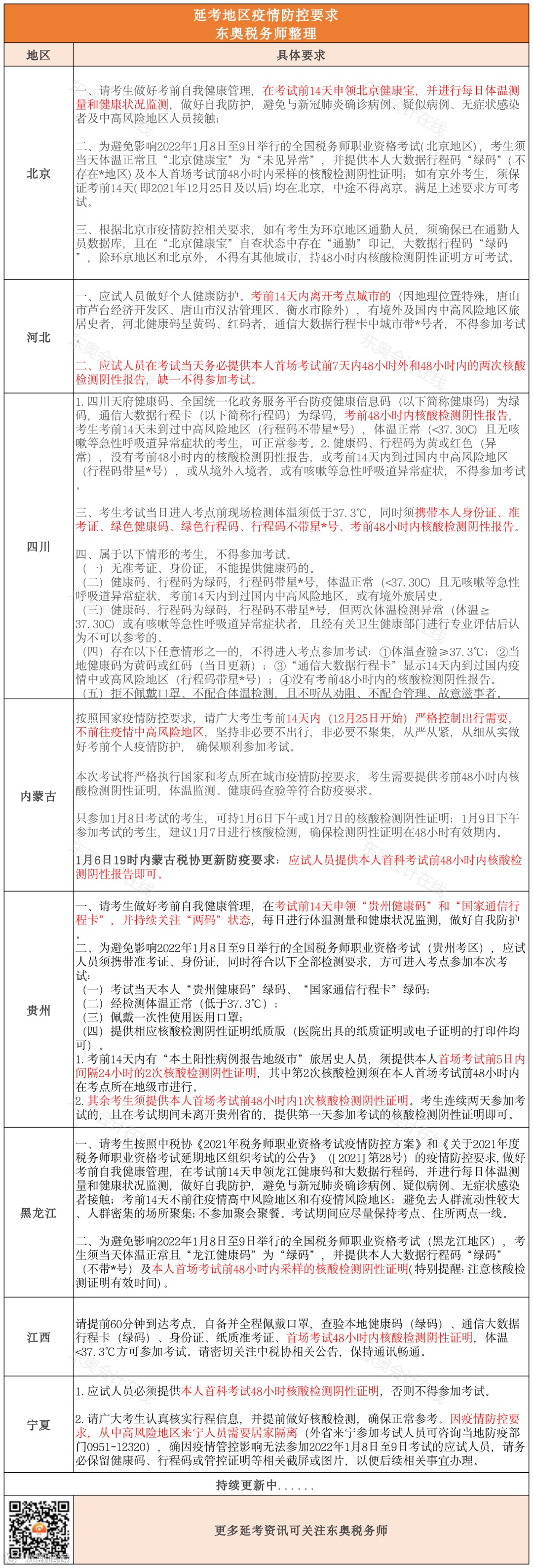
注意疫情防控要求
近日中税协发布的延考公告中也有关于疫情防控的内容:参加延期考试的应试人员,应遵循“属地防疫管理”的原则,落实考试期间疫情防控的要求。
请各位应试人员务必密切关注所在考区疫情管控要求,知悉、配合并遵守当地疫情防控措施和要求。
特别提醒:内蒙古税协1月6日19时更新防疫要求!应试人员提供本人首科考试前48小时内核酸检测阴性报告即可。
✦✦
熟悉路线及考场地址
税务师考试考场地址是跟随准考证同时下发的,所以考生在准考证下发后,首先确定好考场的位置,再利用地图软件确认好自己的居住地到考场的交通路线,提前做好规划,避开拥堵路段。远途考生可以提前预定好考场周边的酒店、旅馆。
奥奥温馨提醒,各位考生在看考场的时候,一定要提前注意下考场周围的环境,观察是否有餐厅、酒店等,因为考试时间是在1月份,是一年中最冷的时候。千万不要因为着凉而耽误了考试。
今天下午,有宁夏考生收到考点提示短信,提示大家考场入口距离考场较远,建议提前到达,合理安排时间👇
图片来源:考生提供
✦✦
关于计算器
税务师考试允许考生携带计算器,但必须是不含储存记忆功能的计算器。所以考生们在准备计算器的时候,一定要仔细确定好,千万不要违反考试规定,建议大家可以准备两个计算器,以备不时之需。
另外考生们也可以在考试中使用考试系统自带的计算器,但一定要提前在机考模拟系统中熟悉好计算器的使用方式,不要因为不熟悉计算器的操作而耽误答题!
“秘籍三”
✦东奥延考陪伴✦
⏰⏰⏰
直播安排出炉!
同学们赶快收好!
现在扫描海报二维码
即可预约考后复盘直播
👇👇👇
税务师延考交流群上线
助力21年冲关上岸
扫描下方二维码
👇即可进入延考交流群哦👇
最后奥奥想说:不管如何一定要相信自己,相信付出的努力终会得到回报!一定要减少紧张情绪,努力做好每一道题,发挥出自己的真实水平!
大家经历了这么长时间的备考,此时即将要面对税务师考试,一定要调整好心态,不要被其他外界因素影响啦!坚持到最后,走出考场的那一瞬间,你就是胜利者!
请带着自信勇敢走上考场!霸气归来!

推荐阅读
丨本文由东奥税务师(ID:dongaocom) 原创。
若须引用或转载,请务必与我们联系并在文首注明以上信息。未经授权擅自转载者将被依法追究法律责任。⊙东奥会计在线 保留所有权利。

