你准备好了吗
距离2022税务师考试还有221天
★
自2018财政部下达“最严继续教育”开始,只要你拥有会计类证书,不管从事与不从事会计工作,都要参加会计继续教育。
奥奥带大家了解一下税务师继续教育👇
税务师考过一科也有用
不用参加当年继续教育
中国税务师协会发布【2021】7号文件,审议通过《税务师继续教育管理办法(2021年修订)》。
关于印发《税务师继续教育管理办法(2021年修订)》的通知
各省、自治区、直辖市和计划单列市注册税务师协会:
修订后的《税务师继续教育管理办法》,已经中税协六届十九次会长专题会研究通过,现印发你们,请遵照执行。
中国注册税务师协会
2021年3月12日
重点内容
1、税务师参加继续教育的时间每年累计应不少于90学时
2、在事务所从业的税务师每年完成中税协组织的继续教育学时须不少于32学时
3、不在事务所从业的税务师及其他涉税专业服务人员须不少于10学时
4、税务师应在取得税务师职业资格的次年开始参加继续教育
其中第十四条说明:税务师可以选择参加继续教育的形式。
1、中税协、地方税协组织的各类业务培训班、研修班;
2、中税协网校举办的远程继续教育培训(含直播);
3、税务师事务所等单位组织的财税类内部培训;
4、中税协、地方税协组织的专业论坛、专题讲座、学术会议、学术访问等;
5、中税协或地方税协认可的其他方式。
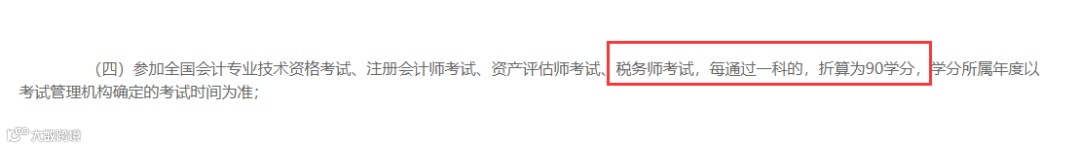
而且税务师考过一科,可以抵扣继续教育学分。
山西省财政厅关于印发《会计专业技术人员继续教育学分计量及登记工作细则》的通知。
通知内容:
参加全国会计专业技术资格考试、注册会计师考试、资产评估师考试、税务师考试,每通过一科的,折算为90学分,学分所属年度以考试管理机构确定的考试时间为准。
除此之外,拿下税务师可以选择更好的工作!
2016年我国开始推行“营改增”之后,各大中型企业、事务所、事业单位、以及各大机构对税务方面的专业人才的需求越来越大。
根据中税协的不完全统计,在国内为社会提供涉税服务的从业人员大约为两百万人,而拥有职业资格和职称的专业人员却仅为十万人左右。
上海作为我国最发达的城市之一,吸引到了很多外地的朋友到上海寻求发展机遇,而这就涉及到落户问题了。
落户积分相信大家都有所了解,想要落户上海则需要120积分。根据《上海居住证积分高技能人才职业、工种目录》,符合中级专业技术职务任职资格的税务师,也能够给居住证加分带来100分的累积。想要落户上海的朋友们千万不要错过!
除了上海之外,还有天津对于拥有税务师证书的朋友们有落户优惠!天津的人才引进政策——“海河英才”行动计划,该计划规定拥有税务师执业资格的资格型人才,即可直接落户天津!
通过税务师考试每年递增的报名人数,和各地出台的政策可以看出,税务师的含金量还是很高的!
税务师考生们现在开始行动起来吧,早点开始备考。
了解税务师各科目特点
税务师考试共有5个科目,分别为《税法一》《税法二》《涉税服务实务》《涉税服务相关法律》以及《财务与会计》。
《税法一》
税法一的难度相对其他科目来说较低,主要内容为增值税与消费税。
该科目与其他科目的联系较大,学好这门科目可以为后期的备考打下基础,所以考生在备考时应当重视起来。
难度指数:★★
《税法二》
税法二基础知识考点细碎,考试题量偏大。
主要内容为个人所得税与企业所得税,与税法一的联系较为密切,考生们可以在同一年备考。
由于需要记忆的内容较多,在前期的主要任务是理解知识点,临近考试再加强记忆即可。
难度指数:★★★
《涉税服务相关法律》
涉税服务法律涉及内容广泛,考点零散,对于没有法学基础的考生来说存在一定难度。
所以考生在备考时需要多花费一些时间,理解、记忆相关的知识点,并学会运用这些知识点解决简单的法律纠纷。
难度指数:★★★
《财务与会计》
财务与会计涉及面比较广,主要分为财管和会计两部分,财管部分文字表述和公式考查比较多,会计部分不单单考查计算,文字表述的题目也不少。
考生们在日常备考中,可以多做一些练习题,提高解题速度。
难度指数:★★★★
《涉税服务实务》
涉税服务实务的科目之间结合紧密,综合性较强,是考生普遍认为最难的科目,因为涉及到简答题以及综合分析题,需要考生用大量文字进行作答,有较大的难度。
难度指数:★★★★★
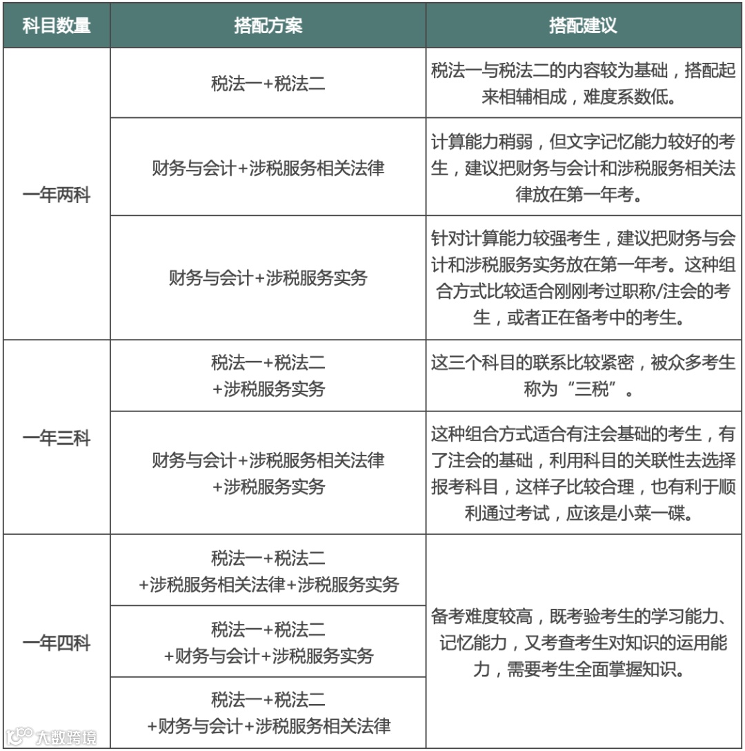
科目搭配原则
很多考生盲目自信,低估了税务师考试的难度,一次报考了多个科目,最终竹篮打水一场空。
因此大家在决定报考科目前,一定要先了解自身的实际情况。
例如:自己可支配的学习时间有多少、是否有专业基础、是善于记忆还是善于理解、学习能力如何等,然后再根据自己的实际情况决定报考几科。
1
如何选择科目搭配?
选择报考科目有窍门,将有关联的科目放在一起备考,可以让备考更加轻松。
同时科目搭配方案还要以适应不同类型考生的特征为出发点,比如零基础考生可以在第一年选择报考1-2个考试科目,稳扎稳打地展开备考;
上班族考生和妈妈级考生可以报考2-3个科目,不要给自己太多的压力;
全职考生可以选择报考4-5个科目,争取在短时间内高效通过所有报考科目的考试。
2
搭配方案
以下是8种科目搭配方案,大家要对号入座,选择适合自己的。
准备22年考税务师的你可以规划一下自己的时间,准备开始吧!
购图书·享免单
辅导图书选的好,备考效率低不了
购图书,选东奥
看直播,享优惠
天猫搜索「东奥图书旗舰店」
《购图书·享免单》直播惊喜来袭
锁定开播时间
↓↓
4月11-15日,每晚19:00
惊喜福利花样不重
多种优惠轮番上阵
今日红包雨专场,直播间等你来哦~
福利一
赢免单:直播间每增加10个订单,抽一个免单
福利二
抢无门槛福利:东奥名师做客撒万元福利
福利三
享专属优惠:直播间专属优惠券100-10;200-20;300-30
福利四
抢千元红包雨:每整点抢千元红包雨,下单可抵现金使用
福利五
周边礼品免费送:台灯/抱枕/蒸汽眼罩/不负韶华礼盒等
|本文由东奥会计在线(ID:dongaocom)整理发布。
若须引用或转载,请务必与我们联系并在文首注明以上信息。未经授权擅自转载者将被依法追究法律责任。东奥会计在线保留所有权利。

