2021年税务师延考时间已定,延考备考正在进行中!
现在距离延考考试仅剩11天的时间,奥奥了解到各位考生,无论是对延考备考,还是对考前准备,都有很多疑问想要得到解答。
今儿个就总结了考生们在考前可能遇到的问题,整理形成了下面的文章,有需要的小伙伴们快来看看吧!
DONG AO
2021税务师延期考试
疫情防控要求汇总
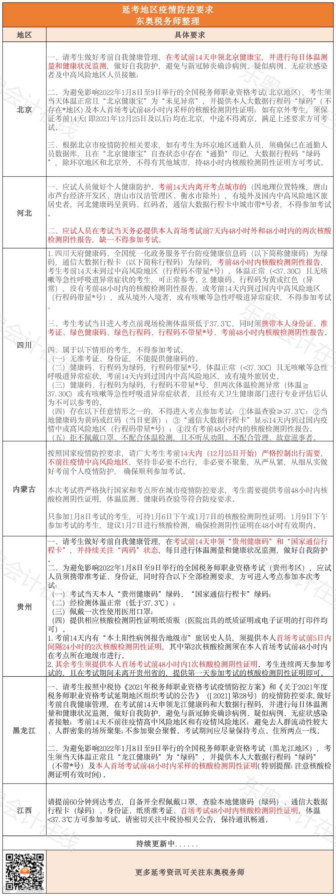
近期,江西、北京、河北、四川、内蒙古、贵州、黑龙江等多地发布了当地考区的考试防疫相关通知,跟着奥奥一起来看看具体有哪些要求吧!
没有单独发布考前防疫要求的地区,同学们可参考中税协发布的防疫要求(或致电当地税协),最终要求皆以准考证上信息为准!
DONG AO
延考复习指导复盘
现阶段,大家最关注的事情还是延考备考,为了帮助大家更顺利的进行备考,奥奥整理了如下资料,一起来看:
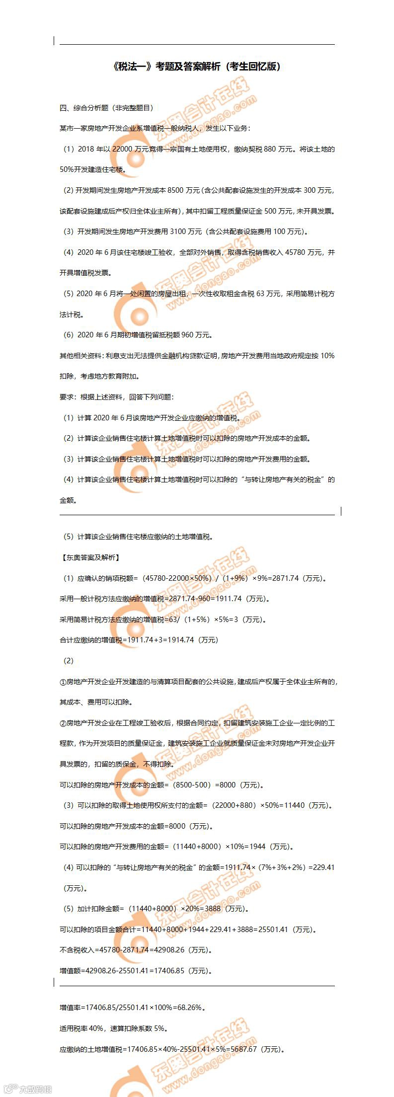
2021考题(考生回忆版)及考点分析
01
考题及参考答案
02
考点分析
由于篇幅有限,同学们可回复“考题”
查看2021考题(考生回忆版)
及考点分析完整版
👇👇👇
延考干货合集
对于延考生来说,把握住多出来的延期时间,充分利用剩余的每一分每一秒,不要让自己后悔!
①延考学习指导课
包含考前5天提示班、延考指导、模考直播讲解等超多免费课程!
👇戳下方卡片即可观看延考指导视频课👇
②抢分急救卡
抢分急救卡助你弯道超车、逆风翻盘!缩减上百个考点,总结高频考点,归纳相近考点,帮你告别盲目背书,内容精简重难点全覆盖👇
奥奥在这里提前祝小伙伴们顺利过关,今年上岸,喜提5瓶84!考过记得来给奥奥报喜呀!!
税务师延期考试准考证打印时间暂时未定,已报名税务师考试的小伙伴们,不用一直刷网页等待准考证打印啦,东奥准考证打印提醒上线!
⚡如何预约打印提醒⚡
准考证打印入口一开通
微信第一时间通知你
省心省力!
点击下方卡片,回复“111”
待准考证打印入口开通后
微信第一时间通知你
一起等成绩,一起过!
▼
东奥年终好课盛典【倒计时4天】
优选课程劲省2000+限时12期免息
【12月31日24点】活动结束
扫码立即抢,领神券、抽大奖
优惠购课惊喜不断!
👇👇👇

推荐阅读
丨本文由东奥会计在线(ID:dongaocom) 整理。
部分内容源自于中税协、各地区税协等,若须引用或转载,请务必与我们联系并在文首注明以上信息。未经授权擅自转载者将被依法追究法律责任。⊙东奥会计在线 保留所有权利。
点分享
点收藏
点点赞
点在看

