面对突如其来的初级考试延期,考生们不要怕!
考试延期意味着备考时间更充裕了,之前基础没有打牢的考生可以继续复习初级会计考试的内容,基础已经牢固的考生,可以利用多余的时间来备考其他考试。
将初级与注会考试放在一起备考就是一个不错的选择。
为什么这么说呢?看下文,你就知道了!
初级VS注会报名条件
初级会计考试报名条件和注会考试报名条件,要求都不高,只要同时满足下列条件,就可以同时报考:
注会报名4月29日截止!
仅剩1天!
长按识别下方二维码
回复:报名
立即进入注会报名入口
👇🏻👇🏻👇🏻
初级VS注会考试政策
2022年初级考试原定在5月份进行,如今全国初级会计考试已延期举行,意味着考生们的备考时间延长了。
而注会考试在8月份进行,大家完全可以将初级与注会同时进行备考。
奥奥强烈地建议大家同时备考初级和注会!因为初级考试科目与注会考试科目是存在关联的,放在一起学更省时省力!
跟着奥奥一块看看!
初级VS注会科目关联对比分析
初级会计考试科目:
《初级会计实务》、《经济法基础》
注会考试科目:
《会计》、《审计》、《经济法》、《税法》、《财务成本管理》、《公司战略与风险管理》
《初级会计实务》与注会《会计》、《财务成本管理》存在科目联系,初级《经济法基础》与注会《经济法》、《税法》关联密切,学习完初级会计的内容,可以为备考注会打下基础。
以下是奥奥为大家整理的初级会计考试与注会考试内容的具体对比,大家可以仔细看!
《初级会计实务》
VS注会《会计》、《财务成本管理》


由于内容较多,奥奥就不一一截图了!想要完整版pdf,可以按照下方领取!
长按识别下方二维码
回复:对比
获取初级&注会关联对比详细内容
👇🏻👇🏻👇🏻
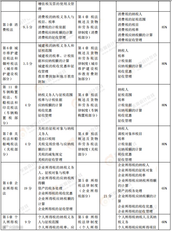
初级《经济法基础》
VS注会《经济法》、《税法》


由于内容较多,奥奥就不一一截图了!想要完整版pdf,可以按照下方领取!
长按识别下方二维码
回复:对比
获取初级&注会关联对比详细内容
👇🏻👇🏻👇🏻
通过以上初级会计考试与注会考试的对比分析,相信大家都已经了解了初级考试与注会考试是很适合一起备考的。
同时备考是有一定的难度,但是成功时收获的喜悦也是双倍的,正好赶上初级会计考试延期,大家可以利用多出来的备考时间,多考一个证书何乐而不为呢?
🏃🏃🏃
@所有2022年初级延考学员
进群立即免费获得以下福利
面对突发的情况东奥快速响应
为保证学员安心考试
全心助力推出
考前14天 · 百米冲刺班
现在进群
再享35天逆袭胶囊计划
更有考前冲刺资料包免费领
扫描下方二维码
立即加入初级延期备考群
👇👇👇
延期首选好课
轻一豪华冲刺版!
助力延期,轻松逆袭!
1套王牌书、1本记忆册
3阶全程好课、12位东奥名师
带你全力冲刺2022初级考试!
延期首选好课
点击下图立即购买
👇👇👇
如果你已经购买过轻一
但现在急需做题来巩固提升
延考的你机会来了!
这款轻四书课包完全适合你!
1套冲刺卷、1套冲刺课、4位东奥名师
带你全力冲刺2022初级考试!
延期必备套卷
点击下图立即购买
👇👇👇
说明:因考试政策不断变化与调整,以上初级会计考试时间等内容仅供参考,如有异议,请以权威部门公布的为准!
|本文由东奥会计在线(ID:dongaocom)整理发布。
若须引用或转载,请务必与我们联系并在文首注明以上信息。未经授权擅自转载者将被依法追究法律责任。东奥会计在线保留所有权利。

