23年中级成绩已经出炉
很多考生都已经定好了下一个目标!
奥奥前段时间发布了中级转战注会内容
小伙伴都来跟奥奥说
出一篇中级转战税务师内容
图片展示中级查分后,有30%考生想要转战税务师!
说到做到
今天就给大家安排上啦!
中级考后
多数考生想要转战税务师!
通过税务师历年报考人数的增长比例,可以看出税务师的高含金量已经被越来越多的人所认识和接受。
图片来源:中国注册税务师协会
2015年~2022年税务师报名人数都呈现上升趋势!2022年报名人数达到89w余人,创历史新高。
预计23年税务师报考人数仍会持续增长。如果23年税务师报名人数能重回22年之前的增长速度,报考人数将突破100万大关!
那么,冲击完中级考试的baby们,是不是要考虑一下税务师?俗话说:多个朋友多条路。对于财会人而言:多个证书多条路!
随着报考人数的增加,考证的压力必然也会日渐增大,想报考税务师考试的同学机会来了!及早抢占先机!
为什么中级考后
大家都蜂拥而至的转战税务师?
1
税务师含金量
税务师在涉税行业一直是含金量很高的证书,因为持证者能拥有涉税业务的签字权。进入国家职业资格目录第51项;这就意味着你能具备一般人所没有的认证的权利,所在企业和单位的话语权也会更高。
税务师的薪资更是可观:
普通一线城市税务师月薪10000-20000,税务总监年薪40-100万;可以说税务师证书不仅是生活的一项技能保障,更是新一代财务精英必备的证书了。
除此之外,税务师更是积分落户加分项目,能帮你快人一步实现落户;设立税务师事务所必要条件;大学毕业之后就可以报考税务师;同时在选拔税务干部方面,税务师证更是优先考虑的条件,用于筛选适合的人才,维护国家税收利益的中坚力量。
2
发展前景
根据中国注册税务师协会的不完全统计,如今为社会提供涉税服务的从业人员约为200万人,而拥有职业资格和职称的专业人员却仅为10万人左右。
市场需求在不断的增长,而税务师人才却十分的紧缺。所以,考下税务师的考生们未来的职业发展前景还是一片光明的。
目前,拥有税务师证书的专业人才主要为公职人员、企业人员和事务所执业人员,同学们如果考下税务师证书,也可向这三个方向发展。
了解了税务师的含金量,想要一备两考的学员问题来了:中级会计师和税务师同时备考可行吗?两个考试科目有关联性吗?应该如何搭配备考科目?跟着奥奥接着往下看!
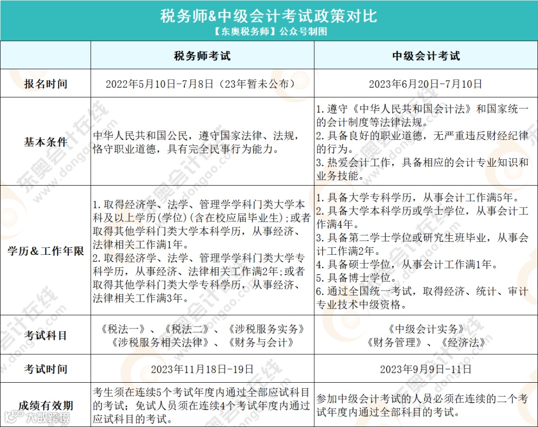
中级会计&税务师政策对比
1
政策对比
税务师共包含5个科目:《税法一》、《税法二》、《涉税服务实务》、《涉税服务相关法律》、《财务与会计》,其考查重点更倾向于税务本身,以达到在税务方面精通、专业的目的。
中级会计师包含3个科目:《中级会计实务》、《财务管理》以及《经济法》。
PS:根据2022年报考政策,进行整理。
2
科目关联性及报考搭配
税务师的部分科目与中级会计考试科目的契合度很高,其中税务师的《财务与会计》与中级会计的《中级会计实务》和《财务管理》的契合度高达90%,税务师的《涉税服务相关法律》与中级会计的《经济法》的契合度也不低。
奥奥建议大家在报名的时候可以这样科目搭配:
3
税务师&中级各科知识点详细相似度:
税务师《财务与会计》&中级《财务管理》:
税务师《财务与会计》&《中级会计实务》:
税务师《涉税服务相关法律》&中级《经济法》:
长按识别下方二维码
回复关键词:相似度
获取中级与税务师知识点相似度对比
24年税务师提前抢学!
已经错过今年税务师报名的小伙伴别着急,明年的考试咱们可以提前被站起来!
现阶段,如果你缺乏自制力、无法专心学习、记不住学不懂知识点。那么奥奥建议大家跟随东奥D班学习!24年新课升级: 买课送书、书课同步!现在正值双11活动,享超值优惠!
22位东奥「一线」名师:平均15年以上经验!24年新增5位超人气名师!阵容更强大!
双11活动最后5天,优惠即将结束!想要备考24年税务师的小伙伴抓住最后的机会啦!
长按识别下方二维码
添加老师可获取更多优惠
不仅课程享受优惠,这个双11,图书也享全年低价!全场3折起,叠加满300-50,领券,充值,加购,3步享低价!购书锁定天猫「东奥图书旗舰店」!

时间分配的重要性不言而喻
考完中级之后
还要备考24税务师的小伙伴
奥奥为你们点赞哦!加油!
|本文由东奥会计在线(ID:dongaocom)整理发布。
若须引用或转载,请务必与我们联系并在文首注明以上信息。未经授权擅自转载者将被依法追究法律责任。

