24年初级轻一书课包现货5折!仅需98元!书+课全覆盖!点击上方图片立即购买↑
2024年初级报名正式截止,教材也已经正式现货,现在务必要开始基础阶段的备考了!
在备考之前,首要任务就是要制定一份详尽的学习计划。奥奥已经为大家整理好了2024年初级2科目基础阶段学习计划,快快收藏吧!
《初级会计实务》
基础阶段学习计划表!
1
《初级会计实务》科目特点
《初级会计实务》以会计基本理论以及基本业务的账务处理为主,主要围绕会计六要素展开介绍。
在学习《初级会计实务》内容时,应着重注意理解会计科目的设置以及账务处理的逻辑关系。
考试以客观题形式考查,全部为选择题,建议考生多做习题,勤加练习,熟练掌握会计分录以及基本概念,夯实基础。
2
基础阶段学习计划表
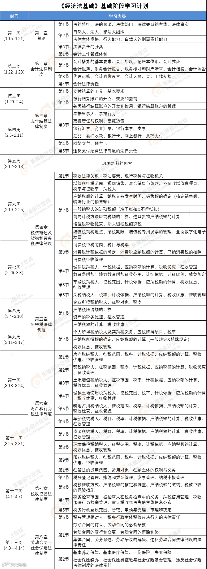
《经济法基础》
基础阶段学习计划表!
1
《经济法基础》科目特点
经济法基础以经济法科目的基础内容为主,主要介绍有关经济法的基础知识与会计法律制度的基础知识。
在学习经济法基础内容时,应着重记忆和理解,记忆基本法律规定。考试以客观题为主,因此,建议考省仔细研读教材及真题,将易混知识点进行总结对比记忆,更好掌握基本知识。
2
基础阶段学习计划表
以上就是2024年初级2科目基础阶段学习计划的全部内容,请考生严格按照计划执行。
成功不能抄近路,一分耕耘一分收获,祝各位考生顺利通过初级会计考试!
24年初级《轻一》已现货
今年重磅升级!
2024年初级《轻一》全新上线,正式现货!新一年的初级考试,我来啦!
今年的《轻一》重磅升级!为了满足大家学习+做题的需求,今年的《轻一》实现考点及习题分册!
购买全套《轻一》,你将收获6本图书!每科3册——【考点分册】【习题分册】【模拟分册】!
拿到新版《轻一》,才是真正备考的开始!经过东奥教务团队加班加点、不眠不休的校对审核,初级《轻松过关》图书正式现货!下单后将在24小时内发货!
购买《轻一》你将享受3个阶段 + 3大惊喜,书课同步,一站式解决备考问题!
3大阶段备考,书课配齐,全程高效!
👉《轻一·考点分册》搭配基础班,依据变化,全新总结,逐个击破大纲考点!
👉《轻一·习题分册》搭配习题班,结合真题,预判趋势,考场做题倍儿轻松!
👉《轻一·模拟题》搭配30小时东奥王牌·逆袭集训!东奥名师精编,每科2套模拟,精妙点题,冲刺提升!
3大惊喜:享5折、送实操课、购课券!
现货期间,3大惊喜超强保障!享5折优惠,比双11更低价,到手仅需98元!赠送100+小时实操课;再送¥3500跨考购课券!
10大东奥「超一线」初级名师授课!
24年初级轻一书课包现货上市!
🔥拿到新版《轻一》
才是真正备考的开始!!
🔥现货5折,仅需98元!
👇点击图片立即购买👇
参加晒书活动赢大奖
瓜分万元现金!
《轻一》现货后,不少小伙伴收到书都已经开始晒书要学习了!
图片来源:微博
是啊,东奥晒书活动正在进行中,收到书的小伙伴快来晒书赢大奖啦!人人有奖,抽奖享豪礼!
晒书方式及奖励
从微博、小红书2个平台中任选1个进行打卡,按对应平台规则每月参与1次晒书!
微博平台
晒2024年初级《轻一》,将使用感受带话题#2024初级会计轻松过关#,并@东奥会计在线,发布微博即可参与活动~
小红书平台
晒2024年初级《轻一》,将使用感受带话题#初级会计 #初级备考轻一并@东奥会计在线,发布小红书即可参与活动~
人人有奖,抽奖享好礼!
参与晒书的小伙伴享受3重好礼!晒书即送进阶实操课,月月抽锦鲤送钻石卡,每月翻牌送初级vip课程!
识别下方二维码
👇了解晒书活动详情👇
| 本文由东奥会计在线整理发布。
若须引用或转载,请务必与我们联系并在文首注明以上信息。未经授权擅自转载者将被依法追究法律责任。东奥会计在线保留所有权利。

